|
Source |
Alliance of Genome Resources |



| Category | ID | Classification term | Gene | Evidence | Inferred from | Organism | Reference |
|---|---|---|---|---|---|---|---|
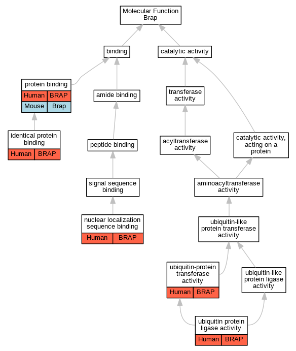
| Molecular Function | GO:0042802 | identical protein binding | BRAP | IPI | UniProtKB:Q7Z569 | Human | PMID:14724641 |
| Molecular Function | GO:0042802 | identical protein binding | BRAP | IPI | UniProtKB:Q7Z569 | Human | PMID:25820252 |
| Molecular Function | GO:0008139 | nuclear localization sequence binding | BRAP | IDA | Human | PMID:9497340 | |
| Molecular Function | GO:0005515 | protein binding | BRAP | IPI | UniProtKB:P01112 | Human | PMID:14724641 |
| Molecular Function | GO:0005515 | protein binding | BRAP | IPI | UniProtKB:O75969 | Human | PMID:25820252 |
| Molecular Function | GO:0005515 | protein binding | BRAP | IPI | UniProtKB:Q9BW85 | Human | PMID:32296183 |
| Molecular Function | GO:0005515 | protein binding | BRAP | IPI | UniProtKB:P38398 | Human | PMID:9497340 |
| Molecular Function | GO:0005515 | protein binding | Brap | IPI | UniProtKB:O88987 | Mouse | MGI:MGI:5700472|PMID:25820252 |
| Molecular Function | GO:0061630 | ubiquitin protein ligase activity | BRAP | IDA | Human | PMID:14724641 | |
| Molecular Function | GO:0004842 | ubiquitin-protein transferase activity | BRAP | IDA | Human | PMID:14724641 | |
| Cellular Component | GO:0005737 | cytoplasm | BRAP | IDA | Human | PMID:9497340 | |
| Cellular Component | GO:0005829 | cytosol | BRAP | IDA | Human | GO_REF:0000052 | |
| Cellular Component | GO:0031965 | nuclear membrane | BRAP | IDA | Human | GO_REF:0000052 | |
| Cellular Component | GO:0005654 | nucleoplasm | BRAP | IDA | Human | GO_REF:0000052 | |
| Cellular Component | GO:0000151 | ubiquitin ligase complex | BRAP | IDA | Human | PMID:14724641 | |
| Biological Process | GO:0000165 | MAPK cascade | BRAP | IDA | Human | PMID:14724641 | |
| Biological Process | GO:0009968 | negative regulation of signal transduction | BRAP | IDA | Human | PMID:14724641 | |
| Biological Process | GO:0016567 | protein ubiquitination | BRAP | IDA | Human | PMID:14724641 | |
| Biological Process | GO:0007265 | Ras protein signal transduction | BRAP | IDA | Human | PMID:14724641 |
| EXP Inferred from experiment |
| IDA Inferred from direct assay |
| IEP Inferred from expression pattern |
| IGI Inferred from genetic interaction |
| IMP Inferred from mutant phenotype |
| IPI Inferred from physical interaction |
| HTP Inferred from High Throughput Experiment |
| HDA Inferred from High Throughput Direct Assay |
| HMP Inferred from High Throughput Mutant Phenotype |
| HGI Inferred from High Throughput Genetic Interaction |
| HEP Inferred from High Throughput Expression Pattern |
Mouse Genome Database (MGD), Gene Expression Database (GXD), Mouse Models of Human Cancer database (MMHCdb) (formerly Mouse Tumor Biology (MTB)), Gene Ontology (GO) |
||
|
Citing These Resources Funding Information Warranty Disclaimer, Privacy Notice, Licensing, & Copyright Send questions and comments to User Support. |
last database update 05/12/2026 MGI 6.24 |
|
|
|
||