|
Source |
Alliance of Genome Resources |



| Category | ID | Classification term | Gene | Evidence | Inferred from | Organism | Reference |
|---|---|---|---|---|---|---|---|
| Molecular Function | GO:0050811 | GABA receptor binding | Arfgef2 | IMP | Rat | PMID:15198677|RGD:1304338 | |
| Molecular Function | GO:0005085 | guanyl-nucleotide exchange factor activity | ARFGEF2 | IDA | Human | PMID:10212200 | |
| Molecular Function | GO:0005085 | guanyl-nucleotide exchange factor activity | ARFGEF2 | IDA | Human | PMID:15385626 | |
| Molecular Function | GO:0017022 | myosin binding | Arfgef2 | IPI | UniProtKB:Q63358 | Rat | PMID:15644318|RGD:1579801 |
| Molecular Function | GO:0005515 | protein binding | ARFGEF2 | IPI | UniProtKB:Q9Y6D6 | Human | PMID:10716990 |
| Molecular Function | GO:0005515 | protein binding | ARFGEF2 | IPI | UniProtKB:Q9UPT5-1 | Human | PMID:15705715 |
| Molecular Function | GO:0005515 | protein binding | ARFGEF2 | IPI | UniProtKB:Q99417 | Human | PMID:16866877 |
| Molecular Function | GO:0005515 | protein binding | ARFGEF2 | IPI | UniProtKB:Q14432 | Human | PMID:19332778 |
| Molecular Function | GO:0005515 | protein binding | ARFGEF2 | IPI | UniProtKB:Q9Y6D6 | Human | PMID:19332778 |
| Molecular Function | GO:0005515 | protein binding | ARFGEF2 | IPI | UniProtKB:Q9Y6D6 | Human | PMID:22084092 |
| Molecular Function | GO:0005515 | protein binding | Arfgef2 | IPI | UniProtKB:P63079 | Rat | PMID:15198677|RGD:1304338 |
| Molecular Function | GO:0034237 | protein kinase A regulatory subunit binding | ARFGEF2 | IDA | Human | PMID:12571360 | |
| Cellular Component | GO:0032279 | asymmetric synapse | Arfgef2 | IDA | Rat | PMID:15198677|RGD:1304338 | |
| Cellular Component | GO:0005879 | axonemal microtubule | Arfgef2 | IDA | Rat | PMID:15198677|RGD:1304338 | |
| Cellular Component | GO:0005737 | cytoplasm | Arfgef2 | IDA | Rat | PMID:12051703|RGD:634614 | |
| Cellular Component | GO:0031410 | cytoplasmic vesicle | Arfgef2 | IDA | Rat | PMID:15198677|RGD:1304338 | |
| Cellular Component | GO:0005829 | cytosol | ARFGEF2 | IDA | Human | GO_REF:0000052 | |
| Cellular Component | GO:0005829 | cytosol | ARFGEF2 | IDA | Human | PMID:12571360 | |
| Cellular Component | GO:0043197 | dendritic spine | Arfgef2 | IDA | Rat | PMID:15198677|RGD:1304338 | |
| Cellular Component | GO:0098982 | GABA-ergic synapse | Arfgef2 | IDA | Rat | PMID:15198677|RGD:1304338 | |
| Cellular Component | GO:0098978 | glutamatergic synapse | Arfgef2 | IDA | Rat | PMID:15198677|RGD:1304338 | |
| Cellular Component | GO:0005794 | Golgi apparatus | ARFGEF2 | IDA | Human | GO_REF:0000052 | |
| Cellular Component | GO:0000139 | Golgi membrane | ARFGEF2 | IDA | Human | PMID:10716990 | |
| Cellular Component | GO:0000139 | Golgi membrane | ARFGEF2 | IDA | Human | PMID:12571360 | |
| Cellular Component | GO:0043231 | intracellular membrane-bounded organelle | ARFGEF2 | IDA | Human | GO_REF:0000052 | |
| Cellular Component | GO:0016020 | membrane | ARFGEF2 | IDA | Human | PMID:12571360 | |
| Cellular Component | GO:0016020 | membrane | ARFGEF2 | HDA | Human | PMID:19946888 | |
| Cellular Component | GO:0005815 | microtubule organizing center | ARFGEF2 | IDA | Human | PMID:15705715 | |
| Cellular Component | GO:0098794 | postsynapse | Arfgef2 | IDA | Rat | PMID:15198677|RGD:1304338 | |
| Cellular Component | GO:0098793 | presynapse | Arfgef2 | IDA | Rat | PMID:15198677|RGD:1304338 | |
| Cellular Component | GO:0055037 | recycling endosome | ARFGEF2 | IDA | Human | PMID:15385626 | |
| Cellular Component | GO:0032280 | symmetric synapse | Arfgef2 | IDA | Rat | PMID:15198677|RGD:1304338 | |
| Cellular Component | GO:0005802 | trans-Golgi network | Arfgef2 | IDA | Rat | PMID:11809827|RGD:2316366 | |
| Cellular Component | GO:0005802 | trans-Golgi network | Arfgef2 | IDA | Rat | PMID:15198677|RGD:1304338 | |
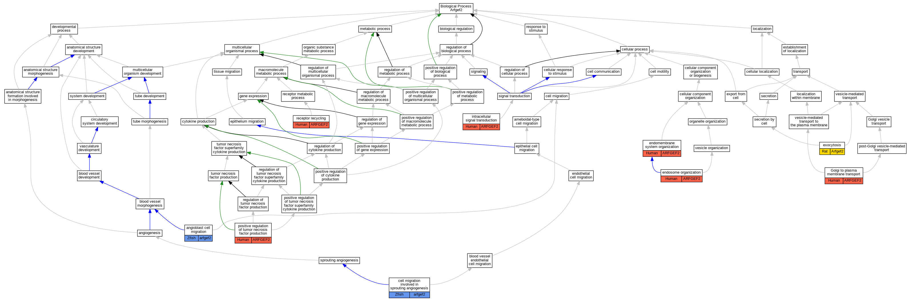
| Biological Process | GO:0035476 | angioblast cell migration | arfgef2 | IMP | ZFIN:ZDB-MRPHLNO-200221-1 | Zfish | PMID:31199673 |
| Biological Process | GO:0002042 | cell migration involved in sprouting angiogenesis | arfgef2 | IMP | ZFIN:ZDB-MRPHLNO-200221-1 | Zfish | PMID:31199673 |
| Biological Process | GO:0010256 | endomembrane system organization | ARFGEF2 | IMP | Human | PMID:20360857 | |
| Biological Process | GO:0007032 | endosome organization | ARFGEF2 | IMP | Human | PMID:20360857 | |
| Biological Process | GO:0006887 | exocytosis | Arfgef2 | IMP | Rat | PMID:15198677|RGD:1304338 | |
| Biological Process | GO:0006893 | Golgi to plasma membrane transport | ARFGEF2 | IMP | Human | PMID:17276987 | |
| Biological Process | GO:0035556 | intracellular signal transduction | ARFGEF2 | IDA | Human | PMID:12571360 | |
| Biological Process | GO:0032760 | positive regulation of tumor necrosis factor production | ARFGEF2 | IMP | Human | PMID:17276987 | |
| Biological Process | GO:0001881 | receptor recycling | ARFGEF2 | IDA | Human | PMID:16477018 |
| EXP Inferred from experiment |
| IDA Inferred from direct assay |
| IEP Inferred from expression pattern |
| IGI Inferred from genetic interaction |
| IMP Inferred from mutant phenotype |
| IPI Inferred from physical interaction |
| HTP Inferred from High Throughput Experiment |
| HDA Inferred from High Throughput Direct Assay |
| HMP Inferred from High Throughput Mutant Phenotype |
| HGI Inferred from High Throughput Genetic Interaction |
| HEP Inferred from High Throughput Expression Pattern |
Mouse Genome Database (MGD), Gene Expression Database (GXD), Mouse Models of Human Cancer database (MMHCdb) (formerly Mouse Tumor Biology (MTB)), Gene Ontology (GO) |
||
|
Citing These Resources Funding Information Warranty Disclaimer, Privacy Notice, Licensing, & Copyright Send questions and comments to User Support. |
last database update 09/30/2025 MGI 6.24 |
|
|
|
||