|
Source |
Alliance of Genome Resources |



| Category | ID | Classification term | Gene | Evidence | Inferred from | Organism | Reference |
|---|---|---|---|---|---|---|---|
| Molecular Function | GO:0005524 | ATP binding | ACTC1 | IDA | Human | PMID:16611632 | |
| Molecular Function | GO:0000146 | microfilament motor activity | ACTC1 | IDA | Human | PMID:16611632 | |
| Molecular Function | GO:0000146 | microfilament motor activity | ACTC1 | IDA | Human | PMID:17765196 | |
| Molecular Function | GO:0017022 | myosin binding | ACTC1 | IPI | UniProtKB:O62854 | Human | PMID:16611632 |
| Molecular Function | GO:0017022 | myosin binding | ACTC1 | IDA | Human | PMID:19799913 | |
| Molecular Function | GO:0005515 | protein binding | Actc1 | IPI | UniProtKB:O70468 | Mouse | MGI:MGI:5466448|PMID:22982234 |
| Molecular Function | GO:0005515 | protein binding | Actc1 | IPI | RGD:3710 | Rat | PMID:12898519|RGD:1598723 |
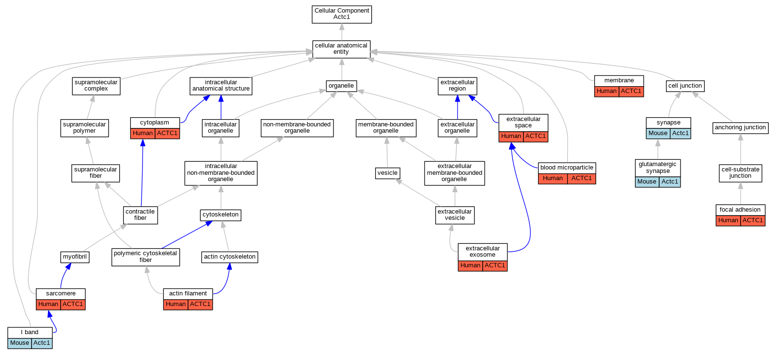
| Cellular Component | GO:0005884 | actin filament | ACTC1 | IDA | Human | PMID:16611632 | |
| Cellular Component | GO:0005884 | actin filament | ACTC1 | IDA | Human | PMID:19799913 | |
| Cellular Component | GO:0072562 | blood microparticle | ACTC1 | HDA | Human | PMID:22516433 | |
| Cellular Component | GO:0005737 | cytoplasm | ACTC1 | IDA | Human | PMID:20962418 | |
| Cellular Component | GO:0070062 | extracellular exosome | ACTC1 | HDA | Human | PMID:21362503 | |
| Cellular Component | GO:0070062 | extracellular exosome | ACTC1 | HDA | Human | PMID:23533145 | |
| Cellular Component | GO:0005615 | extracellular space | ACTC1 | HDA | Human | PMID:22664934 | |
| Cellular Component | GO:0005615 | extracellular space | ACTC1 | HDA | Human | PMID:23580065 | |
| Cellular Component | GO:0005925 | focal adhesion | ACTC1 | HDA | Human | PMID:21423176 | |
| Cellular Component | GO:0098978 | glutamatergic synapse | Actc1 | IDA | Mouse | PMID:24413018 | |
| Cellular Component | GO:0098978 | glutamatergic synapse | Actc1 | EXP | Mouse | PMID:24413018 | |
| Cellular Component | GO:0031674 | I band | Actc1 | IDA | Mouse | PMID:16481394 | |
| Cellular Component | GO:0016020 | membrane | ACTC1 | HDA | Human | PMID:19946888 | |
| Cellular Component | GO:0030017 | sarcomere | ACTC1 | IDA | Human | PMID:16288873 | |
| Cellular Component | GO:0045202 | synapse | Actc1 | EXP | Mouse | PMID:24413018 | |
| Cellular Component | GO:0045202 | synapse | Actc1 | IDA | Mouse | PMID:24413018 | |
| Biological Process | GO:0030048 | actin filament-based movement | ACTC1 | IDA | Human | PMID:16611632 | |
| Biological Process | GO:0070252 | actin-mediated cell contraction | Actc1 | IMP | Mouse | PMID:22750946 | |
| Biological Process | GO:0033275 | actin-myosin filament sliding | ACTC1 | IMP | Human | PMID:19799913 | |
| Biological Process | GO:0031032 | actomyosin structure organization | Actc1 | IMP | MGI:MGI:2180072 | Mouse | PMID:14605248 |
| Biological Process | GO:0036302 | atrioventricular canal development | actc1a | IMP | ZFIN:ZDB-MRPHLNO-121012-1 | Zfish | PMID:22751927 |
| Biological Process | GO:0036302 | atrioventricular canal development | actc1a | IMP | ZFIN:ZDB-GENO-120928-1 | Zfish | PMID:22751927 |
| Biological Process | GO:0060048 | cardiac muscle contraction | Actc1 | IDA | Rat | PMID:14551059|RGD:1600569 | |
| Biological Process | GO:0055008 | cardiac muscle tissue morphogenesis | Actc1 | IMP | MGI:MGI:2180072 | Mouse | PMID:14605248 |
| Biological Process | GO:0055003 | cardiac myofibril assembly | Actc1 | IMP | MGI:MGI:2180072 | Mouse | PMID:9114002 |
| Biological Process | GO:0003272 | endocardial cushion formation | actc1a | IMP | ZFIN:ZDB-MRPHLNO-121012-1 | Zfish | PMID:22751927 |
| Biological Process | GO:0003272 | endocardial cushion formation | actc1a | IMP | ZFIN:ZDB-GENO-120928-1 | Zfish | PMID:22751927 |
| Biological Process | GO:0003203 | endocardial cushion morphogenesis | actc1a | IMP | ZFIN:ZDB-GENO-120928-1 | Zfish | PMID:22751927 |
| Biological Process | GO:0060047 | heart contraction | ACTC1 | IMP | Human | PMID:17611253 | |
| Biological Process | GO:0060047 | heart contraction | ACTC1 | IMP | Human | PMID:17947298 | |
| Biological Process | GO:0060047 | heart contraction | ACTC1 | IMP | Human | PMID:9563954 | |
| Biological Process | GO:0043066 | negative regulation of apoptotic process | Actc1 | IMP | MGI:MGI:2180072 | Mouse | PMID:14605248 |
| Biological Process | GO:0045471 | response to ethanol | Actc1 | IEP | Rat | PMID:15690316|RGD:1598722 | |
| Biological Process | GO:0009410 | response to xenobiotic stimulus | Actc1 | IEP | Rat | PMID:16343576|RGD:1598724 | |
| Biological Process | GO:0030240 | skeletal muscle thin filament assembly | Actc1 | IMP | MGI:MGI:2180072 | Mouse | PMID:9114002 |
| EXP Inferred from experiment |
| IDA Inferred from direct assay |
| IEP Inferred from expression pattern |
| IGI Inferred from genetic interaction |
| IMP Inferred from mutant phenotype |
| IPI Inferred from physical interaction |
| HTP Inferred from High Throughput Experiment |
| HDA Inferred from High Throughput Direct Assay |
| HMP Inferred from High Throughput Mutant Phenotype |
| HGI Inferred from High Throughput Genetic Interaction |
| HEP Inferred from High Throughput Expression Pattern |
Mouse Genome Database (MGD), Gene Expression Database (GXD), Mouse Models of Human Cancer database (MMHCdb) (formerly Mouse Tumor Biology (MTB)), Gene Ontology (GO) |
||
|
Citing These Resources Funding Information Warranty Disclaimer, Privacy Notice, Licensing, & Copyright Send questions and comments to User Support. |
last database update 05/05/2026 MGI 6.24 |
|
|
|
||