|
Source |
Alliance of Genome Resources |



| Category | ID | Classification term | Gene | Evidence | Inferred from | Organism | Reference |
|---|---|---|---|---|---|---|---|
| Molecular Function | GO:0001228 | DNA-binding transcription activator activity, RNA polymerase II-specific | ZNF24 | IDA | Human | PMID:11532988 | |
| Molecular Function | GO:0042802 | identical protein binding | ZNF24 | IPI | UniProtKB:P17028 | Human | PMID:31515488 |
| Molecular Function | GO:0042802 | identical protein binding | ZNF24 | IPI | UniProtKB:P17028 | Human | PMID:32296183 |
| Molecular Function | GO:0005515 | protein binding | ZNF24 | IPI | UniProtKB:P51693 | Human | PMID:16169070 |
| Molecular Function | GO:0005515 | protein binding | ZNF24 | IPI | UniProtKB:P13994 | Human | PMID:16189514 |
| Molecular Function | GO:0005515 | protein binding | ZNF24 | IPI | UniProtKB:P57086 | Human | PMID:16189514 |
| Molecular Function | GO:0005515 | protein binding | ZNF24 | IPI | UniProtKB:Q9NWS9-2 | Human | PMID:16189514 |
| Molecular Function | GO:0005515 | protein binding | ZNF24 | IPI | UniProtKB:Q9NX65 | Human | PMID:16189514 |
| Molecular Function | GO:0005515 | protein binding | ZNF24 | IPI | UniProtKB:Q9NX65 | Human | PMID:19060904 |
| Molecular Function | GO:0005515 | protein binding | ZNF24 | IPI | UniProtKB:Q9NWS9 | Human | PMID:20211142 |
| Molecular Function | GO:0005515 | protein binding | ZNF24 | IPI | UniProtKB:P25791 | Human | PMID:25416956 |
| Molecular Function | GO:0005515 | protein binding | ZNF24 | IPI | UniProtKB:P26196 | Human | PMID:25416956 |
| Molecular Function | GO:0005515 | protein binding | ZNF24 | IPI | UniProtKB:Q6P088 | Human | PMID:25416956 |
| Molecular Function | GO:0005515 | protein binding | ZNF24 | IPI | UniProtKB:Q86Y13 | Human | PMID:25416956 |
| Molecular Function | GO:0005515 | protein binding | ZNF24 | IPI | UniProtKB:Q96JS3 | Human | PMID:25416956 |
| Molecular Function | GO:0005515 | protein binding | ZNF24 | IPI | UniProtKB:Q9NWS9-2 | Human | PMID:25416956 |
| Molecular Function | GO:0005515 | protein binding | ZNF24 | IPI | UniProtKB:Q9NX65 | Human | PMID:25416956 |
| Molecular Function | GO:0005515 | protein binding | ZNF24 | IPI | UniProtKB:Q9UJV3-2 | Human | PMID:25416956 |
| Molecular Function | GO:0005515 | protein binding | ZNF24 | IPI | UniProtKB:Q9Y4C2 | Human | PMID:25416956 |
| Molecular Function | GO:0005515 | protein binding | ZNF24 | IPI | UniProtKB:Q9Y5A6 | Human | PMID:25416956 |
| Molecular Function | GO:0005515 | protein binding | ZNF24 | IPI | UniProtKB:Q8WWY3 | Human | PMID:25910212 |
| Molecular Function | GO:0005515 | protein binding | ZNF24 | IPI | UniProtKB:Q96JS3 | Human | PMID:25910212 |
| Molecular Function | GO:0005515 | protein binding | ZNF24 | IPI | UniProtKB:P57086 | Human | PMID:28514442 |
| Molecular Function | GO:0005515 | protein binding | ZNF24 | IPI | UniProtKB:Q15697-2 | Human | PMID:28514442 |
| Molecular Function | GO:0005515 | protein binding | ZNF24 | IPI | UniProtKB:Q8N0Y2-2 | Human | PMID:28514442 |
| Molecular Function | GO:0005515 | protein binding | ZNF24 | IPI | UniProtKB:Q969J2 | Human | PMID:28514442 |
| Molecular Function | GO:0005515 | protein binding | ZNF24 | IPI | UniProtKB:Q96JS3 | Human | PMID:28514442 |
| Molecular Function | GO:0005515 | protein binding | ZNF24 | IPI | UniProtKB:Q96N95-3 | Human | PMID:28514442 |
| Molecular Function | GO:0005515 | protein binding | ZNF24 | IPI | UniProtKB:Q9NWS9 | Human | PMID:28514442 |
| Molecular Function | GO:0005515 | protein binding | ZNF24 | IPI | UniProtKB:Q9NX65 | Human | PMID:28514442 |
| Molecular Function | GO:0005515 | protein binding | ZNF24 | IPI | UniProtKB:Q86Y13 | Human | PMID:29892012 |
| Molecular Function | GO:0005515 | protein binding | ZNF24 | IPI | UniProtKB:P13994 | Human | PMID:31515488 |
| Molecular Function | GO:0005515 | protein binding | ZNF24 | IPI | UniProtKB:P25791 | Human | PMID:31515488 |
| Molecular Function | GO:0005515 | protein binding | ZNF24 | IPI | UniProtKB:Q86Y13 | Human | PMID:31515488 |
| Molecular Function | GO:0005515 | protein binding | ZNF24 | IPI | UniProtKB:Q969J2 | Human | PMID:31515488 |
| Molecular Function | GO:0005515 | protein binding | ZNF24 | IPI | UniProtKB:Q96JS3 | Human | PMID:31515488 |
| Molecular Function | GO:0005515 | protein binding | ZNF24 | IPI | UniProtKB:Q9NWS9 | Human | PMID:31515488 |
| Molecular Function | GO:0005515 | protein binding | ZNF24 | IPI | UniProtKB:O43309 | Human | PMID:32296183 |
| Molecular Function | GO:0005515 | protein binding | ZNF24 | IPI | UniProtKB:P10073 | Human | PMID:32296183 |
| Molecular Function | GO:0005515 | protein binding | ZNF24 | IPI | UniProtKB:P13994 | Human | PMID:32296183 |
| Molecular Function | GO:0005515 | protein binding | ZNF24 | IPI | UniProtKB:P25791-3 | Human | PMID:32296183 |
| Molecular Function | GO:0005515 | protein binding | ZNF24 | IPI | UniProtKB:P25800 | Human | PMID:32296183 |
| Molecular Function | GO:0005515 | protein binding | ZNF24 | IPI | UniProtKB:P49910 | Human | PMID:32296183 |
| Molecular Function | GO:0005515 | protein binding | ZNF24 | IPI | UniProtKB:P57086 | Human | PMID:32296183 |
| Molecular Function | GO:0005515 | protein binding | ZNF24 | IPI | UniProtKB:Q15697-2 | Human | PMID:32296183 |
| Molecular Function | GO:0005515 | protein binding | ZNF24 | IPI | UniProtKB:Q3B820 | Human | PMID:32296183 |
| Molecular Function | GO:0005515 | protein binding | ZNF24 | IPI | UniProtKB:Q3MJ62 | Human | PMID:32296183 |
| Molecular Function | GO:0005515 | protein binding | ZNF24 | IPI | UniProtKB:Q6ZNG0 | Human | PMID:32296183 |
| Molecular Function | GO:0005515 | protein binding | ZNF24 | IPI | UniProtKB:Q7KZS0 | Human | PMID:32296183 |
| Molecular Function | GO:0005515 | protein binding | ZNF24 | IPI | UniProtKB:Q86VK4-3 | Human | PMID:32296183 |
| Molecular Function | GO:0005515 | protein binding | ZNF24 | IPI | UniProtKB:Q8N0Y2-2 | Human | PMID:32296183 |
| Molecular Function | GO:0005515 | protein binding | ZNF24 | IPI | UniProtKB:Q8N5A5-2 | Human | PMID:32296183 |
| Molecular Function | GO:0005515 | protein binding | ZNF24 | IPI | UniProtKB:Q969J2 | Human | PMID:32296183 |
| Molecular Function | GO:0005515 | protein binding | ZNF24 | IPI | UniProtKB:Q96N95-3 | Human | PMID:32296183 |
| Molecular Function | GO:0005515 | protein binding | ZNF24 | IPI | UniProtKB:Q9BXW4 | Human | PMID:32296183 |
| Molecular Function | GO:0005515 | protein binding | ZNF24 | IPI | UniProtKB:Q9H4T2 | Human | PMID:32296183 |
| Molecular Function | GO:0005515 | protein binding | ZNF24 | IPI | UniProtKB:Q9HC98-4 | Human | PMID:32296183 |
| Molecular Function | GO:0005515 | protein binding | ZNF24 | IPI | UniProtKB:Q9NWS9-2 | Human | PMID:32296183 |
| Molecular Function | GO:0005515 | protein binding | ZNF24 | IPI | UniProtKB:Q9UNY5 | Human | PMID:32296183 |
| Molecular Function | GO:0005515 | protein binding | ZNF24 | IPI | UniProtKB:Q9Y5A6 | Human | PMID:32296183 |
| Molecular Function | GO:0005515 | protein binding | ZNF24 | IPI | UniProtKB:P02649 | Human | PMID:32814053 |
| Molecular Function | GO:0005515 | protein binding | ZNF24 | IPI | UniProtKB:P05067 | Human | PMID:32814053 |
| Molecular Function | GO:0043565 | sequence-specific DNA binding | ZNF24 | IDA | Human | PMID:11532988 | |
| Molecular Function | GO:0043565 | sequence-specific DNA binding | Zfp24 | IDA | Mouse | MGI:MGI:4461127|PMID:18685786 | |
| Cellular Component | GO:0005654 | nucleoplasm | ZNF24 | IDA | Human | GO_REF:0000052 | |
| Cellular Component | GO:0005634 | nucleus | Zfp24 | IDA | Mouse | MGI:MGI:4422117|PMID:20080941 | |
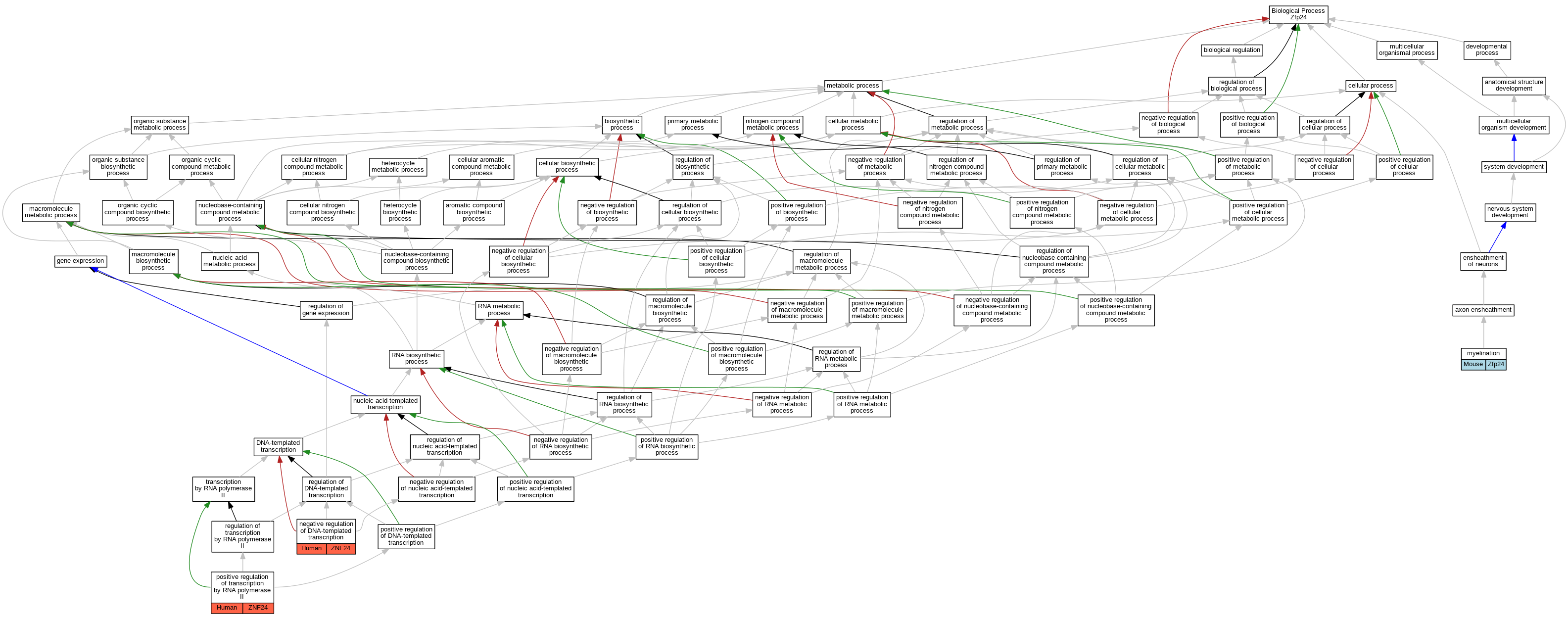
| Biological Process | GO:0042552 | myelination | Zfp24 | IMP | Mouse | MGI:MGI:4422117|PMID:20080941 | |
| Biological Process | GO:0045892 | negative regulation of DNA-templated transcription | ZNF24 | IDA | Human | PMID:10585455 | |
| Biological Process | GO:0045892 | negative regulation of DNA-templated transcription | ZNF24 | IDA | Human | PMID:12801647 | |
| Biological Process | GO:0045944 | positive regulation of transcription by RNA polymerase II | ZNF24 | IDA | Human | PMID:11532988 |
| EXP Inferred from experiment |
| IDA Inferred from direct assay |
| IEP Inferred from expression pattern |
| IGI Inferred from genetic interaction |
| IMP Inferred from mutant phenotype |
| IPI Inferred from physical interaction |
| HTP Inferred from High Throughput Experiment |
| HDA Inferred from High Throughput Direct Assay |
| HMP Inferred from High Throughput Mutant Phenotype |
| HGI Inferred from High Throughput Genetic Interaction |
| HEP Inferred from High Throughput Expression Pattern |
Mouse Genome Database (MGD), Gene Expression Database (GXD), Mouse Models of Human Cancer database (MMHCdb) (formerly Mouse Tumor Biology (MTB)), Gene Ontology (GO) |
||
|
Citing These Resources Funding Information Warranty Disclaimer, Privacy Notice, Licensing, & Copyright Send questions and comments to User Support. |
last database update 12/30/2025 MGI 6.24 |
|
|
|
||