|
Source |
Alliance of Genome Resources |



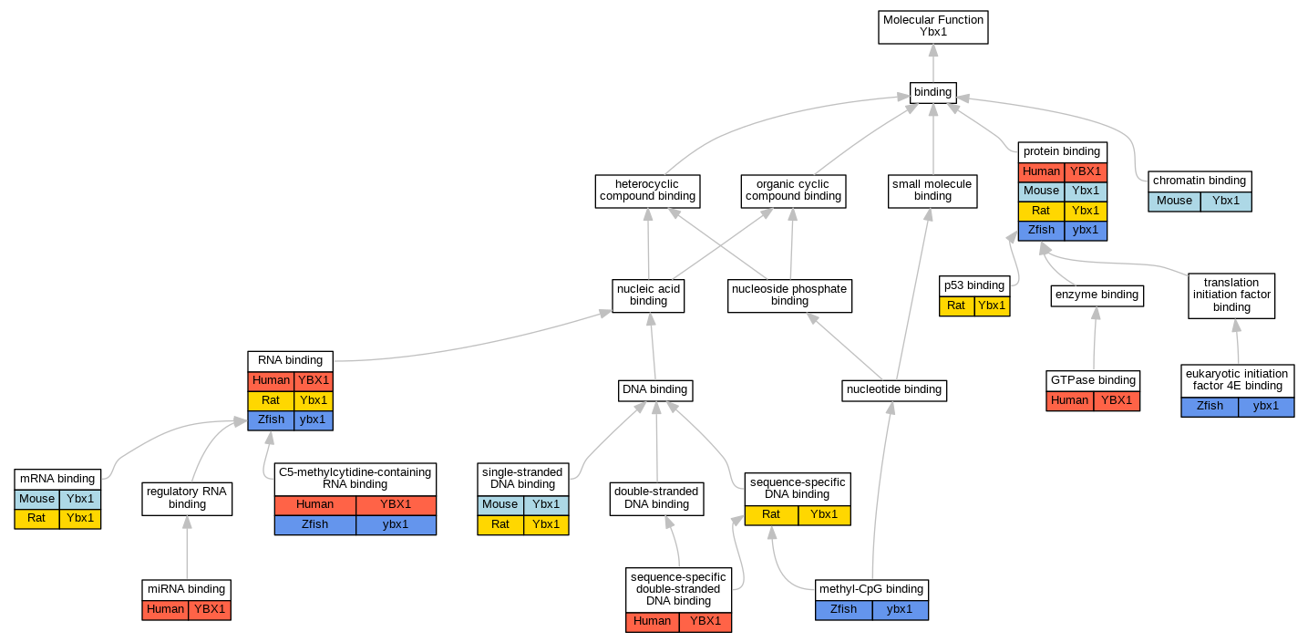
| Category | ID | Classification term | Gene | Evidence | Inferred from | Organism | Reference |
|---|---|---|---|---|---|---|---|
| Molecular Function | GO:0062153 | C5-methylcytidine-containing RNA binding | YBX1 | IDA | Human | PMID:31358969 | |
| Molecular Function | GO:0062153 | C5-methylcytidine-containing RNA binding | ybx1 | IDA | Zfish | PMID:31399345|ZFIN:ZDB-PUB-190811-3 | |
| Molecular Function | GO:0003682 | chromatin binding | Ybx1 | IDA | Mouse | PMID:24788519 | |
| Molecular Function | GO:0008190 | eukaryotic initiation factor 4E binding | ybx1 | IDA | Zfish | PMID:24040511 | |
| Molecular Function | GO:0051020 | GTPase binding | YBX1 | IPI | UniProtKB:P32455 | Human | PMID:24337748 |
| Molecular Function | GO:0008327 | methyl-CpG binding | ybx1 | IDA | Zfish | PMID:31399345 | |
| Molecular Function | GO:0035198 | miRNA binding | YBX1 | IDA | Human | PMID:27559612 | |
| Molecular Function | GO:0003729 | mRNA binding | Ybx1 | IDA | Mouse | MGI:MGI:6158172|PMID:29712925 | |
| Molecular Function | GO:0003729 | mRNA binding | Ybx1 | IPI | RGD:2729 | Rat | PMID:16508950|RGD:1580626 |
| Molecular Function | GO:0002039 | p53 binding | Ybx1 | IMP | Rat | PMID:16158057|RGD:1580629 | |
| Molecular Function | GO:0005515 | protein binding | YBX1 | IPI | UniProtKB:Q14103-4 | Human | PMID:12674497 |
| Molecular Function | GO:0005515 | protein binding | YBX1 | IPI | UniProtKB:Q08705 | Human | PMID:15229244 |
| Molecular Function | GO:0005515 | protein binding | YBX1 | IPI | UniProtKB:Q13616 | Human | PMID:16797541 |
| Molecular Function | GO:0005515 | protein binding | YBX1 | IPI | UniProtKB:Q7Z6M2 | Human | PMID:16797541 |
| Molecular Function | GO:0005515 | protein binding | YBX1 | IPI | UniProtKB:Q9NZI8 | Human | PMID:17289661 |
| Molecular Function | GO:0005515 | protein binding | YBX1 | IPI | UniProtKB:O15355 | Human | PMID:17572683 |
| Molecular Function | GO:0005515 | protein binding | YBX1 | IPI | UniProtKB:Q9UKV8 | Human | PMID:17932509 |
| Molecular Function | GO:0005515 | protein binding | YBX1 | IPI | UniProtKB:Q9UL18 | Human | PMID:17932509 |
| Molecular Function | GO:0005515 | protein binding | YBX1 | IPI | UniProtKB:Q9NR56 | Human | PMID:18335541 |
| Molecular Function | GO:0005515 | protein binding | YBX1 | IPI | UniProtKB:P27695 | Human | PMID:18809583 |
| Molecular Function | GO:0005515 | protein binding | YBX1 | IPI | UniProtKB:Q7Z6E9 | Human | PMID:18851979 |
| Molecular Function | GO:0005515 | protein binding | YBX1 | IPI | UniProtKB:Q99697 | Human | PMID:19174163 |
| Molecular Function | GO:0005515 | protein binding | YBX1 | IPI | UniProtKB:Q99697-2 | Human | PMID:19174163 |
| Molecular Function | GO:0005515 | protein binding | YBX1 | IPI | UniProtKB:Q09472 | Human | PMID:20856196 |
| Molecular Function | GO:0005515 | protein binding | YBX1 | IPI | UniProtKB:Q13616 | Human | PMID:21145461 |
| Molecular Function | GO:0005515 | protein binding | YBX1 | IPI | UniProtKB:Q07021 | Human | PMID:21653829 |
| Molecular Function | GO:0005515 | protein binding | YBX1 | IPI | UniProtKB:Q08211 | Human | PMID:21849455 |
| Molecular Function | GO:0005515 | protein binding | YBX1 | IPI | UniProtKB:Q07021 | Human | PMID:22118625 |
| Molecular Function | GO:0005515 | protein binding | YBX1 | IPI | UniProtKB:P62310 | Human | PMID:22365833 |
| Molecular Function | GO:0005515 | protein binding | YBX1 | IPI | UniProtKB:P62310 | Human | PMID:23986595 |
| Molecular Function | GO:0005515 | protein binding | YBX1 | IPI | UniProtKB:Q07021 | Human | PMID:23986595 |
| Molecular Function | GO:0005515 | protein binding | YBX1 | IPI | UniProtKB:Q08211 | Human | PMID:23986595 |
| Molecular Function | GO:0005515 | protein binding | YBX1 | IPI | UniProtKB:P19712:PRO_0000038050 | Human | PMID:24965446 |
| Molecular Function | GO:0005515 | protein binding | YBX1 | IPI | UniProtKB:Q7Z6M2 | Human | PMID:24981860 |
| Molecular Function | GO:0005515 | protein binding | YBX1 | IPI | UniProtKB:Q07021 | Human | PMID:25497084 |
| Molecular Function | GO:0005515 | protein binding | YBX1 | IPI | UniProtKB:P51858-1 | Human | PMID:26845719 |
| Molecular Function | GO:0005515 | protein binding | YBX1 | IPI | UniProtKB:P13693 | Human | PMID:27607350 |
| Molecular Function | GO:0005515 | protein binding | YBX1 | IPI | UniProtKB:Q15717 | Human | PMID:31358969 |
| Molecular Function | GO:0005515 | protein binding | YBX1 | IPI | UniProtKB:Q13148 | Human | PMID:32814053 |
| Molecular Function | GO:0005515 | protein binding | Ybx1 | IPI | UniProtKB:P35922 | Mouse | MGI:MGI:5767075|PMID:11162447 |
| Molecular Function | GO:0005515 | protein binding | Ybx1 | IPI | UniProtKB:Q64321 | Mouse | MGI:MGI:5912851|PMID:28784777 |
| Molecular Function | GO:0005515 | protein binding | Ybx1 | IPI | PR:Q61937 | Mouse | PMID:15596447 |
| Molecular Function | GO:0005515 | protein binding | Ybx1 | IPI | UniProtKB:Q9ERF6 | Mouse | PMID:20004191 |
| Molecular Function | GO:0005515 | protein binding | Ybx1 | IPI | PR:Q61990 | Mouse | PMID:8871564 |
| Molecular Function | GO:0005515 | protein binding | Ybx1 | IPI | RGD:628780 | Rat | PMID:23159318|RGD:10040996 |
| Molecular Function | GO:0005515 | protein binding | ybx1 | IPI | UniProtKB:F1QB54 | Zfish | PMID:31399345|ZFIN:ZDB-PUB-190811-3 |
| Molecular Function | GO:0005515 | protein binding | ybx1 | IPI | ZFIN:ZDB-GENE-030723-5 | Zfish | PMID:30135188 |
| Molecular Function | GO:0005515 | protein binding | ybx1 | IPI | ZFIN:ZDB-GENE-030131-3238 | Zfish | PMID:31399345 |
| Molecular Function | GO:0003723 | RNA binding | YBX1 | IDA | Human | PMID:19561594 | |
| Molecular Function | GO:0003723 | RNA binding | YBX1 | HDA | Human | PMID:22658674 | |
| Molecular Function | GO:0003723 | RNA binding | YBX1 | HDA | Human | PMID:22681889 | |
| Molecular Function | GO:0003723 | RNA binding | YBX1 | IDA | Human | PMID:28341602 | |
| Molecular Function | GO:0003723 | RNA binding | Ybx1 | IDA | Rat | PMID:23159318|RGD:10040996 | |
| Molecular Function | GO:0003723 | RNA binding | ybx1 | IPI | ZFIN:ZDB-GENE-990630-11 | Zfish | PMID:29059375 |
| Molecular Function | GO:0003723 | RNA binding | ybx1 | IPI | ZFIN:ZDB-GENE-990630-10 | Zfish | PMID:29059375 |
| Molecular Function | GO:0003723 | RNA binding | ybx1 | IPI | ZFIN:ZDB-GENE-990415-256 | Zfish | PMID:24040511 |
| Molecular Function | GO:0043565 | sequence-specific DNA binding | Ybx1 | IDA | Rat | PMID:16278212|RGD:1580627 | |
| Molecular Function | GO:1990837 | sequence-specific double-stranded DNA binding | YBX1 | IDA | Human | PMID:28473536 | |
| Molecular Function | GO:0003697 | single-stranded DNA binding | Ybx1 | IDA | Mouse | PMID:15282343 | |
| Molecular Function | GO:0003697 | single-stranded DNA binding | Ybx1 | IDA | Rat | PMID:17893273|RGD:2311253 | |
| Cellular Component | GO:0070937 | CRD-mediated mRNA stability complex | YBX1 | IPI | Human | PMID:19029303 | |
| Cellular Component | GO:0070937 | CRD-mediated mRNA stability complex | YBX1 | IDA | Human | PMID:19029303 | |
| Cellular Component | GO:0005737 | cytoplasm | YBX1 | IDA | Human | PMID:24965446 | |
| Cellular Component | GO:0005737 | cytoplasm | Ybx1 | IDA | Mouse | PMID:20004191 | |
| Cellular Component | GO:0005737 | cytoplasm | Ybx1 | IDA | Rat | PMID:15615704|RGD:1580631 | |
| Cellular Component | GO:0010494 | cytoplasmic stress granule | YBX1 | IDA | Human | PMID:18335541 | |
| Cellular Component | GO:0005829 | cytosol | YBX1 | IDA | Human | GO_REF:0000052 | |
| Cellular Component | GO:0005829 | cytosol | YBX1 | IDA | Human | PMID:19029303 | |
| Cellular Component | GO:0030425 | dendrite | Ybx1 | IDA | Rat | PMID:14559349|RGD:1580632 | |
| Cellular Component | GO:0005783 | endoplasmic reticulum | YBX1 | IDA | Human | GO_REF:0000052 | |
| Cellular Component | GO:0070062 | extracellular exosome | YBX1 | HDA | Human | PMID:20458337 | |
| Cellular Component | GO:0070062 | extracellular exosome | YBX1 | IDA | Human | PMID:27559612 | |
| Cellular Component | GO:0070062 | extracellular exosome | YBX1 | IDA | Human | PMID:28341602 | |
| Cellular Component | GO:0071204 | histone pre-mRNA 3'end processing complex | Ybx1 | IDA | Mouse | MGI:MGI:4353869|PMID:19470752 | |
| Cellular Component | GO:0043231 | intracellular membrane-bounded organelle | YBX1 | IDA | Human | GO_REF:0000052 | |
| Cellular Component | GO:1990124 | messenger ribonucleoprotein complex | Ybx1 | IDA | Rat | PMID:20596529|RGD:10043155 | |
| Cellular Component | GO:0043025 | neuronal cell body | Ybx1 | IDA | Rat | PMID:14559349|RGD:1580632 | |
| Cellular Component | GO:0005634 | nucleus | Ybx1 | IGI | MGI:MGI:97168 | Mouse | PMID:20004191 |
| Cellular Component | GO:0005634 | nucleus | Ybx1 | IDA | Rat | PMID:16002047|RGD:1580630 | |
| Cellular Component | GO:0005634 | nucleus | ybx1 | IDA | Zfish | PMID:28008157 | |
| Cellular Component | GO:0000932 | P-body | ybx1 | IDA | Zfish | PMID:30135188 | |
| Cellular Component | GO:0048471 | perinuclear region of cytoplasm | Ybx1 | IDA | Rat | PMID:16002047|RGD:1580630 | |
| Cellular Component | GO:0005886 | plasma membrane | YBX1 | IDA | Human | GO_REF:0000052 | |
| Cellular Component | GO:1990904 | ribonucleoprotein complex | YBX1 | IDA | Human | PMID:17289661 | |
| Cellular Component | GO:0045202 | synapse | Ybx1 | EXP | Mouse | PMID:25211037 | |
| Cellular Component | GO:0045202 | synapse | Ybx1 | IDA | Mouse | PMID:25211037 | |
| Cellular Component | GO:0005689 | U12-type spliceosomal complex | YBX1 | IDA | Human | PMID:15146077 | |
| Biological Process | GO:0098761 | cellular response to interleukin-7 | Ybx1 | IDA | Mouse | PMID:29581031 | |
| Biological Process | GO:0043009 | chordate embryonic development | ybx1 | IMP | ZFIN:ZDB-GENO-190702-2 | Zfish | PMID:30135188 |
| Biological Process | GO:0070934 | CRD-mediated mRNA stabilization | YBX1 | IDA | Human | PMID:19029303 | |
| Biological Process | GO:0070934 | CRD-mediated mRNA stabilization | YBX1 | IMP | Human | PMID:19029303 | |
| Biological Process | GO:0007343 | egg activation | ybx1 | IMP | ZFIN:ZDB-GENO-190702-2 | Zfish | PMID:30135188 |
| Biological Process | GO:0048598 | embryonic morphogenesis | ybx1 | IMP | Zfish | PMID:30135188|ZFIN:ZDB-PUB-180824-2 | |
| Biological Process | GO:0048598 | embryonic morphogenesis | ybx1 | IMP | Zfish | PMID:31399345|ZFIN:ZDB-PUB-190811-3 | |
| Biological Process | GO:0008544 | epidermis development | Ybx1 | IMP | Mouse | MGI:MGI:6158172|PMID:29712925 | |
| Biological Process | GO:0051236 | establishment of RNA localization | ybx1 | IMP | ZFIN:ZDB-GENO-140326-11 | Zfish | PMID:24040511 |
| Biological Process | GO:0001701 | in utero embryonic development | Ybx1 | IGI | MGI:MGI:2137670 | Mouse | PMID:16954378 |
| Biological Process | GO:0001701 | in utero embryonic development | Ybx1 | IMP | MGI:MGI:3581780 | Mouse | PMID:16954378 |
| Biological Process | GO:1990428 | miRNA transport | YBX1 | IDA | Human | PMID:27559612 | |
| Biological Process | GO:0048255 | mRNA stabilization | YBX1 | IDA | Human | PMID:31358969 | |
| Biological Process | GO:0048255 | mRNA stabilization | ybx1 | IMP | Zfish | PMID:31399345|ZFIN:ZDB-PUB-190811-3 | |
| Biological Process | GO:0043066 | negative regulation of apoptotic process | Ybx1 | IDA | Rat | PMID:16158057|RGD:1580629 | |
| Biological Process | GO:2000773 | negative regulation of cellular senescence | Ybx1 | IMP | Mouse | MGI:MGI:6158172|PMID:29712925 | |
| Biological Process | GO:0046627 | negative regulation of insulin receptor signaling pathway | Ybx1 | IMP | Rat | PMID:12554649|RGD:727501 | |
| Biological Process | GO:1900364 | negative regulation of mRNA polyadenylation | ybx1 | IMP | ZFIN:ZDB-GENO-140326-11 | Zfish | PMID:24040511 |
| Biological Process | GO:0050686 | negative regulation of mRNA processing | ybx1 | IMP | ZFIN:ZDB-GENO-140326-11 | Zfish | PMID:24040511 |
| Biological Process | GO:0048025 | negative regulation of mRNA splicing, via spliceosome | ybx1 | IMP | ZFIN:ZDB-GENO-140326-11 | Zfish | PMID:24040511 |
| Biological Process | GO:1900152 | negative regulation of nuclear-transcribed mRNA catabolic process, deadenylation-dependent decay | YBX1 | IDA | Human | PMID:19029303 | |
| Biological Process | GO:0051154 | negative regulation of striated muscle cell differentiation | Ybx1 | IDA | Mouse | PMID:20004191 | |
| Biological Process | GO:0000122 | negative regulation of transcription by RNA polymerase II | Ybx1 | IDA | Mouse | PMID:20004191 | |
| Biological Process | GO:0000122 | negative regulation of transcription by RNA polymerase II | Ybx1 | IGI | MGI:MGI:97168 | Mouse | PMID:20004191 |
| Biological Process | GO:0000122 | negative regulation of transcription by RNA polymerase II | Ybx1 | IDA | Rat | PMID:12835324|RGD:1580634 | |
| Biological Process | GO:0017148 | negative regulation of translation | ybx1 | IMP | Zfish | PMID:30135188|ZFIN:ZDB-PUB-180824-2 | |
| Biological Process | GO:0017148 | negative regulation of translation | ybx1 | IMP | ZFIN:ZDB-GENO-190702-2 | Zfish | PMID:30135188 |
| Biological Process | GO:0017148 | negative regulation of translation | ybx1 | IMP | ZFIN:ZDB-GENO-190702-4 | Zfish | PMID:30135188 |
| Biological Process | GO:0045947 | negative regulation of translational initiation | ybx1 | IMP | ZFIN:ZDB-GENO-140326-11 | Zfish | PMID:24040511 |
| Biological Process | GO:0045947 | negative regulation of translational initiation | ybx1 | IMP | ZFIN:ZDB-GENO-140326-11 | Zfish | PMID:29059375 |
| Biological Process | GO:0001556 | oocyte maturation | ybx1 | IMP | ZFIN:ZDB-GENO-190702-4 | Zfish | PMID:30135188 |
| Biological Process | GO:0008284 | positive regulation of cell population proliferation | Ybx1 | IMP | Rat | PMID:15615704|RGD:1580631 | |
| Biological Process | GO:2000767 | positive regulation of cytoplasmic translation | YBX1 | IDA | Human | PMID:19029303 | |
| Biological Process | GO:0045944 | positive regulation of transcription by RNA polymerase II | YBX1 | IDA | Human | PMID:18809583 | |
| Biological Process | GO:0045944 | positive regulation of transcription by RNA polymerase II | Ybx1 | IMP | Rat | PMID:15615704|RGD:1580631 | |
| Biological Process | GO:1903608 | protein localization to cytoplasmic stress granule | YBX1 | IMP | Human | PMID:24965446 | |
| Biological Process | GO:0006355 | regulation of DNA-templated transcription | YBX1 | IDA | Human | PMID:18809583 | |
| Biological Process | GO:0050658 | RNA transport | YBX1 | IMP | Human | PMID:29073095 | |
| Biological Process | GO:0051031 | tRNA transport | YBX1 | IMP | Human | PMID:29073095 |
| EXP Inferred from experiment |
| IDA Inferred from direct assay |
| IEP Inferred from expression pattern |
| IGI Inferred from genetic interaction |
| IMP Inferred from mutant phenotype |
| IPI Inferred from physical interaction |
| HTP Inferred from High Throughput Experiment |
| HDA Inferred from High Throughput Direct Assay |
| HMP Inferred from High Throughput Mutant Phenotype |
| HGI Inferred from High Throughput Genetic Interaction |
| HEP Inferred from High Throughput Expression Pattern |
Mouse Genome Database (MGD), Gene Expression Database (GXD), Mouse Models of Human Cancer database (MMHCdb) (formerly Mouse Tumor Biology (MTB)), Gene Ontology (GO) |
||
|
Citing These Resources Funding Information Warranty Disclaimer, Privacy Notice, Licensing, & Copyright Send questions and comments to User Support. |
last database update 04/14/2026 MGI 6.24 |
|
|
|
||