|
Source |
Alliance of Genome Resources |



| Category | ID | Classification term | Gene | Evidence | Inferred from | Organism | Reference |
|---|---|---|---|---|---|---|---|
| Molecular Function | GO:0016887 | ATP hydrolysis activity | VPS4B | IDA | Human | PMID:11563910 | |
| Molecular Function | GO:0016887 | ATP hydrolysis activity | VPS4B | IDA | Human | PMID:18687924 | |
| Molecular Function | GO:0042802 | identical protein binding | VPS4B | IDA | Human | PMID:16193069 | |
| Molecular Function | GO:0005515 | protein binding | VPS4B | IPI | UniProtKB:Q9UN37 | Human | PMID:11563910 |
| Molecular Function | GO:0005515 | protein binding | VPS4B | IPI | UniProtKB:O43633 | Human | PMID:14505570 |
| Molecular Function | GO:0005515 | protein binding | VPS4B | IPI | UniProtKB:Q9HD42 | Human | PMID:14505570 |
| Molecular Function | GO:0005515 | protein binding | VPS4B | IPI | UniProtKB:Q9NP79 | Human | PMID:16193069 |
| Molecular Function | GO:0005515 | protein binding | VPS4B | IPI | UniProtKB:O15118 | Human | PMID:16757520 |
| Molecular Function | GO:0005515 | protein binding | VPS4B | IPI | UniProtKB:O43633 | Human | PMID:17928862 |
| Molecular Function | GO:0005515 | protein binding | VPS4B | IPI | UniProtKB:Q7LBR1 | Human | PMID:17928862 |
| Molecular Function | GO:0005515 | protein binding | VPS4B | IPI | UniProtKB:Q9HD42 | Human | PMID:17928862 |
| Molecular Function | GO:0005515 | protein binding | VPS4B | IPI | UniProtKB:Q9UQN3 | Human | PMID:17928862 |
| Molecular Function | GO:0005515 | protein binding | VPS4B | IPI | UniProtKB:Q9UQN3-1 | Human | PMID:17928862 |
| Molecular Function | GO:0005515 | protein binding | VPS4B | IPI | UniProtKB:Q9NP79 | Human | PMID:18385515 |
| Molecular Function | GO:0005515 | protein binding | VPS4B | IPI | UniProtKB:O43633 | Human | PMID:18687924 |
| Molecular Function | GO:0005515 | protein binding | VPS4B | IPI | UniProtKB:Q9Y3E7 | Human | PMID:18687924 |
| Molecular Function | GO:0005515 | protein binding | VPS4B | IPI | UniProtKB:P53990 | Human | PMID:19129479 |
| Molecular Function | GO:0005515 | protein binding | VPS4B | IPI | UniProtKB:Q9NP79 | Human | PMID:23105106 |
| Molecular Function | GO:0005515 | protein binding | VPS4B | IPI | UniProtKB:Q96K21 | Human | PMID:25416956 |
| Molecular Function | GO:0005515 | protein binding | VPS4B | IPI | UniProtKB:Q96K21-3 | Human | PMID:25416956 |
| Molecular Function | GO:0005515 | protein binding | VPS4B | IPI | UniProtKB:Q9NZZ3 | Human | PMID:25416956 |
| Molecular Function | GO:0005515 | protein binding | VPS4B | IPI | UniProtKB:Q96K21 | Human | PMID:31515488 |
| Molecular Function | GO:0005515 | protein binding | VPS4B | IPI | UniProtKB:Q96K21 | Human | PMID:32296183 |
| Molecular Function | GO:0005515 | protein binding | VPS4B | IPI | UniProtKB:Q9BW62 | Human | PMID:32296183 |
| Molecular Function | GO:0005515 | protein binding | VPS4B | IPI | UniProtKB:Q9HD42 | Human | PMID:32296183 |
| Molecular Function | GO:0005515 | protein binding | VPS4B | IPI | UniProtKB:Q9NZZ3 | Human | PMID:32296183 |
| Molecular Function | GO:0005515 | protein binding | VPS4B | IPI | UniProtKB:P42858 | Human | PMID:32814053 |
| Molecular Function | GO:0005515 | protein binding | VPS4B | IPI | UniProtKB:P54253 | Human | PMID:32814053 |
| Molecular Function | GO:0005515 | protein binding | Vps4b | IPI | UniProtKB:Q8VEJ9 | Mouse | MGI:MGI:2651946|PMID:12594041 |
| Molecular Function | GO:0005515 | protein binding | Vps4b | IPI | PR:Q9CR26 | Mouse | PMID:15173323 |
| Molecular Function | GO:0005515 | protein binding | Vps4b | IPI | PR:Q9DB34 | Mouse | PMID:15173323 |
| Molecular Function | GO:0042803 | protein homodimerization activity | VPS4B | IDA | Human | PMID:16193069 | |
| Molecular Function | GO:0044877 | protein-containing complex binding | VPS4B | IDA | Human | PMID:18687924 | |
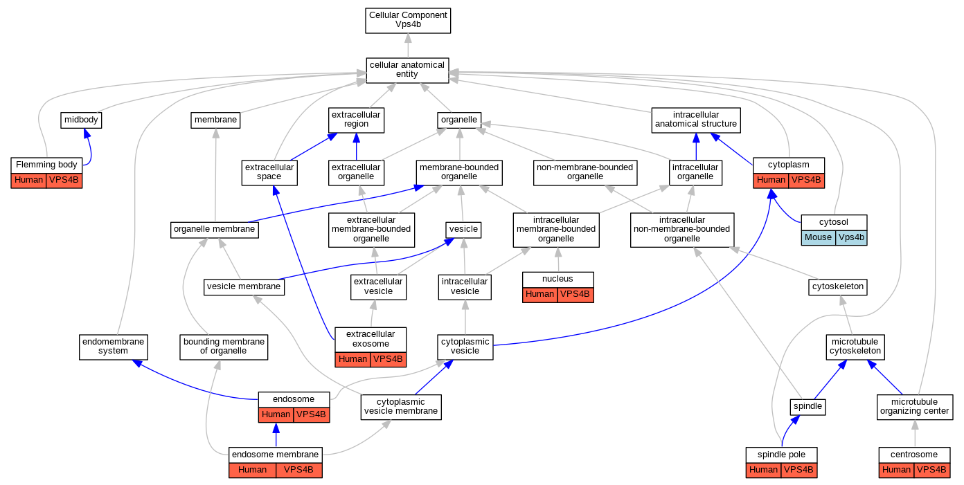
| Cellular Component | GO:0005813 | centrosome | VPS4B | IDA | Human | PMID:20616062 | |
| Cellular Component | GO:0005737 | cytoplasm | VPS4B | IDA | Human | PMID:16757520 | |
| Cellular Component | GO:0005737 | cytoplasm | VPS4B | IDA | Human | PMID:20616062 | |
| Cellular Component | GO:0005829 | cytosol | Vps4b | IDA | Mouse | PMID:10637304 | |
| Cellular Component | GO:0005829 | cytosol | Vps4b | IDA | Mouse | PMID:16757520 | |
| Cellular Component | GO:0005829 | cytosol | Vps4b | IDA | Mouse | PMID:15173323 | |
| Cellular Component | GO:0005768 | endosome | VPS4B | IDA | Human | PMID:11563910 | |
| Cellular Component | GO:0010008 | endosome membrane | VPS4B | IDA | Human | PMID:16757520 | |
| Cellular Component | GO:0070062 | extracellular exosome | VPS4B | HDA | Human | PMID:19056867 | |
| Cellular Component | GO:0070062 | extracellular exosome | VPS4B | HDA | Human | PMID:23533145 | |
| Cellular Component | GO:0090543 | Flemming body | VPS4B | IDA | Human | PMID:20616062 | |
| Cellular Component | GO:0005634 | nucleus | VPS4B | IDA | Human | PMID:16757520 | |
| Cellular Component | GO:0005634 | nucleus | VPS4B | IDA | Human | PMID:20616062 | |
| Cellular Component | GO:0000922 | spindle pole | VPS4B | IDA | Human | PMID:20616062 | |
| Biological Process | GO:0001525 | angiogenesis | Vps4b | IMP | Mouse | PMID:28675177 | |
| Biological Process | GO:0060070 | canonical Wnt signaling pathway | Vps4b | IMP | Mouse | PMID:28675177 | |
| Biological Process | GO:0007417 | central nervous system development | Vps4b | IMP | Mouse | PMID:28675177 | |
| Biological Process | GO:0030301 | cholesterol transport | Vps4b | IMP | Mouse | PMID:10637304 | |
| Biological Process | GO:0016197 | endosomal transport | VPS4B | IDA | Human | PMID:11563910 | |
| Biological Process | GO:0007032 | endosome organization | Vps4b | IMP | Mouse | PMID:10637304 | |
| Biological Process | GO:0032510 | endosome to lysosome transport via multivesicular body sorting pathway | VPS4B | IMP | Human | PMID:15024011 | |
| Biological Process | GO:1904903 | ESCRT III complex disassembly | VPS4B | IDA | Human | PMID:18687924 | |
| Biological Process | GO:0060856 | establishment of blood-brain barrier | Vps4b | IMP | Mouse | PMID:28675177 | |
| Biological Process | GO:0061738 | late endosomal microautophagy | Vps4b | IMP | Mouse | MGI:MGI:5700294|PMID:21238931 | |
| Biological Process | GO:0061952 | midbody abscission | VPS4B | IMP | Human | PMID:20616062 | |
| Biological Process | GO:0007080 | mitotic metaphase plate congression | VPS4B | IMP | Human | PMID:20616062 | |
| Biological Process | GO:0036258 | multivesicular body assembly | Vps4b | IMP | Mouse | MGI:MGI:5700294|PMID:21238931 | |
| Biological Process | GO:0060548 | negative regulation of cell death | VPS4B | IMP | Human | PMID:20616062 | |
| Biological Process | GO:1903542 | negative regulation of exosomal secretion | VPS4B | IMP | Human | PMID:24105262 | |
| Biological Process | GO:0006997 | nucleus organization | VPS4B | IMP | Human | PMID:20616062 | |
| Biological Process | GO:0042476 | odontogenesis | vps4b | IMP | ZFIN:ZDB-MRPHLNO-161107-5 | Zfish | PMID:27247351 |
| Biological Process | GO:0042476 | odontogenesis | vps4b | IMP | ZFIN:ZDB-MRPHLNO-161107-6 | Zfish | PMID:27247351 |
| Biological Process | GO:1903724 | positive regulation of centriole elongation | VPS4B | IMP | Human | PMID:20616062 | |
| Biological Process | GO:1903543 | positive regulation of exosomal secretion | VPS4B | IMP | UniProtKB:Q9UN37 | Human | PMID:22660413 |
| Biological Process | GO:0010971 | positive regulation of G2/M transition of mitotic cell cycle | VPS4B | IMP | Human | PMID:20616062 | |
| Biological Process | GO:0006813 | potassium ion transport | Vps4b | IDA | Mouse | PMID:8082782 | |
| Biological Process | GO:0051261 | protein depolymerization | VPS4B | IDA | Human | PMID:18687924 | |
| Biological Process | GO:0010824 | regulation of centrosome duplication | VPS4B | IMP | Human | PMID:20616062 | |
| Biological Process | GO:1901673 | regulation of mitotic spindle assembly | VPS4B | IMP | Human | PMID:20616062 | |
| Biological Process | GO:0033993 | response to lipid | VPS4B | IDA | Human | PMID:16757520 | |
| Biological Process | GO:0043162 | ubiquitin-dependent protein catabolic process via the multivesicular body sorting pathway | VPS4B | IMP | Human | PMID:22547407 | |
| Biological Process | GO:0090611 | ubiquitin-independent protein catabolic process via the multivesicular body sorting pathway | VPS4B | IMP | Human | PMID:22547407 | |
| Biological Process | GO:0007034 | vacuolar transport | Vps4b | IMP | Mouse | PMID:28675177 | |
| Biological Process | GO:0046761 | viral budding from plasma membrane | VPS4B | IMP | Human | PMID:14505570 | |
| Biological Process | GO:0046761 | viral budding from plasma membrane | VPS4B | IMP | Human | PMID:16193069 | |
| Biological Process | GO:0046761 | viral budding from plasma membrane | VPS4B | IMP | Human | PMID:17940959 | |
| Biological Process | GO:0046761 | viral budding from plasma membrane | Vps4b | IMP | Mouse | MGI:MGI:5619479|PMID:17940959 | |
| Biological Process | GO:0039702 | viral budding via host ESCRT complex | VPS4B | IGI | UniProtKB:Q9UN37 | Human | PMID:24107264 |
| EXP Inferred from experiment |
| IDA Inferred from direct assay |
| IEP Inferred from expression pattern |
| IGI Inferred from genetic interaction |
| IMP Inferred from mutant phenotype |
| IPI Inferred from physical interaction |
| HTP Inferred from High Throughput Experiment |
| HDA Inferred from High Throughput Direct Assay |
| HMP Inferred from High Throughput Mutant Phenotype |
| HGI Inferred from High Throughput Genetic Interaction |
| HEP Inferred from High Throughput Expression Pattern |
Mouse Genome Database (MGD), Gene Expression Database (GXD), Mouse Models of Human Cancer database (MMHCdb) (formerly Mouse Tumor Biology (MTB)), Gene Ontology (GO) |
||
|
Citing These Resources Funding Information Warranty Disclaimer, Privacy Notice, Licensing, & Copyright Send questions and comments to User Support. |
last database update 10/07/2025 MGI 6.24 |
|
|
|
||