|
Source |
Alliance of Genome Resources |



| Category | ID | Classification term | Gene | Evidence | Inferred from | Organism | Reference |
|---|---|---|---|---|---|---|---|
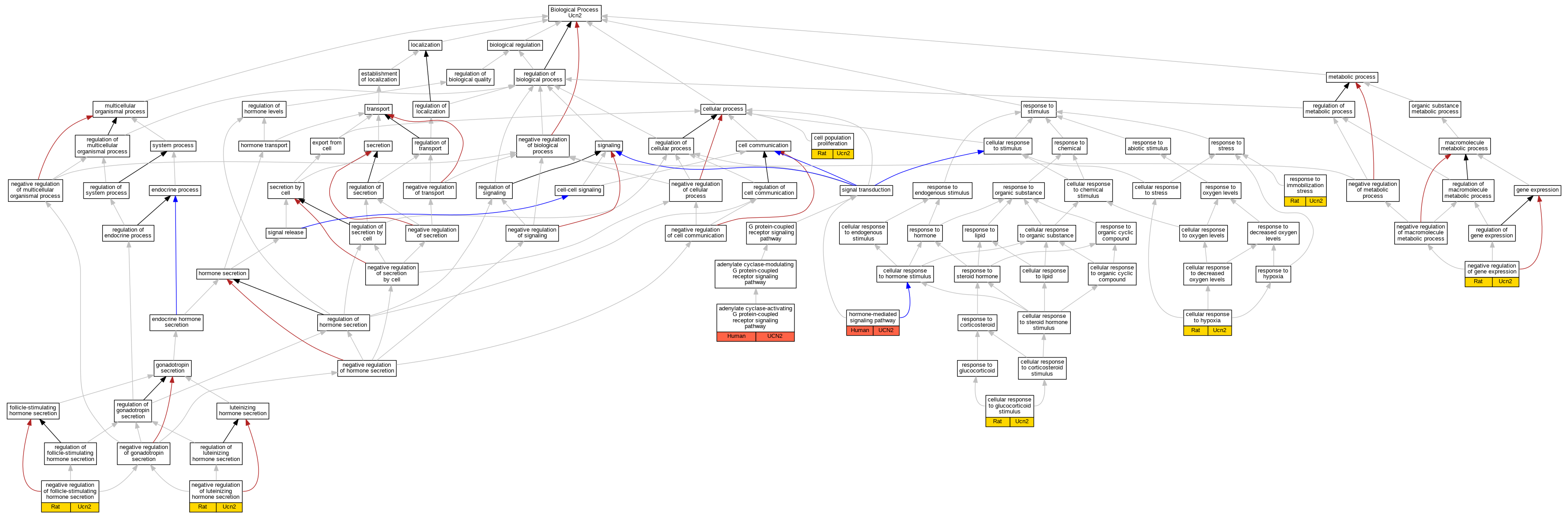
| Molecular Function | GO:0051431 | corticotropin-releasing hormone receptor 2 binding | Ucn2 | IPI | RGD:70547 | Rat | PMID:19334530|RGD:5130955 |
| Molecular Function | GO:0051429 | corticotropin-releasing hormone receptor binding | UCN2 | IPI | UniProtKB:Q13324 | Human | PMID:11329063 |
| Molecular Function | GO:0001664 | G protein-coupled receptor binding | Ucn2 | IDA | Mouse | PMID:15514029 | |
| Molecular Function | GO:0042562 | hormone binding | UCN2 | IPI | UniProtKB:Q13324 | Human | PMID:11329063 |
| Molecular Function | GO:0005515 | protein binding | Ucn2 | IPI | PR:Q60748 | Mouse | PMID:15514029 |
| Molecular Function | GO:0005515 | protein binding | Ucn2 | IPI | PR:Q61190 | Mouse | PMID:11416224 |
| Cellular Component | GO:0005615 | extracellular space | Ucn2 | IDA | Rat | PMID:17283244|RGD:2317018 | |
| Biological Process | GO:0007189 | adenylate cyclase-activating G protein-coupled receptor signaling pathway | UCN2 | IDA | Human | PMID:11329063 | |
| Biological Process | GO:0008283 | cell population proliferation | Ucn2 | IDA | Rat | PMID:12175707|RGD:724785 | |
| Biological Process | GO:0071385 | cellular response to glucocorticoid stimulus | Ucn2 | IEP | Rat | PMID:17283244|RGD:2317018 | |
| Biological Process | GO:0071456 | cellular response to hypoxia | Ucn2 | IEP | Rat | PMID:14519439|RGD:2306174 | |
| Biological Process | GO:0009755 | hormone-mediated signaling pathway | UCN2 | IDA | Human | PMID:11329063 | |
| Biological Process | GO:0046882 | negative regulation of follicle-stimulating hormone secretion | Ucn2 | IMP | Rat | PMID:19193717|RGD:2317015 | |
| Biological Process | GO:0010629 | negative regulation of gene expression | Ucn2 | IMP | Rat | PMID:19193717|RGD:2317015 | |
| Biological Process | GO:0033685 | negative regulation of luteinizing hormone secretion | Ucn2 | IMP | Rat | PMID:19193717|RGD:2317015 | |
| Biological Process | GO:0035902 | response to immobilization stress | Ucn2 | IEP | Rat | PMID:12869794|RGD:2317020 |
| EXP Inferred from experiment |
| IDA Inferred from direct assay |
| IEP Inferred from expression pattern |
| IGI Inferred from genetic interaction |
| IMP Inferred from mutant phenotype |
| IPI Inferred from physical interaction |
| HTP Inferred from High Throughput Experiment |
| HDA Inferred from High Throughput Direct Assay |
| HMP Inferred from High Throughput Mutant Phenotype |
| HGI Inferred from High Throughput Genetic Interaction |
| HEP Inferred from High Throughput Expression Pattern |
Mouse Genome Database (MGD), Gene Expression Database (GXD), Mouse Models of Human Cancer database (MMHCdb) (formerly Mouse Tumor Biology (MTB)), Gene Ontology (GO) |
||
|
Citing These Resources Funding Information Warranty Disclaimer, Privacy Notice, Licensing, & Copyright Send questions and comments to User Support. |
last database update 05/05/2026 MGI 6.24 |
|
|
|
||