|
Source |
Alliance of Genome Resources |



| Category | ID | Classification term | Gene | Evidence | Inferred from | Organism | Reference |
|---|---|---|---|---|---|---|---|
| Molecular Function | GO:0005515 | protein binding | Sv2a | IPI | UniProtKB:O00213 | Rat | PMID:24284412|RGD:14697709 |
| Molecular Function | GO:0005515 | protein binding | Sv2a | IPI | UniProtKB:P0DPI0 | Rat | PMID:24583011|RGD:8554182 |
| Molecular Function | GO:0005515 | protein binding | Sv2a | IPI | UniProtKB:P21707 | Rat | PMID:8910372|RGD:8553938 |
| Molecular Function | GO:0019901 | protein kinase binding | Sv2a | IPI | UniProtKB:Q5S007 | Mouse | MGI:MGI:4941068|PMID:21307259 |
| Cellular Component | GO:0005911 | cell-cell junction | Sv2a | IDA | Mouse | PMID:12074840 | |
| Cellular Component | GO:0030425 | dendrite | Sv2a | IDA | Rat | PMID:27265781|RGD:12792961 | |
| Cellular Component | GO:0005783 | endoplasmic reticulum | SV2A | IDA | Human | GO_REF:0000054 | |
| Cellular Component | GO:0098982 | GABA-ergic synapse | Sv2a | IDA | Mouse | PMID:19176798 | |
| Cellular Component | GO:0098982 | GABA-ergic synapse | Sv2a | IMP | Mouse | PMID:19176798 | |
| Cellular Component | GO:0098978 | glutamatergic synapse | Sv2a | IDA | Mouse | PMID:19176798 | |
| Cellular Component | GO:0098978 | glutamatergic synapse | Sv2a | IMP | Mouse | PMID:19176798 | |
| Cellular Component | GO:0016020 | membrane | Sv2a | IDA | Rat | PMID:1519064|RGD:634182 | |
| Cellular Component | GO:0031594 | neuromuscular junction | Sv2a | IDA | Mouse | PMID:15713258 | |
| Cellular Component | GO:0043005 | neuron projection | Sv2a | IDA | Mouse | MGI:MGI:5286805|PMID:21664258 | |
| Cellular Component | GO:0043025 | neuronal cell body | Sv2a | IDA | Rat | PMID:27265781|RGD:12792961 | |
| Cellular Component | GO:0048786 | presynaptic active zone | Sv2a | IDA | Mouse | MGI:MGI:5286805|PMID:21664258 | |
| Cellular Component | GO:0048786 | presynaptic active zone | Sv2a | IDA | Mouse | PMID:24035762 | |
| Cellular Component | GO:0048786 | presynaptic active zone | Sv2a | IDA | Rat | PMID:22875941|RGD:14390063 | |
| Cellular Component | GO:0045202 | synapse | Sv2a | IDA | Rat | PMID:10712642|RGD:8553882 | |
| Cellular Component | GO:0008021 | synaptic vesicle | Sv2a | IDA | Mouse | PMID:10624962 | |
| Cellular Component | GO:0008021 | synaptic vesicle | Sv2a | IDA | Mouse | PMID:12687700 | |
| Cellular Component | GO:0008021 | synaptic vesicle | Sv2a | IDA | Rat | PMID:17110340|RGD:12050113 | |
| Cellular Component | GO:0030672 | synaptic vesicle membrane | Sv2a | EXP | Rat | PMID:23622064|RGD:13702180 | |
| Cellular Component | GO:0030672 | synaptic vesicle membrane | Sv2a | IDA | Rat | PMID:23622064|RGD:13702180 | |
| Cellular Component | GO:0030672 | synaptic vesicle membrane | Sv2a | IDA | Rat | PMID:1519064|RGD:634182 | |
| Cellular Component | GO:0030672 | synaptic vesicle membrane | Sv2a | IDA | Rat | PMID:17110340|RGD:12050113 | |
| Cellular Component | GO:0043195 | terminal bouton | Sv2a | HDA | Rat | PMID:24876496|RGD:10047219 | |
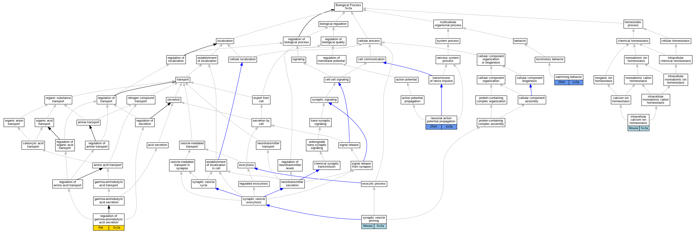
| Biological Process | GO:0006874 | intracellular calcium ion homeostasis | Sv2a | IDA | Mouse | PMID:10624962 | |
| Biological Process | GO:0019227 | neuronal action potential propagation | sv2a | IMP | ZFIN:ZDB-GENO-230111-1 | Zfish | PMID:35686059 |
| Biological Process | GO:0014052 | regulation of gamma-aminobutyric acid secretion | Sv2a | IMP | Rat | PMID:27265781|RGD:12792961 | |
| Biological Process | GO:0036269 | swimming behavior | sv2a | IMP | ZFIN:ZDB-GENO-230111-1 | Zfish | PMID:35686059 |
| Biological Process | GO:0016082 | synaptic vesicle priming | Sv2a | IDA | Mouse | PMID:19176798 | |
| Biological Process | GO:0016082 | synaptic vesicle priming | Sv2a | IMP | Mouse | PMID:19176798 |
| EXP Inferred from experiment |
| IDA Inferred from direct assay |
| IEP Inferred from expression pattern |
| IGI Inferred from genetic interaction |
| IMP Inferred from mutant phenotype |
| IPI Inferred from physical interaction |
| HTP Inferred from High Throughput Experiment |
| HDA Inferred from High Throughput Direct Assay |
| HMP Inferred from High Throughput Mutant Phenotype |
| HGI Inferred from High Throughput Genetic Interaction |
| HEP Inferred from High Throughput Expression Pattern |
Mouse Genome Database (MGD), Gene Expression Database (GXD), Mouse Models of Human Cancer database (MMHCdb) (formerly Mouse Tumor Biology (MTB)), Gene Ontology (GO) |
||
|
Citing These Resources Funding Information Warranty Disclaimer, Privacy Notice, Licensing, & Copyright Send questions and comments to User Support. |
last database update 09/30/2025 MGI 6.24 |
|
|
|
||