|
Source |
Alliance of Genome Resources |



| Category | ID | Classification term | Gene | Evidence | Inferred from | Organism | Reference |
|---|---|---|---|---|---|---|---|
| Molecular Function | GO:0005515 | protein binding | STXBP2 | IPI | UniProtKB:O75558 | Human | PMID:19804848 |
| Molecular Function | GO:0005515 | protein binding | STXBP2 | IPI | UniProtKB:O75558 | Human | PMID:19884660 |
| Molecular Function | GO:0005515 | protein binding | Stxbp2 | IPI | PR:Q64704 | Mouse | PMID:18535671 |
| Molecular Function | GO:0005515 | protein binding | Stxbp2 | IPI | PR:Q00262 | Mouse | PMID:18535671 |
| Molecular Function | GO:0005515 | protein binding | Stxbp2 | IPI | RGD:621521 | Rat | PMID:17442889|RGD:2312426 |
| Molecular Function | GO:0019905 | syntaxin binding | Stxbp2 | IPI | RGD:2558 | Rat | PMID:7768895|RGD:730001 |
| Molecular Function | GO:0017075 | syntaxin-1 binding | Stxbp2 | IPI | PR:O35526 | Mouse | PMID:7890599 |
| Molecular Function | GO:0017075 | syntaxin-1 binding | Stxbp2 | IPI | RGD:69430 | Rat | PMID:7768895|RGD:730001 |
| Molecular Function | GO:0030348 | syntaxin-3 binding | STXBP2 | IPI | UniProtKB:Q13277 | Human | PMID:18588921 |
| Molecular Function | GO:0030348 | syntaxin-3 binding | Stxbp2 | IPI | PR:Q64704 | Mouse | PMID:10469351 |
| Molecular Function | GO:0030348 | syntaxin-3 binding | Stxbp2 | IPI | PR:Q64704 | Mouse | PMID:18505797 |
| Molecular Function | GO:0030348 | syntaxin-3 binding | Stxbp2 | IPI | RGD:621005 | Rat | PMID:7768895|RGD:730001 |
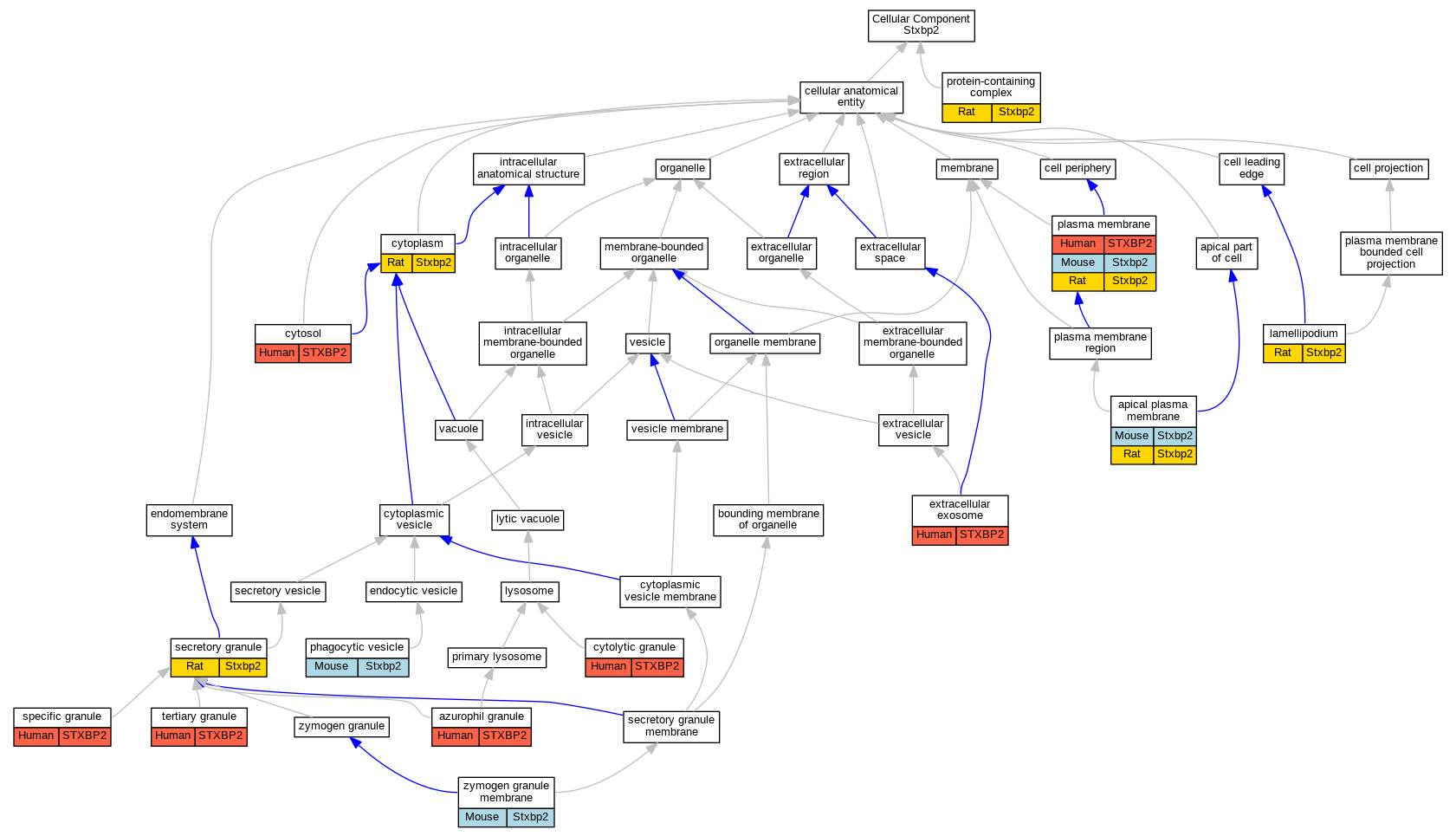
| Cellular Component | GO:0016324 | apical plasma membrane | Stxbp2 | IDA | Mouse | PMID:10469351 | |
| Cellular Component | GO:0016324 | apical plasma membrane | Stxbp2 | IDA | Mouse | PMID:18505797 | |
| Cellular Component | GO:0016324 | apical plasma membrane | Stxbp2 | IDA | Rat | PMID:22694344|RGD:7327225 | |
| Cellular Component | GO:0042582 | azurophil granule | STXBP2 | IDA | Human | PMID:18588921 | |
| Cellular Component | GO:0044194 | cytolytic granule | STXBP2 | IDA | Human | PMID:19804848 | |
| Cellular Component | GO:0005737 | cytoplasm | Stxbp2 | IDA | Rat | PMID:17408745|RGD:2312427 | |
| Cellular Component | GO:0005829 | cytosol | STXBP2 | IDA | Human | GO_REF:0000052 | |
| Cellular Component | GO:0005829 | cytosol | STXBP2 | IDA | Human | PMID:18588921 | |
| Cellular Component | GO:0070062 | extracellular exosome | STXBP2 | HDA | Human | PMID:11487543 | |
| Cellular Component | GO:0070062 | extracellular exosome | STXBP2 | HDA | Human | PMID:19056867 | |
| Cellular Component | GO:0070062 | extracellular exosome | STXBP2 | HDA | Human | PMID:23533145 | |
| Cellular Component | GO:0030027 | lamellipodium | Stxbp2 | IDA | Rat | PMID:12482918|RGD:2312429 | |
| Cellular Component | GO:0045335 | phagocytic vesicle | Stxbp2 | IDA | Mouse | PMID:19144319 | |
| Cellular Component | GO:0005886 | plasma membrane | STXBP2 | IDA | Human | PMID:18588921 | |
| Cellular Component | GO:0005886 | plasma membrane | Stxbp2 | IDA | Mouse | PMID:18535671 | |
| Cellular Component | GO:0005886 | plasma membrane | Stxbp2 | IPI | PR:Q00262 | Mouse | PMID:18535671 |
| Cellular Component | GO:0005886 | plasma membrane | Stxbp2 | IDA | Rat | PMID:17408745|RGD:2312427 | |
| Cellular Component | GO:0032991 | protein-containing complex | Stxbp2 | IDA | Rat | PMID:17442889|RGD:2312426 | |
| Cellular Component | GO:0030141 | secretory granule | Stxbp2 | IDA | Rat | PMID:17408745|RGD:2312427 | |
| Cellular Component | GO:0042581 | specific granule | STXBP2 | IDA | Human | PMID:18588921 | |
| Cellular Component | GO:0070820 | tertiary granule | STXBP2 | IDA | Human | PMID:18588921 | |
| Cellular Component | GO:0042589 | zymogen granule membrane | Stxbp2 | IDA | Mouse | PMID:18535671 | |
| Cellular Component | GO:0042589 | zymogen granule membrane | Stxbp2 | IPI | PR:Q64704 | Mouse | PMID:18535671 |
| Biological Process | GO:0071346 | cellular response to type II interferon | Stxbp2 | IDA | Mouse | PMID:19144319 | |
| Biological Process | GO:0006887 | exocytosis | Stxbp2 | IMP | Mouse | PMID:18505797 | |
| Biological Process | GO:0001909 | leukocyte mediated cytotoxicity | STXBP2 | IMP | Human | PMID:19884660 | |
| Biological Process | GO:0043312 | neutrophil degranulation | STXBP2 | IEP | Human | PMID:18588921 | |
| Biological Process | GO:0043306 | positive regulation of mast cell degranulation | Stxbp2 | IMP | Rat | PMID:23487749|RGD:12904029 | |
| Biological Process | GO:0043304 | regulation of mast cell degranulation | Stxbp2 | IMP | Rat | PMID:12482918|RGD:2312429 | |
| Biological Process | GO:0010447 | response to acidic pH | Stxbp2 | IEP | Rat | PMID:15240346|RGD:2312428 |
| EXP Inferred from experiment |
| IDA Inferred from direct assay |
| IEP Inferred from expression pattern |
| IGI Inferred from genetic interaction |
| IMP Inferred from mutant phenotype |
| IPI Inferred from physical interaction |
| HTP Inferred from High Throughput Experiment |
| HDA Inferred from High Throughput Direct Assay |
| HMP Inferred from High Throughput Mutant Phenotype |
| HGI Inferred from High Throughput Genetic Interaction |
| HEP Inferred from High Throughput Expression Pattern |
Mouse Genome Database (MGD), Gene Expression Database (GXD), Mouse Models of Human Cancer database (MMHCdb) (formerly Mouse Tumor Biology (MTB)), Gene Ontology (GO) |
||
|
Citing These Resources Funding Information Warranty Disclaimer, Privacy Notice, Licensing, & Copyright Send questions and comments to User Support. |
last database update 09/30/2025 MGI 6.24 |
|
|
|
||