|
Source |
Alliance of Genome Resources |



| Category | ID | Classification term | Gene | Evidence | Inferred from | Organism | Reference |
|---|---|---|---|---|---|---|---|
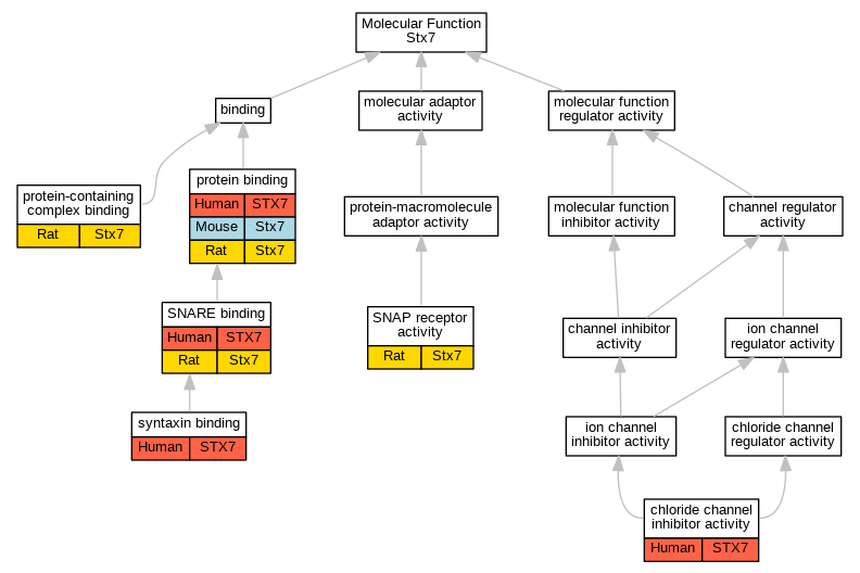
| Molecular Function | GO:0019869 | chloride channel inhibitor activity | STX7 | IDA | Human | PMID:18570918 | |
| Molecular Function | GO:0005515 | protein binding | STX7 | IPI | UniProtKB:Q9H270 | Human | PMID:11382755 |
| Molecular Function | GO:0005515 | protein binding | STX7 | IPI | UniProtKB:Q9P253 | Human | PMID:11382755 |
| Molecular Function | GO:0005515 | protein binding | STX7 | IPI | UniProtKB:Q9BV40 | Human | PMID:19557002 |
| Molecular Function | GO:0005515 | protein binding | STX7 | IPI | UniProtKB:Q12846 | Human | PMID:21516116 |
| Molecular Function | GO:0005515 | protein binding | STX7 | IPI | UniProtKB:Q12846 | Human | PMID:25416956 |
| Molecular Function | GO:0005515 | protein binding | STX7 | IPI | UniProtKB:O14880 | Human | PMID:32296183 |
| Molecular Function | GO:0005515 | protein binding | STX7 | IPI | UniProtKB:O15393-2 | Human | PMID:32296183 |
| Molecular Function | GO:0005515 | protein binding | STX7 | IPI | UniProtKB:P32856-2 | Human | PMID:32296183 |
| Molecular Function | GO:0005515 | protein binding | STX7 | IPI | UniProtKB:Q0VDI3 | Human | PMID:32296183 |
| Molecular Function | GO:0005515 | protein binding | STX7 | IPI | UniProtKB:Q12846 | Human | PMID:32296183 |
| Molecular Function | GO:0005515 | protein binding | STX7 | IPI | UniProtKB:Q13520 | Human | PMID:32296183 |
| Molecular Function | GO:0005515 | protein binding | STX7 | IPI | UniProtKB:Q14973 | Human | PMID:32296183 |
| Molecular Function | GO:0005515 | protein binding | STX7 | IPI | UniProtKB:Q15125 | Human | PMID:32296183 |
| Molecular Function | GO:0005515 | protein binding | STX7 | IPI | UniProtKB:Q16623 | Human | PMID:32296183 |
| Molecular Function | GO:0005515 | protein binding | STX7 | IPI | UniProtKB:Q24JQ0 | Human | PMID:32296183 |
| Molecular Function | GO:0005515 | protein binding | STX7 | IPI | UniProtKB:Q3KNW5 | Human | PMID:32296183 |
| Molecular Function | GO:0005515 | protein binding | STX7 | IPI | UniProtKB:Q3SXY8 | Human | PMID:32296183 |
| Molecular Function | GO:0005515 | protein binding | STX7 | IPI | UniProtKB:Q53TN4 | Human | PMID:32296183 |
| Molecular Function | GO:0005515 | protein binding | STX7 | IPI | UniProtKB:Q5T4F4 | Human | PMID:32296183 |
| Molecular Function | GO:0005515 | protein binding | STX7 | IPI | UniProtKB:Q68DC2 | Human | PMID:32296183 |
| Molecular Function | GO:0005515 | protein binding | STX7 | IPI | UniProtKB:Q6IN84 | Human | PMID:32296183 |
| Molecular Function | GO:0005515 | protein binding | STX7 | IPI | UniProtKB:Q6UW68 | Human | PMID:32296183 |
| Molecular Function | GO:0005515 | protein binding | STX7 | IPI | UniProtKB:Q7Z5B4-5 | Human | PMID:32296183 |
| Molecular Function | GO:0005515 | protein binding | STX7 | IPI | UniProtKB:Q7Z5P4 | Human | PMID:32296183 |
| Molecular Function | GO:0005515 | protein binding | STX7 | IPI | UniProtKB:Q86VR2 | Human | PMID:32296183 |
| Molecular Function | GO:0005515 | protein binding | STX7 | IPI | UniProtKB:Q8N112 | Human | PMID:32296183 |
| Molecular Function | GO:0005515 | protein binding | STX7 | IPI | UniProtKB:Q8N5K1 | Human | PMID:32296183 |
| Molecular Function | GO:0005515 | protein binding | STX7 | IPI | UniProtKB:Q8N5M9 | Human | PMID:32296183 |
| Molecular Function | GO:0005515 | protein binding | STX7 | IPI | UniProtKB:Q8NBQ5 | Human | PMID:32296183 |
| Molecular Function | GO:0005515 | protein binding | STX7 | IPI | UniProtKB:Q8NFK1 | Human | PMID:32296183 |
| Molecular Function | GO:0005515 | protein binding | STX7 | IPI | UniProtKB:Q8TBP5 | Human | PMID:32296183 |
| Molecular Function | GO:0005515 | protein binding | STX7 | IPI | UniProtKB:Q96BA8 | Human | PMID:32296183 |
| Molecular Function | GO:0005515 | protein binding | STX7 | IPI | UniProtKB:Q96DZ7 | Human | PMID:32296183 |
| Molecular Function | GO:0005515 | protein binding | STX7 | IPI | UniProtKB:Q96HE8 | Human | PMID:32296183 |
| Molecular Function | GO:0005515 | protein binding | STX7 | IPI | UniProtKB:Q96KR6 | Human | PMID:32296183 |
| Molecular Function | GO:0005515 | protein binding | STX7 | IPI | UniProtKB:Q9GZY8-5 | Human | PMID:32296183 |
| Molecular Function | GO:0005515 | protein binding | STX7 | IPI | UniProtKB:Q9H400 | Human | PMID:32296183 |
| Molecular Function | GO:0005515 | protein binding | STX7 | IPI | UniProtKB:Q9H902 | Human | PMID:32296183 |
| Molecular Function | GO:0005515 | protein binding | STX7 | IPI | UniProtKB:Q9HA82 | Human | PMID:32296183 |
| Molecular Function | GO:0005515 | protein binding | STX7 | IPI | UniProtKB:Q9NR31 | Human | PMID:32296183 |
| Molecular Function | GO:0005515 | protein binding | STX7 | IPI | UniProtKB:Q9NYP7 | Human | PMID:32296183 |
| Molecular Function | GO:0005515 | protein binding | STX7 | IPI | UniProtKB:Q9ULD2-3 | Human | PMID:32296183 |
| Molecular Function | GO:0005515 | protein binding | STX7 | IPI | UniProtKB:Q9Y320 | Human | PMID:32296183 |
| Molecular Function | GO:0005515 | protein binding | STX7 | IPI | UniProtKB:Q9Y680 | Human | PMID:32296183 |
| Molecular Function | GO:0005515 | protein binding | STX7 | IPI | UniProtKB:Q9BV40 | Human | PMID:33422265 |
| Molecular Function | GO:0005515 | protein binding | Stx7 | IPI | UniProtKB:Q9EQJ0 | Mouse | MGI:MGI:6716967|PMID:28855648 |
| Molecular Function | GO:0005515 | protein binding | Stx7 | IPI | PR:O55026 | Mouse | PMID:11591653 |
| Molecular Function | GO:0005515 | protein binding | Stx7 | IPI | PR:Q8R307 | Mouse | PMID:14668490 |
| Molecular Function | GO:0005515 | protein binding | Stx7 | IPI | RGD:1311556 | Rat | PMID:14668490|RGD:1549677 |
| Molecular Function | GO:0044877 | protein-containing complex binding | Stx7 | IDA | Rat | PMID:11786915|RGD:634188 | |
| Molecular Function | GO:0005484 | SNAP receptor activity | Stx7 | IDA | Rat | PMID:15133481|RGD:4892614 | |
| Molecular Function | GO:0000149 | SNARE binding | STX7 | IDA | Human | PMID:24550300 | |
| Molecular Function | GO:0000149 | SNARE binding | Stx7 | IPI | RGD:620421 | Rat | PMID:15133481|RGD:4892614 |
| Molecular Function | GO:0000149 | SNARE binding | Stx7 | IPI | RGD:621558 | Rat | PMID:15133481|RGD:4892614 |
| Molecular Function | GO:0019905 | syntaxin binding | STX7 | IPI | UniProtKB:Q9UNK0 | Human | PMID:10564279 |
| Cellular Component | GO:0042582 | azurophil granule | STX7 | IDA | Human | PMID:20170677 | |
| Cellular Component | GO:0005769 | early endosome | STX7 | IDA | Human | PMID:10564279 | |
| Cellular Component | GO:0005769 | early endosome | STX7 | IDA | Human | PMID:18980942 | |
| Cellular Component | GO:0030139 | endocytic vesicle | STX7 | IDA | Human | PMID:10564279 | |
| Cellular Component | GO:0005768 | endosome | STX7 | IDA | Human | PMID:10564279 | |
| Cellular Component | GO:0005768 | endosome | Stx7 | IDA | Mouse | PMID:19549681 | |
| Cellular Component | GO:0005768 | endosome | Stx7 | IDA | Rat | PMID:11786915|RGD:634188 | |
| Cellular Component | GO:0070062 | extracellular exosome | STX7 | HDA | Human | PMID:20458337 | |
| Cellular Component | GO:0001772 | immunological synapse | STX7 | IDA | Human | PMID:21438968 | |
| Cellular Component | GO:0005770 | late endosome | STX7 | IDA | Human | PMID:18980942 | |
| Cellular Component | GO:0005770 | late endosome | STX7 | IDA | Human | PMID:21438968 | |
| Cellular Component | GO:0031902 | late endosome membrane | Stx7 | IDA | Rat | PMID:15133481|RGD:4892614 | |
| Cellular Component | GO:0005765 | lysosomal membrane | STX7 | HDA | Human | PMID:17897319 | |
| Cellular Component | GO:0005765 | lysosomal membrane | Stx7 | IDA | Rat | PMID:15133481|RGD:4892614 | |
| Cellular Component | GO:0005764 | lysosome | STX7 | IDA | Human | PMID:18980942 | |
| Cellular Component | GO:0048471 | perinuclear region of cytoplasm | STX7 | IDA | Human | PMID:18570918 | |
| Cellular Component | GO:0048471 | perinuclear region of cytoplasm | Stx7 | IDA | Mouse | PMID:19549681 | |
| Cellular Component | GO:0048471 | perinuclear region of cytoplasm | Stx7 | IDA | Mouse | PMID:18321981 | |
| Cellular Component | GO:0005886 | plasma membrane | STX7 | IDA | Human | PMID:18980942 | |
| Cellular Component | GO:0005886 | plasma membrane | STX7 | IDA | Human | PMID:20170677 | |
| Cellular Component | GO:0055037 | recycling endosome | STX7 | IDA | Human | PMID:18570918 | |
| Cellular Component | GO:0031201 | SNARE complex | Stx7 | IDA | Rat | PMID:11786915|RGD:634188 | |
| Cellular Component | GO:0031201 | SNARE complex | Stx7 | IDA | Rat | PMID:15133481|RGD:4892614 | |
| Cellular Component | GO:0030672 | synaptic vesicle membrane | Stx7 | EXP | Rat | PMID:17110340|RGD:12050113 | |
| Cellular Component | GO:0030672 | synaptic vesicle membrane | Stx7 | IDA | Rat | PMID:17110340|RGD:12050113 | |
| Cellular Component | GO:0043195 | terminal bouton | Stx7 | HDA | Rat | PMID:24876496|RGD:10047219 | |
| Cellular Component | GO:0070820 | tertiary granule | STX7 | IDA | Human | PMID:20170677 | |
| Cellular Component | GO:0031982 | vesicle | STX7 | IDA | Human | PMID:18570918 | |
| Cellular Component | GO:0031982 | vesicle | STX7 | IDA | Human | PMID:20170677 | |
| Biological Process | GO:0008333 | endosome to lysosome transport | Stx7 | IDA | Rat | PMID:15133481|RGD:4892614 | |
| Biological Process | GO:0070925 | organelle assembly | STX7 | IDA | Human | PMID:21438968 | |
| Biological Process | GO:0051640 | organelle localization | STX7 | IDA | Human | PMID:21438968 | |
| Biological Process | GO:1902685 | positive regulation of receptor localization to synapse | STX7 | IMP | Human | PMID:21438968 | |
| Biological Process | GO:0001916 | positive regulation of T cell mediated cytotoxicity | STX7 | IMP | Human | PMID:21438968 | |
| Biological Process | GO:1903076 | regulation of protein localization to plasma membrane | STX7 | IDA | Human | PMID:18570918 | |
| Biological Process | GO:0006906 | vesicle fusion | Stx7 | IDA | Rat | PMID:15133481|RGD:4892614 | |
| Biological Process | GO:0016192 | vesicle-mediated transport | Stx7 | IDA | Rat | PMID:15133481|RGD:4892614 |
| EXP Inferred from experiment |
| IDA Inferred from direct assay |
| IEP Inferred from expression pattern |
| IGI Inferred from genetic interaction |
| IMP Inferred from mutant phenotype |
| IPI Inferred from physical interaction |
| HTP Inferred from High Throughput Experiment |
| HDA Inferred from High Throughput Direct Assay |
| HMP Inferred from High Throughput Mutant Phenotype |
| HGI Inferred from High Throughput Genetic Interaction |
| HEP Inferred from High Throughput Expression Pattern |
Mouse Genome Database (MGD), Gene Expression Database (GXD), Mouse Models of Human Cancer database (MMHCdb) (formerly Mouse Tumor Biology (MTB)), Gene Ontology (GO) |
||
|
Citing These Resources Funding Information Warranty Disclaimer, Privacy Notice, Licensing, & Copyright Send questions and comments to User Support. |
last database update 04/14/2026 MGI 6.24 |
|
|
|
||