|
Source |
Alliance of Genome Resources |



| Category | ID | Classification term | Gene | Evidence | Inferred from | Organism | Reference |
|---|---|---|---|---|---|---|---|
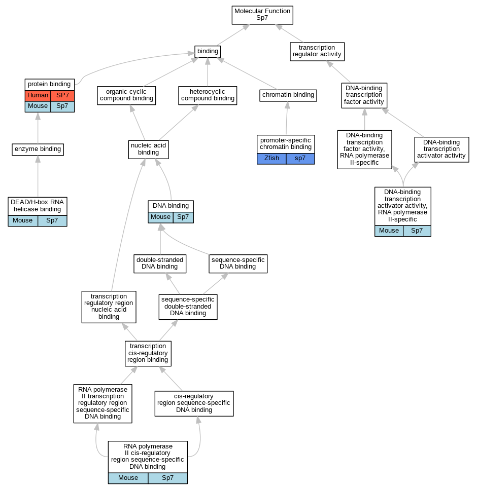
| Molecular Function | GO:0017151 | DEAD/H-box RNA helicase binding | Sp7 | IPI | UniProtKB:Q08211 | Mouse | MGI:MGI:5306298|PMID:17303075 |
| Molecular Function | GO:0003677 | DNA binding | Sp7 | IDA | Mouse | PMID:11792318 | |
| Molecular Function | GO:0001228 | DNA-binding transcription activator activity, RNA polymerase II-specific | Sp7 | IDA | Mouse | MGI:MGI:3589047|PMID:16041384 | |
| Molecular Function | GO:0001228 | DNA-binding transcription activator activity, RNA polymerase II-specific | Sp7 | IDA | Mouse | PMID:30026585 | |
| Molecular Function | GO:1990841 | promoter-specific chromatin binding | sp7 | IMP | Zfish | PMID:31894108 | |
| Molecular Function | GO:0005515 | protein binding | SP7 | IPI | UniProtKB:O95995 | Human | PMID:32296183 |
| Molecular Function | GO:0005515 | protein binding | SP7 | IPI | UniProtKB:P47897 | Human | PMID:32296183 |
| Molecular Function | GO:0005515 | protein binding | SP7 | IPI | UniProtKB:Q9BVG3 | Human | PMID:32296183 |
| Molecular Function | GO:0005515 | protein binding | SP7 | IPI | UniProtKB:Q9H5Z6-2 | Human | PMID:32296183 |
| Molecular Function | GO:0005515 | protein binding | Sp7 | IPI | UniProtKB:Q9JJF3 | Mouse | MGI:MGI:4418587|PMID:19927124 |
| Molecular Function | GO:0005515 | protein binding | Sp7 | IPI | UniProtKB:Q9H6W3|UniProtKB:Q9JJF3 | Mouse | MGI:MGI:4418587|PMID:19927124 |
| Molecular Function | GO:0000978 | RNA polymerase II cis-regulatory region sequence-specific DNA binding | Sp7 | IDA | Mouse | MGI:MGI:3589047|PMID:16041384 | |
| Cellular Component | GO:0005737 | cytoplasm | SP7 | IDA | Human | PMID:18471237 | |
| Cellular Component | GO:0005737 | cytoplasm | Sp7 | IDA | Mouse | PMID:22886301 | |
| Cellular Component | GO:0005634 | nucleus | SP7 | IDA | Human | PMID:18471237 | |
| Cellular Component | GO:0005634 | nucleus | Sp7 | IDA | Mouse | PMID:11792318 | |
| Biological Process | GO:0034224 | cellular response to zinc ion starvation | Sp7 | IEP | Rat | PMID:21893222|RGD:151667428 | |
| Biological Process | GO:0071529 | cementum mineralization | Sp7 | IGI | MGI:MGI:1915401 | Mouse | PMID:31059863 |
| Biological Process | GO:0071529 | cementum mineralization | Sp7 | IMP | MGI:MGI:3608932 | Mouse | PMID:31059863 |
| Biological Process | GO:0071529 | cementum mineralization | Sp7 | IMP | Mouse | PMID:31059863 | |
| Biological Process | GO:0071529 | cementum mineralization | Sp7 | IGI | MGI:MGI:97370 | Mouse | PMID:31059863 |
| Biological Process | GO:0071529 | cementum mineralization | Sp7 | IDA | Mouse | PMID:31059863 | |
| Biological Process | GO:0071529 | cementum mineralization | Sp7 | IMP | MGI:MGI:3785162 | Mouse | PMID:31059863 |
| Biological Process | GO:0060363 | cranial suture morphogenesis | sp7 | IMP | ZFIN:ZDB-GENO-170620-3 | Zfish | PMID:26992365 |
| Biological Process | GO:0097187 | dentinogenesis | sp7 | IMP | ZFIN:ZDB-GENO-181119-1 | Zfish | PMID:29409769 |
| Biological Process | GO:0071344 | diphosphate metabolic process | Sp7 | IMP | MGI:MGI:3608932 | Mouse | PMID:31059863 |
| Biological Process | GO:0010467 | gene expression | Sp7 | IMP | Mouse | PMID:31059863 | |
| Biological Process | GO:0010467 | gene expression | Sp7 | IMP | MGI:MGI:3608932 | Mouse | PMID:31059863 |
| Biological Process | GO:0010467 | gene expression | Sp7 | IDA | Mouse | PMID:31059863 | |
| Biological Process | GO:0060218 | hematopoietic stem cell differentiation | SP7 | IDA | Human | PMID:18932205 | |
| Biological Process | GO:0001649 | osteoblast differentiation | SP7 | IDA | Human | PMID:18932205 | |
| Biological Process | GO:0001649 | osteoblast differentiation | Sp7 | IMP | MGI:MGI:2159411 | Mouse | PMID:11792318 |
| Biological Process | GO:0001649 | osteoblast differentiation | sp7 | IMP | ZFIN:ZDB-GENO-170620-3 | Zfish | PMID:26992365 |
| Biological Process | GO:0010628 | positive regulation of gene expression | sp7 | IMP | Zfish | PMID:31894108 | |
| Biological Process | GO:2000738 | positive regulation of stem cell differentiation | SP7 | IDA | Human | PMID:18932205 | |
| Biological Process | GO:0045944 | positive regulation of transcription by RNA polymerase II | SP7 | IDA | Human | PMID:18932205 | |
| Biological Process | GO:0045944 | positive regulation of transcription by RNA polymerase II | Sp7 | IDA | Mouse | MGI:MGI:3589047|PMID:16041384 | |
| Biological Process | GO:0045944 | positive regulation of transcription by RNA polymerase II | Sp7 | IDA | Mouse | MGI:MGI:6209006|PMID:30026585 | |
| Biological Process | GO:0051336 | regulation of hydrolase activity | Sp7 | IMP | MGI:MGI:3608932 | Mouse | PMID:31059863 |
| Biological Process | GO:0033688 | regulation of osteoblast proliferation | sp7 | IMP | ZFIN:ZDB-GENO-170620-3 | Zfish | PMID:26992365 |
| Biological Process | GO:0006357 | regulation of transcription by RNA polymerase II | Sp7 | IDA | Mouse | PMID:11792318 | |
| Biological Process | GO:0032868 | response to insulin | Sp7 | IEP | Rat | PMID:20818503|RGD:151667419 | |
| Biological Process | GO:0014070 | response to organic cyclic compound | Sp7 | IEP | Rat | PMID:20818503|RGD:151667419 |
| EXP Inferred from experiment |
| IDA Inferred from direct assay |
| IEP Inferred from expression pattern |
| IGI Inferred from genetic interaction |
| IMP Inferred from mutant phenotype |
| IPI Inferred from physical interaction |
| HTP Inferred from High Throughput Experiment |
| HDA Inferred from High Throughput Direct Assay |
| HMP Inferred from High Throughput Mutant Phenotype |
| HGI Inferred from High Throughput Genetic Interaction |
| HEP Inferred from High Throughput Expression Pattern |
Mouse Genome Database (MGD), Gene Expression Database (GXD), Mouse Models of Human Cancer database (MMHCdb) (formerly Mouse Tumor Biology (MTB)), Gene Ontology (GO) |
||
|
Citing These Resources Funding Information Warranty Disclaimer, Privacy Notice, Licensing, & Copyright Send questions and comments to User Support. |
last database update 10/07/2025 MGI 6.24 |
|
|
|
||