|
Source |
Alliance of Genome Resources |



| Category | ID | Classification term | Gene | Evidence | Inferred from | Organism | Reference |
|---|---|---|---|---|---|---|---|
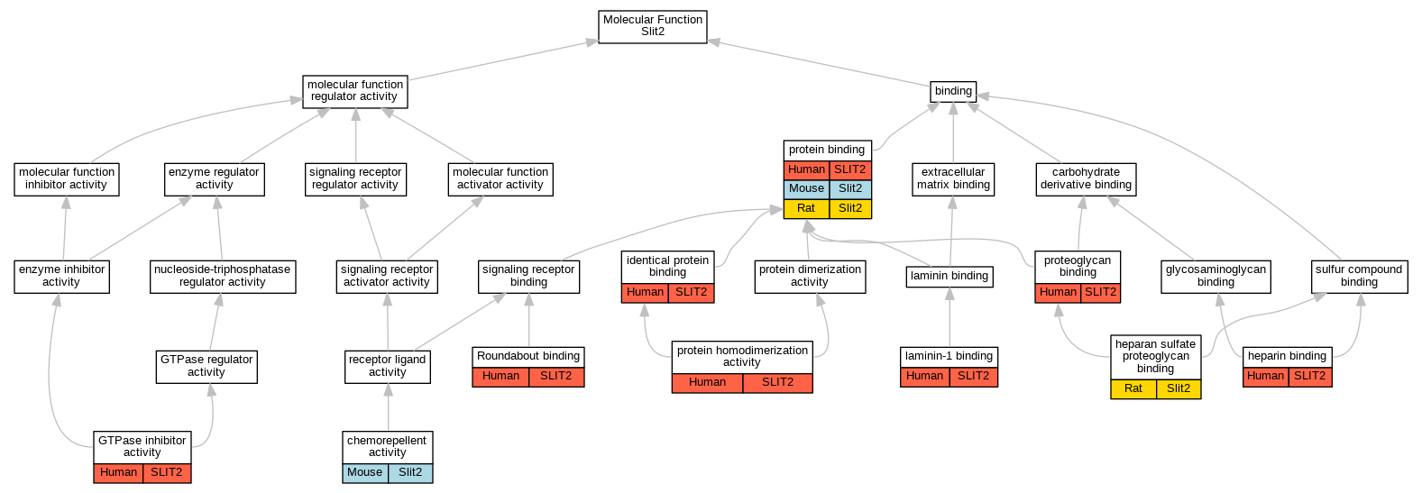
| Molecular Function | GO:0045499 | chemorepellent activity | Slit2 | IMP | MGI:MGI:2179460 | Mouse | PMID:14960623 |
| Molecular Function | GO:0005095 | GTPase inhibitor activity | SLIT2 | IDA | Human | PMID:16439689 | |
| Molecular Function | GO:0005095 | GTPase inhibitor activity | SLIT2 | IDA | Human | PMID:19759280 | |
| Molecular Function | GO:0043395 | heparan sulfate proteoglycan binding | Slit2 | IDA | Rat | PMID:10364234|RGD:68764 | |
| Molecular Function | GO:0008201 | heparin binding | SLIT2 | IDA | Human | PMID:17062560 | |
| Molecular Function | GO:0042802 | identical protein binding | SLIT2 | IPI | UniProtKB:O94813 | Human | PMID:19498462 |
| Molecular Function | GO:0043237 | laminin-1 binding | SLIT2 | IDA | Human | PMID:10102268 | |
| Molecular Function | GO:0005515 | protein binding | SLIT2 | IPI | UniProtKB:O95631 | Human | PMID:10102268 |
| Molecular Function | GO:0005515 | protein binding | SLIT2 | IPI | UniProtKB:Q9Y6N7 | Human | PMID:17848514 |
| Molecular Function | GO:0005515 | protein binding | Slit2 | IPI | PR:Q62165 | Mouse | PMID:23217742 |
| Molecular Function | GO:0005515 | protein binding | Slit2 | IPI | UniProtKB:O35793 | Rat | PMID:15528323|RGD:2303400 |
| Molecular Function | GO:0005515 | protein binding | Slit2 | IPI | UniProtKB:Q61477 | Rat | PMID:15528323|RGD:2303400 |
| Molecular Function | GO:0042803 | protein homodimerization activity | SLIT2 | IDA | Human | PMID:19498462 | |
| Molecular Function | GO:0043394 | proteoglycan binding | SLIT2 | IPI | UniProtKB:P35053 | Human | PMID:11375980 |
| Molecular Function | GO:0048495 | Roundabout binding | SLIT2 | IPI | UniProtKB:O55005 | Human | PMID:10102268 |
| Molecular Function | GO:0048495 | Roundabout binding | SLIT2 | IPI | UniProtKB:Q9QZI3 | Human | PMID:10102268 |
| Molecular Function | GO:0048495 | Roundabout binding | SLIT2 | IPI | UniProtKB:Q9HCK4 | Human | PMID:15207848 |
| Molecular Function | GO:0048495 | Roundabout binding | SLIT2 | IPI | UniProtKB:Q9Y6N7 | Human | PMID:15207848 |
| Molecular Function | GO:0048495 | Roundabout binding | SLIT2 | IPI | UniProtKB:Q9Y6N7 | Human | PMID:17848514 |
| Cellular Component | GO:0062023 | collagen-containing extracellular matrix | Slit2 | HDA | Mouse | MGI:MGI:6201853|PMID:28071719 | |
| Cellular Component | GO:0005737 | cytoplasm | SLIT2 | IDA | Human | PMID:18566128 | |
| Cellular Component | GO:0070062 | extracellular exosome | SLIT2 | HDA | Human | PMID:19056867 | |
| Cellular Component | GO:0005615 | extracellular space | SLIT2 | IDA | Human | PMID:16439689 | |
| Cellular Component | GO:0005615 | extracellular space | SLIT2 | IDA | Human | PMID:19005219 | |
| Cellular Component | GO:0005615 | extracellular space | Slit2 | HDA | Mouse | MGI:MGI:5640941|PMID:24006456 | |
| Cellular Component | GO:0005615 | extracellular space | Slit2 | IDA | Mouse | PMID:12954717 | |
| Cellular Component | GO:0005886 | plasma membrane | Slit2 | IDA | Rat | PMID:19783284|RGD:2316127 | |
| Biological Process | GO:0033564 | anterior/posterior axon guidance | slit2 | IMP | ZFIN:ZDB-GENO-110803-6 | Zfish | PMID:19605629 |
| Biological Process | GO:0003180 | aortic valve morphogenesis | Slit2 | IMP | Mouse | MGI:MGI:5913048|PMID:25691540 | |
| Biological Process | GO:0061364 | apoptotic process involved in luteolysis | SLIT2 | IEP | Human | PMID:18566128 | |
| Biological Process | GO:0048846 | axon extension involved in axon guidance | SLIT2 | IDA | Human | PMID:16840550 | |
| Biological Process | GO:0007411 | axon guidance | SLIT2 | IDA | Human | PMID:11748139 | |
| Biological Process | GO:0007411 | axon guidance | Slit2 | IGI | MGI:MGI:1315203 | Mouse | PMID:15091338 |
| Biological Process | GO:0007411 | axon guidance | Slit2 | IGI | MGI:MGI:894663 | Mouse | PMID:14605369 |
| Biological Process | GO:0007411 | axon guidance | Slit2 | IDA | Mouse | PMID:12879062 | |
| Biological Process | GO:0007411 | axon guidance | Slit2 | IMP | MGI:MGI:2179460 | Mouse | PMID:11804571 |
| Biological Process | GO:0007411 | axon guidance | Slit2 | IGI | MGI:MGI:1315203 | Mouse | PMID:11804571 |
| Biological Process | GO:0007411 | axon guidance | Slit2 | IGI | MGI:MGI:1315202 | Mouse | PMID:15091338 |
| Biological Process | GO:0007411 | axon guidance | Slit2 | IDA | Mouse | PMID:12954717 | |
| Biological Process | GO:0007411 | axon guidance | slit2 | IMP | ZFIN:ZDB-GENO-060825-3 | Zfish | PMID:15110042 |
| Biological Process | GO:0007411 | axon guidance | slit2 | IMP | ZFIN:ZDB-GENO-060825-3 | Zfish | PMID:15229183 |
| Biological Process | GO:0007411 | axon guidance | slit2 | IMP | ZFIN:ZDB-GENO-040621-3 | Zfish | PMID:15716341 |
| Biological Process | GO:0007414 | axonal defasciculation | slit2 | IMP | ZFIN:ZDB-GENO-060825-3 | Zfish | PMID:15229183 |
| Biological Process | GO:0007409 | axonogenesis | Slit2 | IMP | MGI:MGI:2179460 | Mouse | PMID:12097499 |
| Biological Process | GO:0007409 | axonogenesis | Slit2 | IDA | Mouse | PMID:12097499 | |
| Biological Process | GO:0007420 | brain development | Slit2 | IEP | Rat | PMID:11754167|RGD:2314870 | |
| Biological Process | GO:0048754 | branching morphogenesis of an epithelial tube | SLIT2 | IDA | Human | PMID:18345009 | |
| Biological Process | GO:0048754 | branching morphogenesis of an epithelial tube | SLIT2 | IMP | Human | PMID:19005219 | |
| Biological Process | GO:0002042 | cell migration involved in sprouting angiogenesis | SLIT2 | IMP | Human | PMID:19351956 | |
| Biological Process | GO:0098609 | cell-cell adhesion | Slit2 | IGI | MGI:MGI:105088 | Mouse | PMID:16439476 |
| Biological Process | GO:0098609 | cell-cell adhesion | Slit2 | IMP | MGI:MGI:2179460 | Mouse | PMID:16439476 |
| Biological Process | GO:0071504 | cellular response to heparin | SLIT2 | IDA | Human | PMID:17062560 | |
| Biological Process | GO:0032870 | cellular response to hormone stimulus | SLIT2 | IEP | Human | PMID:18566128 | |
| Biological Process | GO:0021952 | central nervous system projection neuron axonogenesis | slit2 | IMP | ZFIN:ZDB-MRPHLNO-050927-2 | Zfish | PMID:22956848 |
| Biological Process | GO:0021952 | central nervous system projection neuron axonogenesis | slit2 | IGI | ZFIN:ZDB-MRPHLNO-050927-2,ZFIN:ZDB-MRPHLNO-050927-3 | Zfish | PMID:22956848 |
| Biological Process | GO:0021836 | chemorepulsion involved in postnatal olfactory bulb interneuron migration | SLIT2 | IDA | Human | PMID:15207848 | |
| Biological Process | GO:0021972 | corticospinal neuron axon guidance through spinal cord | SLIT2 | IMP | Human | PMID:10975526 | |
| Biological Process | GO:0033563 | dorsal/ventral axon guidance | Slit2 | IMP | MGI:MGI:2179460 | Mouse | PMID:11804571 |
| Biological Process | GO:0033563 | dorsal/ventral axon guidance | Slit2 | IGI | MGI:MGI:1315203 | Mouse | PMID:11804571 |
| Biological Process | GO:0003262 | endocardial progenitor cell migration to the midline involved in heart field formation | slit2 | IGI | ZFIN:ZDB-MRPHLNO-051212-1,ZFIN:ZDB-MRPHLNO-080708-7,ZFIN:ZDB-MRPHLNO-110628-2,ZFIN:ZDB-MRPHLNO-110628-4 | Zfish | PMID:21385766 |
| Biological Process | GO:0001701 | in utero embryonic development | Slit2 | IMP | MGI:MGI:2179460 | Mouse | PMID:18829537 |
| Biological Process | GO:0050929 | induction of negative chemotaxis | SLIT2 | IDA | Human | PMID:10197527 | |
| Biological Process | GO:0001822 | kidney development | Slit2 | IMP | MGI:MGI:5437102 | Mouse | PMID:27002738 |
| Biological Process | GO:0060763 | mammary duct terminal end bud growth | Slit2 | IMP | MGI:MGI:2179460 | Mouse | PMID:16439476 |
| Biological Process | GO:0060603 | mammary gland duct morphogenesis | Slit2 | IMP | MGI:MGI:2179460 | Mouse | PMID:16439476 |
| Biological Process | GO:0060603 | mammary gland duct morphogenesis | Slit2 | IGI | MGI:MGI:105088 | Mouse | PMID:16439476 |
| Biological Process | GO:0001656 | metanephros development | Slit2 | IMP | MGI:MGI:2179460 | Mouse | PMID:15130495 |
| Biological Process | GO:0001763 | morphogenesis of a branching structure | slit2 | IMP | ZFIN:ZDB-GENO-060825-3 | Zfish | PMID:15229183 |
| Biological Process | GO:0008045 | motor neuron axon guidance | SLIT2 | IDA | Human | PMID:10102268 | |
| Biological Process | GO:0050919 | negative chemotaxis | SLIT2 | IDA | Human | PMID:11748139 | |
| Biological Process | GO:0050919 | negative chemotaxis | SLIT2 | IMP | Human | PMID:19005219 | |
| Biological Process | GO:0050919 | negative chemotaxis | Slit2 | IMP | MGI:MGI:2179460 | Mouse | PMID:14960623 |
| Biological Process | GO:0050919 | negative chemotaxis | Slit2 | IMP | MGI:MGI:2179460 | Mouse | PMID:12097499 |
| Biological Process | GO:0030837 | negative regulation of actin filament polymerization | SLIT2 | IDA | Human | PMID:19759280 | |
| Biological Process | GO:0030517 | negative regulation of axon extension | Slit2 | IDA | Mouse | PMID:12879062 | |
| Biological Process | GO:0030517 | negative regulation of axon extension | slit2 | IMP | ZFIN:ZDB-MRPHLNO-050927-2 | Zfish | PMID:16033800 |
| Biological Process | GO:0030517 | negative regulation of axon extension | slit2 | IGI | ZFIN:ZDB-GENO-980202-1526,ZFIN:ZDB-MRPHLNO-050927-2 | Zfish | PMID:16033800 |
| Biological Process | GO:0030308 | negative regulation of cell growth | SLIT2 | IMP | Human | PMID:18829537 | |
| Biological Process | GO:0030336 | negative regulation of cell migration | SLIT2 | IMP | Human | PMID:18566128 | |
| Biological Process | GO:0030336 | negative regulation of cell migration | SLIT2 | IDA | Human | PMID:19005219 | |
| Biological Process | GO:0008285 | negative regulation of cell population proliferation | Slit2 | IGI | MGI:MGI:1315202 | Mouse | PMID:18829537 |
| Biological Process | GO:0090288 | negative regulation of cellular response to growth factor stimulus | SLIT2 | IDA | Human | PMID:16439689 | |
| Biological Process | GO:0070100 | negative regulation of chemokine-mediated signaling pathway | SLIT2 | IMP | Human | PMID:18829537 | |
| Biological Process | GO:0010596 | negative regulation of endothelial cell migration | SLIT2 | IDA | Human | PMID:18345009 | |
| Biological Process | GO:0010629 | negative regulation of gene expression | Slit2 | IGI | MGI:MGI:1315202 | Mouse | PMID:18829537 |
| Biological Process | GO:0050728 | negative regulation of inflammatory response | Slit2 | IMP | Rat | PMID:15215188|RGD:2316132 | |
| Biological Process | GO:0010593 | negative regulation of lamellipodium assembly | SLIT2 | IDA | Human | PMID:16439689 | |
| Biological Process | GO:0002689 | negative regulation of leukocyte chemotaxis | SLIT2 | IDA | Human | PMID:11309622 | |
| Biological Process | GO:0090027 | negative regulation of monocyte chemotaxis | Slit2 | IDA | Rat | PMID:15528323|RGD:2303400 | |
| Biological Process | GO:0071676 | negative regulation of mononuclear cell migration | SLIT2 | IDA | Human | PMID:16439689 | |
| Biological Process | GO:0090024 | negative regulation of neutrophil chemotaxis | SLIT2 | IDA | Human | PMID:19759280 | |
| Biological Process | GO:0001933 | negative regulation of protein phosphorylation | SLIT2 | IDA | Human | PMID:18345009 | |
| Biological Process | GO:0090260 | negative regulation of retinal ganglion cell axon guidance | SLIT2 | IDA | Human | PMID:17062560 | |
| Biological Process | GO:0051058 | negative regulation of small GTPase mediated signal transduction | SLIT2 | IDA | Human | PMID:16439689 | |
| Biological Process | GO:0071672 | negative regulation of smooth muscle cell chemotaxis | SLIT2 | IDA | Human | PMID:16439689 | |
| Biological Process | GO:0014912 | negative regulation of smooth muscle cell migration | SLIT2 | IDA | Human | PMID:16439689 | |
| Biological Process | GO:0043116 | negative regulation of vascular permeability | SLIT2 | IDA | Human | PMID:18345009 | |
| Biological Process | GO:0048812 | neuron projection morphogenesis | Slit2 | IGI | MGI:MGI:1315203 | Mouse | PMID:11804571 |
| Biological Process | GO:0048812 | neuron projection morphogenesis | Slit2 | IMP | MGI:MGI:2179460 | Mouse | PMID:11804571 |
| Biological Process | GO:0021772 | olfactory bulb development | Slit2 | IGI | MGI:MGI:1315203 | Mouse | PMID:12097499 |
| Biological Process | GO:0061360 | optic chiasma development | slit2 | IMP | ZFIN:ZDB-GENO-220728-6 | Zfish | PMID:33994352 |
| Biological Process | GO:0021631 | optic nerve morphogenesis | slit2 | IMP | ZFIN:ZDB-GENO-220728-6 | Zfish | PMID:33994352 |
| Biological Process | GO:0043065 | positive regulation of apoptotic process | SLIT2 | IMP | Human | PMID:18566128 | |
| Biological Process | GO:0003184 | pulmonary valve morphogenesis | Slit2 | IMP | Mouse | MGI:MGI:5913048|PMID:25691540 | |
| Biological Process | GO:0051414 | response to cortisol | SLIT2 | IEP | Human | PMID:18566128 | |
| Biological Process | GO:0031667 | response to nutrient levels | Slit2 | IEP | Rat | PMID:16497807|RGD:2316129 | |
| Biological Process | GO:0031290 | retinal ganglion cell axon guidance | SLIT2 | IDA | Human | PMID:10864954 | |
| Biological Process | GO:0031290 | retinal ganglion cell axon guidance | SLIT2 | IDA | Human | PMID:19498462 | |
| Biological Process | GO:0031290 | retinal ganglion cell axon guidance | Slit2 | IGI | MGI:MGI:1315203 | Mouse | PMID:16885222 |
| Biological Process | GO:0031290 | retinal ganglion cell axon guidance | Slit2 | IGI | MGI:MGI:1315203 | Mouse | PMID:11804570 |
| Biological Process | GO:0031290 | retinal ganglion cell axon guidance | Slit2 | IMP | MGI:MGI:2179460 | Mouse | PMID:16828733 |
| Biological Process | GO:0031290 | retinal ganglion cell axon guidance | Slit2 | IGI | MGI:MGI:1315203 | Mouse | PMID:16828733 |
| Biological Process | GO:0031290 | retinal ganglion cell axon guidance | Slit2 | IMP | MGI:MGI:2179460 | Mouse | PMID:16885222 |
| Biological Process | GO:0035385 | Roundabout signaling pathway | SLIT2 | IMP | Human | PMID:18829537 | |
| Biological Process | GO:0021510 | spinal cord development | Slit2 | IEP | Rat | PMID:10102268|RGD:68763 | |
| Biological Process | GO:0022029 | telencephalon cell migration | Slit2 | IGI | MGI:MGI:1315203 | Mouse | PMID:14960623 |
| Biological Process | GO:0001657 | ureteric bud development | SLIT2 | IMP | Human | PMID:15130495 | |
| Biological Process | GO:0060412 | ventricular septum morphogenesis | Slit2 | IMP | Mouse | MGI:MGI:5913048|PMID:25691540 |
| EXP Inferred from experiment |
| IDA Inferred from direct assay |
| IEP Inferred from expression pattern |
| IGI Inferred from genetic interaction |
| IMP Inferred from mutant phenotype |
| IPI Inferred from physical interaction |
| HTP Inferred from High Throughput Experiment |
| HDA Inferred from High Throughput Direct Assay |
| HMP Inferred from High Throughput Mutant Phenotype |
| HGI Inferred from High Throughput Genetic Interaction |
| HEP Inferred from High Throughput Expression Pattern |
Mouse Genome Database (MGD), Gene Expression Database (GXD), Mouse Models of Human Cancer database (MMHCdb) (formerly Mouse Tumor Biology (MTB)), Gene Ontology (GO) |
||
|
Citing These Resources Funding Information Warranty Disclaimer, Privacy Notice, Licensing, & Copyright Send questions and comments to User Support. |
last database update 12/30/2025 MGI 6.24 |
|
|
|
||