|
Source |
Alliance of Genome Resources |



| Category | ID | Classification term | Gene | Evidence | Inferred from | Organism | Reference |
|---|---|---|---|---|---|---|---|
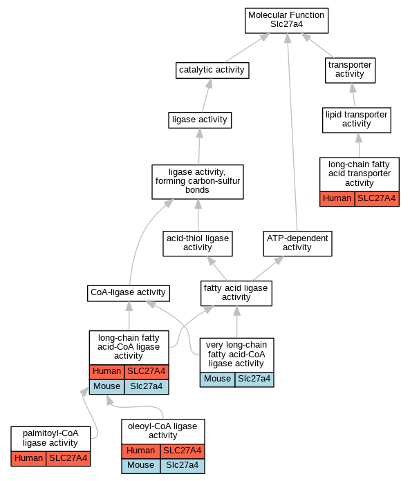
| Molecular Function | GO:0005324 | long-chain fatty acid transporter activity | SLC27A4 | IMP | Human | PMID:21395585 | |
| Molecular Function | GO:0004467 | long-chain fatty acid-CoA ligase activity | SLC27A4 | IDA | Human | PMID:22022213 | |
| Molecular Function | GO:0004467 | long-chain fatty acid-CoA ligase activity | Slc27a4 | IDA | Mouse | PMID:11404000 | |
| Molecular Function | GO:0004467 | long-chain fatty acid-CoA ligase activity | Slc27a4 | IDA | Mouse | PMID:15653672 | |
| Molecular Function | GO:0004467 | long-chain fatty acid-CoA ligase activity | Slc27a4 | IDA | Mouse | PMID:17062637 | |
| Molecular Function | GO:0090434 | oleoyl-CoA ligase activity | SLC27A4 | IDA | Human | PMID:25603556 | |
| Molecular Function | GO:0090434 | oleoyl-CoA ligase activity | Slc27a4 | IMP | Mouse | MGI:MGI:6232786|PMID:23024797 | |
| Molecular Function | GO:0090434 | oleoyl-CoA ligase activity | Slc27a4 | IDA | Mouse | MGI:MGI:5314874|PMID:21750264 | |
| Molecular Function | GO:0090433 | palmitoyl-CoA ligase activity | SLC27A4 | IDA | Human | PMID:25603556 | |
| Molecular Function | GO:0031957 | very long-chain fatty acid-CoA ligase activity | Slc27a4 | IMP | MGI:MGI:2667328 | Mouse | PMID:15653672 |
| Molecular Function | GO:0031957 | very long-chain fatty acid-CoA ligase activity | Slc27a4 | IDA | Mouse | PMID:18258213 | |
| Molecular Function | GO:0031957 | very long-chain fatty acid-CoA ligase activity | Slc27a4 | IDA | Mouse | PMID:15653672 | |
| Molecular Function | GO:0031957 | very long-chain fatty acid-CoA ligase activity | Slc27a4 | IDA | Mouse | PMID:17522045 | |
| Cellular Component | GO:0031526 | brush border membrane | Slc27a4 | IDA | Mouse | PMID:14512415 | |
| Cellular Component | GO:0005783 | endoplasmic reticulum | SLC27A4 | IDA | Human | PMID:32521232 | |
| Cellular Component | GO:0005783 | endoplasmic reticulum | Slc27a4 | IMP | Mouse | MGI:MGI:6232786|PMID:23024797 | |
| Cellular Component | GO:0005783 | endoplasmic reticulum | Slc27a4 | IDA | Mouse | MGI:MGI:5314874|PMID:21750264 | |
| Cellular Component | GO:0005783 | endoplasmic reticulum | Slc27a4 | IDA | Mouse | PMID:17062637 | |
| Cellular Component | GO:0005783 | endoplasmic reticulum | Slc27a4 | IDA | Mouse | PMID:15496455 | |
| Cellular Component | GO:0005789 | endoplasmic reticulum membrane | SLC27A4 | IDA | Human | PMID:22022213 | |
| Cellular Component | GO:0005789 | endoplasmic reticulum membrane | SLC27A4 | IDA | Human | PMID:25603556 | |
| Cellular Component | GO:0016020 | membrane | SLC27A4 | HDA | Human | PMID:19946888 | |
| Cellular Component | GO:0005902 | microvillus | Slc27a4 | IDA | Mouse | PMID:10518211 | |
| Cellular Component | GO:0005886 | plasma membrane | Slc27a4 | IDA | Mouse | PMID:15496455 | |
| Biological Process | GO:0090630 | activation of GTPase activity | SLC27A4 | IDA | Human | PMID:25603556 | |
| Biological Process | GO:0051649 | establishment of localization in cell | Slc27a4 | IMP | Mouse | PMID:10518211 | |
| Biological Process | GO:0051649 | establishment of localization in cell | Slc27a4 | IMP | MGI:MGI:2684501 | Mouse | PMID:14512415 |
| Biological Process | GO:0006631 | fatty acid metabolic process | SLC27A4 | IDA | Human | PMID:25603556 | |
| Biological Process | GO:0006631 | fatty acid metabolic process | Slc27a4 | IMP | MGI:MGI:2445864 | Mouse | PMID:18843142 |
| Biological Process | GO:0015908 | fatty acid transport | SLC27A4 | IMP | Human | PMID:32521232 | |
| Biological Process | GO:0044381 | glucose import in response to insulin stimulus | Slc27a4 | IMP | Mouse | MGI:MGI:6232786|PMID:23024797 | |
| Biological Process | GO:1990379 | lipid transport across blood-brain barrier | SLC27A4 | IMP | Human | PMID:21395585 | |
| Biological Process | GO:0044539 | long-chain fatty acid import into cell | SLC27A4 | IDA | Human | PMID:22022213 | |
| Biological Process | GO:0044539 | long-chain fatty acid import into cell | Slc27a4 | IDA | Mouse | MGI:MGI:5703705|PMID:24503477 | |
| Biological Process | GO:0044539 | long-chain fatty acid import into cell | Slc27a4 | IDA | Mouse | MGI:MGI:5314874|PMID:21750264 | |
| Biological Process | GO:0044539 | long-chain fatty acid import into cell | Slc27a4 | IMP | Mouse | MGI:MGI:6232786|PMID:23024797 | |
| Biological Process | GO:0001676 | long-chain fatty acid metabolic process | SLC27A4 | IDA | Human | PMID:22022213 | |
| Biological Process | GO:0001676 | long-chain fatty acid metabolic process | Slc27a4 | IDA | Mouse | PMID:15653672 | |
| Biological Process | GO:0001676 | long-chain fatty acid metabolic process | Slc27a4 | IDA | Mouse | PMID:11404000 | |
| Biological Process | GO:0015909 | long-chain fatty acid transport | SLC27A4 | IMP | Human | PMID:21395585 | |
| Biological Process | GO:0015909 | long-chain fatty acid transport | Slc27a4 | IMP | Mouse | PMID:10518211 | |
| Biological Process | GO:0015909 | long-chain fatty acid transport | Slc27a4 | IMP | MGI:MGI:2684501 | Mouse | PMID:14512415 |
| Biological Process | GO:0001579 | medium-chain fatty acid transport | Slc27a4 | IGI | SGD:S000005844 | Mouse | PMID:18258213 |
| Biological Process | GO:0001579 | medium-chain fatty acid transport | Slc27a4 | IGI | SGD:S000000245 | Mouse | PMID:18258213 |
| Biological Process | GO:0001579 | medium-chain fatty acid transport | Slc27a4 | IDA | Mouse | PMID:17062637 | |
| Biological Process | GO:0062003 | negative regulation of all-trans-retinyl-ester hydrolase, 11-cis retinol forming activity | Slc27a4 | IDA | Mouse | MGI:MGI:5471874|PMID:23407971 | |
| Biological Process | GO:0046627 | negative regulation of insulin receptor signaling pathway | SLC27A4 | IDA | Human | PMID:25603556 | |
| Biological Process | GO:0043065 | positive regulation of apoptotic process | SLC27A4 | IDA | Human | PMID:25603556 | |
| Biological Process | GO:0007584 | response to nutrient | Slc27a4 | IEP | Rat | PMID:17638014|RGD:2312797 | |
| Biological Process | GO:0043588 | skin development | Slc27a4 | IMP | MGI:MGI:2445864 | Mouse | PMID:17401141 |
| Biological Process | GO:0043588 | skin development | Slc27a4 | IMP | MGI:MGI:2177426,MGI:MGI:2667329 | Mouse | PMID:16354193 |
| Biological Process | GO:0043588 | skin development | Slc27a4 | IMP | MGI:MGI:2667328 | Mouse | PMID:12821645 |
| Biological Process | GO:0042760 | very long-chain fatty acid catabolic process | Slc27a4 | IDA | Mouse | PMID:17522045 | |
| Biological Process | GO:0000038 | very long-chain fatty acid metabolic process | Slc27a4 | IMP | MGI:MGI:2445864 | Mouse | PMID:17401141 |
| Biological Process | GO:0000038 | very long-chain fatty acid metabolic process | Slc27a4 | IDA | Mouse | PMID:15653672 | |
| Biological Process | GO:0000038 | very long-chain fatty acid metabolic process | Slc27a4 | IDA | Mouse | PMID:17522045 |
| EXP Inferred from experiment |
| IDA Inferred from direct assay |
| IEP Inferred from expression pattern |
| IGI Inferred from genetic interaction |
| IMP Inferred from mutant phenotype |
| IPI Inferred from physical interaction |
| HTP Inferred from High Throughput Experiment |
| HDA Inferred from High Throughput Direct Assay |
| HMP Inferred from High Throughput Mutant Phenotype |
| HGI Inferred from High Throughput Genetic Interaction |
| HEP Inferred from High Throughput Expression Pattern |
Mouse Genome Database (MGD), Gene Expression Database (GXD), Mouse Models of Human Cancer database (MMHCdb) (formerly Mouse Tumor Biology (MTB)), Gene Ontology (GO) |
||
|
Citing These Resources Funding Information Warranty Disclaimer, Privacy Notice, Licensing, & Copyright Send questions and comments to User Support. |
last database update 12/30/2025 MGI 6.24 |
|
|
|
||