|
Source |
Alliance of Genome Resources |



| Category | ID | Classification term | Gene | Evidence | Inferred from | Organism | Reference |
|---|---|---|---|---|---|---|---|
| Molecular Function | GO:0051015 | actin filament binding | Sipa1l1 | IDA | Rat | PMID:11502259|RGD:8554032 | |
| Molecular Function | GO:0046875 | ephrin receptor binding | Sipa1l1 | IPI | UniProtKB:Q03137 | Mouse | MGI:MGI:3772555|PMID:18094260 |
| Molecular Function | GO:0005515 | protein binding | SIPA1L1 | IPI | UniProtKB:P78352 | Human | PMID:21653829 |
| Molecular Function | GO:0005515 | protein binding | SIPA1L1 | IPI | UniProtKB:P78352 | Human | PMID:22117215 |
| Molecular Function | GO:0005515 | protein binding | Sipa1l1 | IPI | UniProtKB:P31016 | Rat | PMID:11502259|RGD:8554032 |
| Molecular Function | GO:0005515 | protein binding | Sipa1l1 | IPI | RGD:708565 | Rat | PMID:15703396|RGD:1600102 |
| Molecular Function | GO:0005515 | protein binding | Sipa1l1 | IPI | UniProtKB:Q8K1Q4 | Rat | PMID:16522626|RGD:8553782 |
| Molecular Function | GO:0005515 | protein binding | Sipa1l1 | IPI | RGD:1319284 | Rat | PMID:18723513|RGD:7241135 |
| Molecular Function | GO:0005515 | protein binding | Sipa1l1 | IPI | RGD:1347748 | Rat | PMID:18723513|RGD:7241135 |
| Molecular Function | GO:0005515 | protein binding | Sipa1l1 | IPI | RGD:620760 | Rat | PMID:18723513|RGD:7241135 |
| Molecular Function | GO:0005515 | protein binding | Sipa1l1 | IPI | UniProtKB:Q62920 | Rat | PMID:19900557|RGD:8554803 |
| Molecular Function | GO:0005515 | protein binding | Sipa1l1 | IPI | UniProtKB:Q9Z1Z9 | Rat | PMID:19900557|RGD:8554803 |
| Molecular Function | GO:0019901 | protein kinase binding | Sipa1l1 | IPI | UniProtKB:Q03114 | Rat | PMID:18498738|RGD:8553496 |
| Molecular Function | GO:0019901 | protein kinase binding | Sipa1l1 | IPI | UniProtKB:Q9R012 | Rat | PMID:18498738|RGD:8553496 |
| Molecular Function | GO:0019901 | protein kinase binding | Sipa1l1 | IPI | RGD:620760 | Rat | PMID:18723513|RGD:7241135 |
| Molecular Function | GO:0019901 | protein kinase binding | Sipa1l1 | IPI | UniProtKB:Q9R012 | Rat | PMID:21382555|RGD:7241548 |
| Molecular Function | GO:0044877 | protein-containing complex binding | Sipa1l1 | IPI | RGD:620760 | Rat | PMID:18723513|RGD:7241135 |
| Molecular Function | GO:0031625 | ubiquitin protein ligase binding | Sipa1l1 | IDA | Rat | PMID:18723513|RGD:7241135 | |
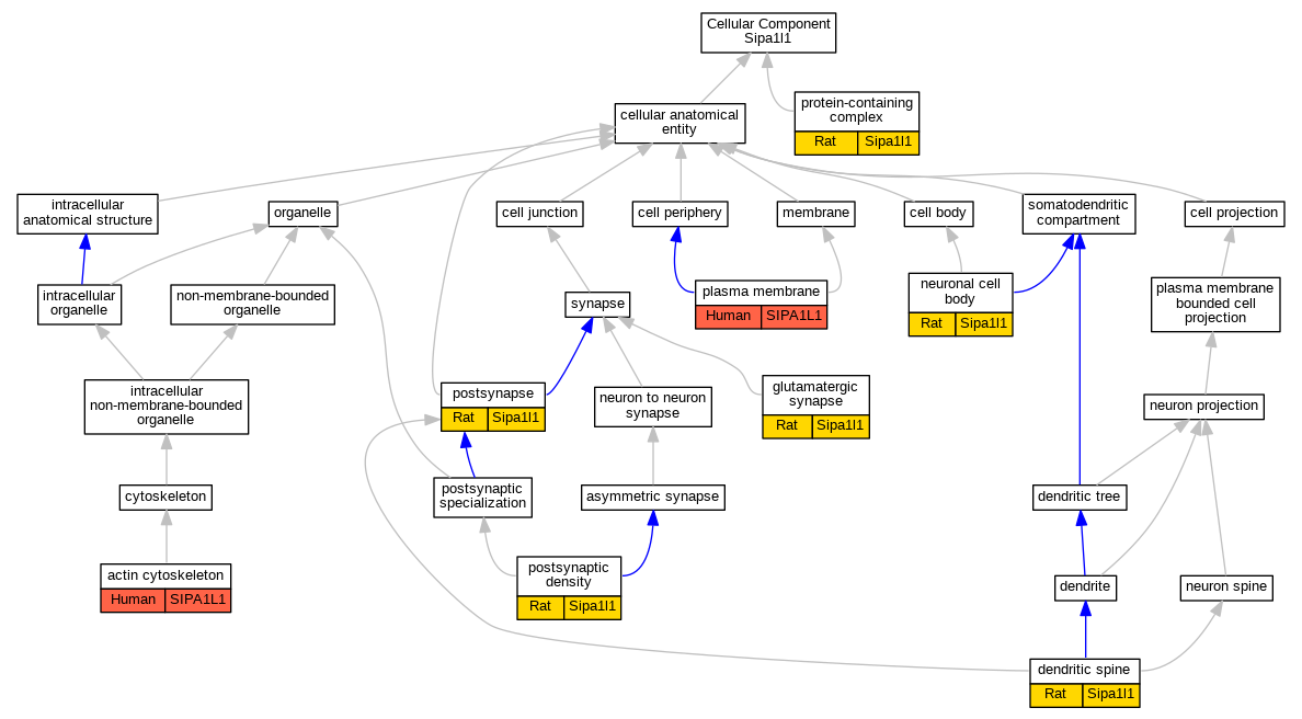
| Cellular Component | GO:0015629 | actin cytoskeleton | SIPA1L1 | IDA | Human | GO_REF:0000052 | |
| Cellular Component | GO:0043197 | dendritic spine | Sipa1l1 | IDA | Rat | PMID:11502259|RGD:8554032 | |
| Cellular Component | GO:0043197 | dendritic spine | Sipa1l1 | IDA | Rat | PMID:15703396|RGD:1600102 | |
| Cellular Component | GO:0098978 | glutamatergic synapse | Sipa1l1 | IDA | Rat | PMID:11502259|RGD:8554032 | |
| Cellular Component | GO:0098978 | glutamatergic synapse | Sipa1l1 | IMP | Rat | PMID:11502259|RGD:8554032 | |
| Cellular Component | GO:0043025 | neuronal cell body | Sipa1l1 | IDA | Rat | PMID:12059963|RGD:1299475 | |
| Cellular Component | GO:0005886 | plasma membrane | SIPA1L1 | IDA | Human | GO_REF:0000052 | |
| Cellular Component | GO:0098794 | postsynapse | Sipa1l1 | IDA | Rat | PMID:11502259|RGD:8554032 | |
| Cellular Component | GO:0014069 | postsynaptic density | Sipa1l1 | IDA | Rat | PMID:11502259|RGD:8554032 | |
| Cellular Component | GO:0014069 | postsynaptic density | Sipa1l1 | IDA | Rat | PMID:16522626|RGD:8553782 | |
| Cellular Component | GO:0032991 | protein-containing complex | Sipa1l1 | IDA | Rat | PMID:15823548|RGD:1600561 | |
| Biological Process | GO:0031532 | actin cytoskeleton reorganization | Sipa1l1 | IDA | Rat | PMID:11502259|RGD:8554032 | |
| Biological Process | GO:0090630 | activation of GTPase activity | Sipa1l1 | IDA | Rat | PMID:11502259|RGD:8554032 | |
| Biological Process | GO:0048013 | ephrin receptor signaling pathway | Sipa1l1 | IMP | Mouse | MGI:MGI:3772555|PMID:18094260 | |
| Biological Process | GO:0048013 | ephrin receptor signaling pathway | Sipa1l1 | IMP | Mouse | MGI:MGI:3767884|PMID:17785183 | |
| Biological Process | GO:0098974 | postsynaptic actin cytoskeleton organization | Sipa1l1 | IDA | Rat | PMID:11502259|RGD:8554032 | |
| Biological Process | GO:0098974 | postsynaptic actin cytoskeleton organization | Sipa1l1 | IMP | Rat | PMID:11502259|RGD:8554032 | |
| Biological Process | GO:0050770 | regulation of axonogenesis | Sipa1l1 | IDA | Mouse | MGI:MGI:3772555|PMID:18094260 | |
| Biological Process | GO:0048814 | regulation of dendrite morphogenesis | Sipa1l1 | IMP | Rat | PMID:15703396|RGD:1600102 | |
| Biological Process | GO:0061001 | regulation of dendritic spine morphogenesis | Sipa1l1 | IDA | Rat | PMID:11502259|RGD:8554032 | |
| Biological Process | GO:0043087 | regulation of GTPase activity | Sipa1l1 | IMP | Mouse | MGI:MGI:3772555|PMID:18094260 | |
| Biological Process | GO:0043087 | regulation of GTPase activity | Sipa1l1 | IDA | Rat | PMID:21382555|RGD:7241548 | |
| Biological Process | GO:0099151 | regulation of postsynaptic density assembly | Sipa1l1 | IDA | Rat | PMID:11502259|RGD:8554032 | |
| Biological Process | GO:0099151 | regulation of postsynaptic density assembly | Sipa1l1 | IMP | Rat | PMID:11502259|RGD:8554032 | |
| Biological Process | GO:0048167 | regulation of synaptic plasticity | Sipa1l1 | IMP | Rat | PMID:15703396|RGD:1600102 | |
| Biological Process | GO:0048167 | regulation of synaptic plasticity | Sipa1l1 | IMP | Rat | PMID:18498738|RGD:8553496 | |
| Biological Process | GO:0048167 | regulation of synaptic plasticity | Sipa1l1 | IDA | Rat | PMID:21382555|RGD:7241548 |
| EXP Inferred from experiment |
| IDA Inferred from direct assay |
| IEP Inferred from expression pattern |
| IGI Inferred from genetic interaction |
| IMP Inferred from mutant phenotype |
| IPI Inferred from physical interaction |
| HTP Inferred from High Throughput Experiment |
| HDA Inferred from High Throughput Direct Assay |
| HMP Inferred from High Throughput Mutant Phenotype |
| HGI Inferred from High Throughput Genetic Interaction |
| HEP Inferred from High Throughput Expression Pattern |
Mouse Genome Database (MGD), Gene Expression Database (GXD), Mouse Models of Human Cancer database (MMHCdb) (formerly Mouse Tumor Biology (MTB)), Gene Ontology (GO) |
||
|
Citing These Resources Funding Information Warranty Disclaimer, Privacy Notice, Licensing, & Copyright Send questions and comments to User Support. |
last database update 04/14/2026 MGI 6.24 |
|
|
|
||