|
Source |
Alliance of Genome Resources |



| Category | ID | Classification term | Gene | Evidence | Inferred from | Organism | Reference |
|---|---|---|---|---|---|---|---|
| Molecular Function | GO:0005509 | calcium ion binding | Sdf4 | IDA | Mouse | MGI:MGI:80005|PMID:8609160 | |
| Molecular Function | GO:0042802 | identical protein binding | Sdf4 | IPI | UniProtKB:Q91ZS3-2 | Rat | PMID:17442889|RGD:2312426 |
| Molecular Function | GO:0005515 | protein binding | SDF4 | IPI | UniProtKB:O75400-2 | Human | PMID:32814053 |
| Molecular Function | GO:0005515 | protein binding | SDF4 | IPI | UniProtKB:P13473-2 | Human | PMID:32814053 |
| Molecular Function | GO:0005515 | protein binding | SDF4 | IPI | UniProtKB:P55212 | Human | PMID:32814053 |
| Molecular Function | GO:0005515 | protein binding | SDF4 | IPI | UniProtKB:Q9Y371 | Human | PMID:32814053 |
| Molecular Function | GO:0005515 | protein binding | Sdf4 | IPI | RGD:619967 | Rat | PMID:17442889|RGD:2312426 |
| Molecular Function | GO:0005515 | protein binding | Sdf4 | IPI | UniProtKB:P61765 | Rat | PMID:17442889|RGD:2312426 |
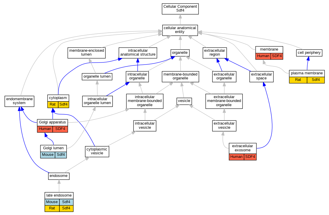
| Cellular Component | GO:0005737 | cytoplasm | Sdf4 | IDA | Rat | PMID:17442889|RGD:2312426 | |
| Cellular Component | GO:0070062 | extracellular exosome | SDF4 | HDA | Human | PMID:19199708 | |
| Cellular Component | GO:0005794 | Golgi apparatus | SDF4 | IDA | Human | GO_REF:0000052 | |
| Cellular Component | GO:0005796 | Golgi lumen | Sdf4 | IDA | Mouse | MGI:MGI:80005|PMID:8609160 | |
| Cellular Component | GO:0005770 | late endosome | Sdf4 | IMP | Mouse | MGI:MGI:80005|PMID:8609160 | |
| Cellular Component | GO:0005770 | late endosome | Sdf4 | IDA | Rat | PMID:17442889|RGD:2312426 | |
| Cellular Component | GO:0016020 | membrane | SDF4 | HDA | Human | PMID:19946888 | |
| Cellular Component | GO:0005886 | plasma membrane | Sdf4 | IDA | Rat | PMID:17442889|RGD:2312426 | |
| Biological Process | GO:0017156 | calcium-ion regulated exocytosis | Sdf4 | IMP | Rat | PMID:17442889|RGD:2312426 | |
| Biological Process | GO:0021549 | cerebellum development | Sdf4 | IEP | Rat | PMID:18355758|RGD:8554427 | |
| Biological Process | GO:0045444 | fat cell differentiation | Sdf4 | IEP | Mouse | MGI:MGI:80005|PMID:8609160 | |
| Biological Process | GO:0099558 | maintenance of synapse structure | SDF4 | IGI | FB:FBgn0051475 | Human | PMID:33667157 |
| Biological Process | GO:0045471 | response to ethanol | Sdf4 | IEP | Rat | PMID:18355758|RGD:8554427 | |
| Biological Process | GO:0002040 | sprouting angiogenesis | sdf4 | IMP | ZFIN:ZDB-MRPHLNO-150302-3 | Zfish | PMID:25384978 |
| Biological Process | GO:0002040 | sprouting angiogenesis | sdf4 | IMP | ZFIN:ZDB-MRPHLNO-150302-7 | Zfish | PMID:25384978 |
| Biological Process | GO:0009650 | UV protection | Sdf4 | IMP | Rat | PMID:18355758|RGD:8554427 | |
| Biological Process | GO:0070625 | zymogen granule exocytosis | Sdf4 | IMP | Rat | PMID:17442889|RGD:2312426 |
| EXP Inferred from experiment |
| IDA Inferred from direct assay |
| IEP Inferred from expression pattern |
| IGI Inferred from genetic interaction |
| IMP Inferred from mutant phenotype |
| IPI Inferred from physical interaction |
| HTP Inferred from High Throughput Experiment |
| HDA Inferred from High Throughput Direct Assay |
| HMP Inferred from High Throughput Mutant Phenotype |
| HGI Inferred from High Throughput Genetic Interaction |
| HEP Inferred from High Throughput Expression Pattern |
Mouse Genome Database (MGD), Gene Expression Database (GXD), Mouse Models of Human Cancer database (MMHCdb) (formerly Mouse Tumor Biology (MTB)), Gene Ontology (GO) |
||
|
Citing These Resources Funding Information Warranty Disclaimer, Privacy Notice, Licensing, & Copyright Send questions and comments to User Support. |
last database update 12/30/2025 MGI 6.24 |
|
|
|
||