|
Source |
Alliance of Genome Resources |



| Category | ID | Classification term | Gene | Evidence | Inferred from | Organism | Reference |
|---|---|---|---|---|---|---|---|
| Molecular Function | GO:0060090 | molecular adaptor activity | Scimp | IMP | Mouse | MGI:MGI:5913054|PMID:28098138 | |
| Molecular Function | GO:0005515 | protein binding | SCIMP | IPI | UniProtKB:P07948 | Human | PMID:21930792 |
| Molecular Function | GO:0005515 | protein binding | SCIMP | IPI | UniProtKB:P11049 | Human | PMID:21930792 |
| Molecular Function | GO:0005515 | protein binding | SCIMP | IPI | UniProtKB:P19397 | Human | PMID:21930792 |
| Molecular Function | GO:0005515 | protein binding | SCIMP | IPI | UniProtKB:P41240 | Human | PMID:21930792 |
| Molecular Function | GO:0005515 | protein binding | SCIMP | IPI | UniProtKB:P60033 | Human | PMID:21930792 |
| Molecular Function | GO:0005515 | protein binding | SCIMP | IPI | UniProtKB:P62993 | Human | PMID:21930792 |
| Molecular Function | GO:0005515 | protein binding | SCIMP | IPI | UniProtKB:Q6ZN84 | Human | PMID:21930792 |
| Molecular Function | GO:0005515 | protein binding | SCIMP | IPI | UniProtKB:Q8WV28 | Human | PMID:21930792 |
| Molecular Function | GO:0005515 | protein binding | SCIMP | IPI | UniProtKB:Q6FHY5 | Human | PMID:32296183 |
| Molecular Function | GO:0005515 | protein binding | Scimp | IPI | UniProtKB:P41241|UniProtKB:Q60631|UniProtKB:Q9QUN3 | Mouse | MGI:MGI:6317162|PMID:28290451 |
| Molecular Function | GO:0005515 | protein binding | Scimp | IPI | UniProtKB:Q60631|UniProtKB:Q9QUN3 | Mouse | MGI:MGI:5300118|PMID:21930792 |
| Molecular Function | GO:0005515 | protein binding | Scimp | IPI | UniProtKB:P25911|UniProtKB:Q60631|UniProtKB:Q9QUK6 | Mouse | MGI:MGI:5913054|PMID:28098138 |
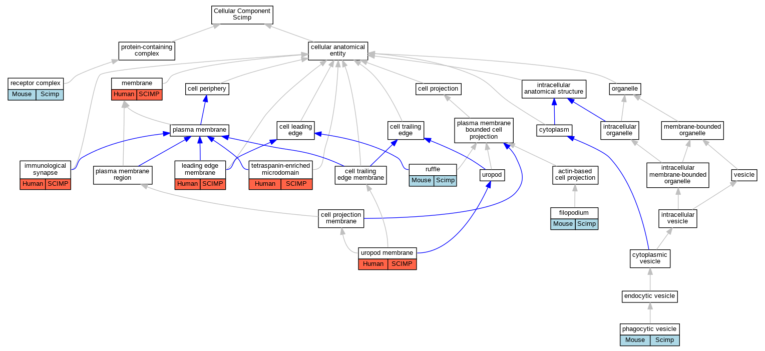
| Cellular Component | GO:0030175 | filopodium | Scimp | IMP | Mouse | MGI:MGI:5913054|PMID:28098138 | |
| Cellular Component | GO:0001772 | immunological synapse | SCIMP | IDA | Human | PMID:21930792 | |
| Cellular Component | GO:0031256 | leading edge membrane | SCIMP | IDA | Human | PMID:21930792 | |
| Cellular Component | GO:0016020 | membrane | SCIMP | IDA | Human | PMID:21930792 | |
| Cellular Component | GO:0045335 | phagocytic vesicle | Scimp | IMP | Mouse | MGI:MGI:5803730|PMID:27288407 | |
| Cellular Component | GO:0043235 | receptor complex | Scimp | IDA | Mouse | MGI:MGI:5913054|PMID:28098138 | |
| Cellular Component | GO:0001726 | ruffle | Scimp | IMP | Mouse | MGI:MGI:5913054|PMID:28098138 | |
| Cellular Component | GO:0097197 | tetraspanin-enriched microdomain | SCIMP | IDA | Human | PMID:21930792 | |
| Cellular Component | GO:0031259 | uropod membrane | SCIMP | IDA | Human | PMID:21930792 | |
| Biological Process | GO:0071226 | cellular response to molecule of fungal origin | Scimp | IMP | Mouse | MGI:MGI:5803730|PMID:27288407 | |
| Biological Process | GO:0002720 | positive regulation of cytokine production involved in immune response | Scimp | IMP | Mouse | MGI:MGI:5803730|PMID:27288407 | |
| Biological Process | GO:0002732 | positive regulation of dendritic cell cytokine production | Scimp | IMP | Mouse | MGI:MGI:5803730|PMID:27288407 | |
| Biological Process | GO:0070374 | positive regulation of ERK1 and ERK2 cascade | SCIMP | IDA | Human | PMID:21930792 | |
| Biological Process | GO:0070374 | positive regulation of ERK1 and ERK2 cascade | Scimp | IMP | Mouse | MGI:MGI:5300118|PMID:21930792 | |
| Biological Process | GO:0032735 | positive regulation of interleukin-12 production | Scimp | IMP | Mouse | MGI:MGI:5913054|PMID:28098138 | |
| Biological Process | GO:0032755 | positive regulation of interleukin-6 production | Scimp | IMP | Mouse | MGI:MGI:5913054|PMID:28098138 | |
| Biological Process | GO:0031666 | positive regulation of lipopolysaccharide-mediated signaling pathway | Scimp | IDA | Mouse | MGI:MGI:5913054|PMID:28098138 | |
| Biological Process | GO:0032874 | positive regulation of stress-activated MAPK cascade | Scimp | IMP | Mouse | MGI:MGI:5803730|PMID:27288407 | |
| Biological Process | GO:0034138 | toll-like receptor 3 signaling pathway | Scimp | IMP | Mouse | MGI:MGI:5913054|PMID:28098138 | |
| Biological Process | GO:0034142 | toll-like receptor 4 signaling pathway | Scimp | IMP | Mouse | MGI:MGI:5913054|PMID:28098138 | |
| Biological Process | GO:0034154 | toll-like receptor 7 signaling pathway | Scimp | IMP | Mouse | MGI:MGI:5913054|PMID:28098138 | |
| Biological Process | GO:0038123 | toll-like receptor TLR1:TLR2 signaling pathway | Scimp | IMP | Mouse | MGI:MGI:5913054|PMID:28098138 |
| EXP Inferred from experiment |
| IDA Inferred from direct assay |
| IEP Inferred from expression pattern |
| IGI Inferred from genetic interaction |
| IMP Inferred from mutant phenotype |
| IPI Inferred from physical interaction |
| HTP Inferred from High Throughput Experiment |
| HDA Inferred from High Throughput Direct Assay |
| HMP Inferred from High Throughput Mutant Phenotype |
| HGI Inferred from High Throughput Genetic Interaction |
| HEP Inferred from High Throughput Expression Pattern |
Mouse Genome Database (MGD), Gene Expression Database (GXD), Mouse Models of Human Cancer database (MMHCdb) (formerly Mouse Tumor Biology (MTB)), Gene Ontology (GO) |
||
|
Citing These Resources Funding Information Warranty Disclaimer, Privacy Notice, Licensing, & Copyright Send questions and comments to User Support. |
last database update 09/30/2025 MGI 6.24 |
|
|
|
||