|
Source |
Alliance of Genome Resources |



| Category | ID | Classification term | Gene | Evidence | Inferred from | Organism | Reference |
|---|---|---|---|---|---|---|---|
| Molecular Function | GO:0005515 | protein binding | RPGRIP1L | IPI | UniProtKB:Q92834 | Human | PMID:19430481 |
| Molecular Function | GO:0005515 | protein binding | RPGRIP1L | IPI | UniProtKB:Q9R0X5 | Human | PMID:19430481 |
| Molecular Function | GO:0005515 | protein binding | RPGRIP1L | IPI | UniProtKB:O75161 | Human | PMID:21565611 |
| Molecular Function | GO:0005515 | protein binding | RPGRIP1L | IPI | UniProtKB:Q15051 | Human | PMID:21565611 |
| Molecular Function | GO:0005515 | protein binding | Rpgrip1l | IPI | UniProtKB:P59240|UniProtKB:Q8BP00 | Mouse | MGI:MGI:5013991|PMID:21565611 |
| Molecular Function | GO:0031870 | thromboxane A2 receptor binding | RPGRIP1L | IPI | UniProtKB:P21731 | Human | PMID:19464661 |
| Cellular Component | GO:0005879 | axonemal microtubule | Rpgrip1l | IDA | Rat | PMID:17558407|RGD:11537356 | |
| Cellular Component | GO:0005930 | axoneme | RPGRIP1L | IDA | Human | PMID:17558409 | |
| Cellular Component | GO:0005911 | cell-cell junction | RPGRIP1L | IDA | Human | PMID:21565611 | |
| Cellular Component | GO:0005813 | centrosome | RPGRIP1L | IDA | Human | PMID:17558409 | |
| Cellular Component | GO:0005813 | centrosome | RPGRIP1L | IDA | Human | PMID:21399614 | |
| Cellular Component | GO:0036064 | ciliary basal body | RPGRIP1L | IDA | Human | PMID:17558409 | |
| Cellular Component | GO:0036064 | ciliary basal body | Rpgrip1l | IDA | Mouse | PMID:17553904 | |
| Cellular Component | GO:0036064 | ciliary basal body | Rpgrip1l | IDA | Rat | PMID:17558407|RGD:11537356 | |
| Cellular Component | GO:0035253 | ciliary rootlet | Rpgrip1l | IDA | Rat | PMID:21685204|RGD:13204813 | |
| Cellular Component | GO:0035869 | ciliary transition zone | RPGRIP1L | IDA | Human | PMID:26595381 | |
| Cellular Component | GO:0035869 | ciliary transition zone | Rpgrip1l | IDA | Mouse | PMID:29487109 | |
| Cellular Component | GO:0035869 | ciliary transition zone | Rpgrip1l | IDA | Mouse | PMID:22927466 | |
| Cellular Component | GO:0035869 | ciliary transition zone | Rpgrip1l | IDA | Rat | PMID:21685204|RGD:13204813 | |
| Cellular Component | GO:0005929 | cilium | RPGRIP1L | IDA | Human | PMID:17558409 | |
| Cellular Component | GO:0005737 | cytoplasm | RPGRIP1L | IDA | Human | PMID:17558409 | |
| Cellular Component | GO:0005737 | cytoplasm | Rpgrip1l | IDA | Mouse | MGI:MGI:5013991|PMID:21565611 | |
| Cellular Component | GO:0005829 | cytosol | RPGRIP1L | IDA | Human | GO_REF:0000052 | |
| Cellular Component | GO:0005654 | nucleoplasm | RPGRIP1L | IDA | Human | GO_REF:0000052 | |
| Cellular Component | GO:0032391 | photoreceptor connecting cilium | Rpgrip1l | IDA | Rat | PMID:17558407|RGD:11537356 | |
| Cellular Component | GO:0005886 | plasma membrane | RPGRIP1L | IDA | Human | GO_REF:0000052 | |
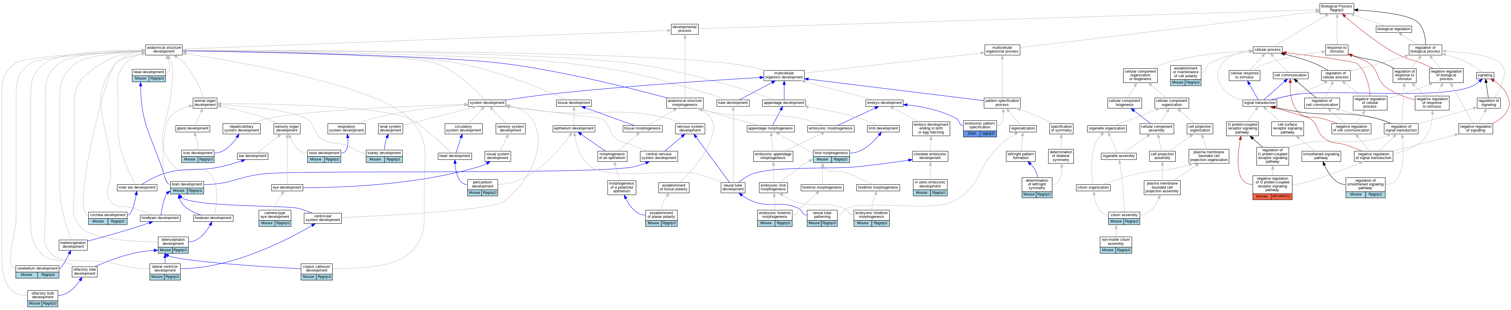
| Biological Process | GO:0007420 | brain development | Rpgrip1l | IMP | MGI:MGI:3716208 | Mouse | PMID:17553904 |
| Biological Process | GO:0007420 | brain development | Rpgrip1l | IMP | MGI:MGI:3716208 | Mouse | PMID:17558409 |
| Biological Process | GO:0043010 | camera-type eye development | Rpgrip1l | IMP | MGI:MGI:3716208 | Mouse | PMID:17553904 |
| Biological Process | GO:0043010 | camera-type eye development | Rpgrip1l | IMP | MGI:MGI:3716208 | Mouse | PMID:17558409 |
| Biological Process | GO:0021549 | cerebellum development | Rpgrip1l | IMP | MGI:MGI:3716208 | Mouse | PMID:17558409 |
| Biological Process | GO:0060271 | cilium assembly | Rpgrip1l | IMP | MGI:MGI:3716208 | Mouse | PMID:17553904 |
| Biological Process | GO:0090102 | cochlea development | Rpgrip1l | IMP | MGI:MGI:3716208 | Mouse | PMID:22927466 |
| Biological Process | GO:0022038 | corpus callosum development | Rpgrip1l | IMP | MGI:MGI:3716208 | Mouse | PMID:17558409 |
| Biological Process | GO:0007368 | determination of left/right symmetry | Rpgrip1l | IMP | MGI:MGI:3716208 | Mouse | PMID:17553904 |
| Biological Process | GO:0035115 | embryonic forelimb morphogenesis | Rpgrip1l | IMP | MGI:MGI:3716208 | Mouse | PMID:17553904 |
| Biological Process | GO:0035116 | embryonic hindlimb morphogenesis | Rpgrip1l | IMP | MGI:MGI:3716208 | Mouse | PMID:17553904 |
| Biological Process | GO:0009880 | embryonic pattern specification | rpgrip1l | IMP | ZFIN:ZDB-MRPHLNO-100324-2 | Zfish | PMID:19430481 |
| Biological Process | GO:0001736 | establishment of planar polarity | Rpgrip1l | IMP | MGI:MGI:3716208 | Mouse | PMID:22927466 |
| Biological Process | GO:0007163 | establishment or maintenance of cell polarity | Rpgrip1l | IMP | Mouse | PMID:22832925 | |
| Biological Process | GO:0060322 | head development | Rpgrip1l | IMP | MGI:MGI:3716208 | Mouse | PMID:17553904 |
| Biological Process | GO:0001701 | in utero embryonic development | Rpgrip1l | IMP | MGI:MGI:3716208 | Mouse | PMID:17553904 |
| Biological Process | GO:0001822 | kidney development | Rpgrip1l | IMP | MGI:MGI:3716208 | Mouse | PMID:17558409 |
| Biological Process | GO:0021670 | lateral ventricle development | Rpgrip1l | IMP | MGI:MGI:3716208 | Mouse | PMID:17558409 |
| Biological Process | GO:0035108 | limb morphogenesis | Rpgrip1l | IMP | MGI:MGI:3716208 | Mouse | PMID:17558409 |
| Biological Process | GO:0001889 | liver development | Rpgrip1l | IMP | MGI:MGI:3716208 | Mouse | PMID:17558409 |
| Biological Process | GO:0045744 | negative regulation of G protein-coupled receptor signaling pathway | RPGRIP1L | IDA | Human | PMID:19464661 | |
| Biological Process | GO:0021532 | neural tube patterning | Rpgrip1l | IMP | MGI:MGI:3716208 | Mouse | PMID:17553904 |
| Biological Process | GO:1905515 | non-motile cilium assembly | Rpgrip1l | IMP | Mouse | PMID:22832925 | |
| Biological Process | GO:0043584 | nose development | Rpgrip1l | IMP | MGI:MGI:3716208 | Mouse | PMID:17553904 |
| Biological Process | GO:0021772 | olfactory bulb development | Rpgrip1l | IMP | MGI:MGI:3716208 | Mouse | PMID:17558409 |
| Biological Process | GO:0060039 | pericardium development | Rpgrip1l | IMP | MGI:MGI:3716208 | Mouse | PMID:17553904 |
| Biological Process | GO:0008589 | regulation of smoothened signaling pathway | Rpgrip1l | IMP | MGI:MGI:3716208 | Mouse | PMID:17553904 |
| Biological Process | GO:0021537 | telencephalon development | Rpgrip1l | IMP | MGI:MGI:3716208 | Mouse | PMID:17558409 |
| EXP Inferred from experiment |
| IDA Inferred from direct assay |
| IEP Inferred from expression pattern |
| IGI Inferred from genetic interaction |
| IMP Inferred from mutant phenotype |
| IPI Inferred from physical interaction |
| HTP Inferred from High Throughput Experiment |
| HDA Inferred from High Throughput Direct Assay |
| HMP Inferred from High Throughput Mutant Phenotype |
| HGI Inferred from High Throughput Genetic Interaction |
| HEP Inferred from High Throughput Expression Pattern |
Mouse Genome Database (MGD), Gene Expression Database (GXD), Mouse Models of Human Cancer database (MMHCdb) (formerly Mouse Tumor Biology (MTB)), Gene Ontology (GO) |
||
|
Citing These Resources Funding Information Warranty Disclaimer, Privacy Notice, Licensing, & Copyright Send questions and comments to User Support. |
last database update 09/30/2025 MGI 6.24 |
|
|
|
||