|
Source |
Alliance of Genome Resources |



| Category | ID | Classification term | Gene | Evidence | Inferred from | Organism | Reference |
|---|---|---|---|---|---|---|---|
| Molecular Function | GO:0005509 | calcium ion binding | RET | IDA | Human | PMID:11445581 | |
| Molecular Function | GO:0005515 | protein binding | RET | IPI | UniProtKB:Q07731 | Human | PMID:10545102 |
| Molecular Function | GO:0005515 | protein binding | RET | IPI | UniProtKB:P40763 | Human | PMID:11536047 |
| Molecular Function | GO:0005515 | protein binding | RET | IPI | UniProtKB:Q62985 | Human | PMID:16569669 |
| Molecular Function | GO:0005515 | protein binding | RET | IPI | UniProtKB:Q62985 | Human | PMID:17471236 |
| Molecular Function | GO:0005515 | protein binding | RET | IPI | UniProtKB:P47736 | Human | PMID:20877310 |
| Molecular Function | GO:0005515 | protein binding | RET | IPI | UniProtKB:P39905 | Human | PMID:21994944 |
| Molecular Function | GO:0005515 | protein binding | RET | IPI | UniProtKB:P40763 | Human | PMID:25241761 |
| Molecular Function | GO:0005515 | protein binding | RET | IPI | UniProtKB:Q7Z3S9 | Human | PMID:25416956 |
| Molecular Function | GO:0005515 | protein binding | RET | IPI | UniProtKB:Q6UXV0 | Human | PMID:28846097 |
| Molecular Function | GO:0005515 | protein binding | RET | IPI | UniProtKB:Q6UXV0 | Human | PMID:28846099 |
| Molecular Function | GO:0005515 | protein binding | RET | IPI | UniProtKB:Q6UXV0 | Human | PMID:28953886 |
| Molecular Function | GO:0005515 | protein binding | RET | IPI | UniProtKB:P22455 | Human | PMID:35384245 |
| Molecular Function | GO:0005515 | protein binding | RET | IPI | UniProtKB:Q9UM73 | Human | PMID:35384245 |
| Molecular Function | GO:0005515 | protein binding | Ret | IPI | UniProtKB:Q60629 | Mouse | MGI:MGI:5307244|PMID:22304922 |
| Molecular Function | GO:0005515 | protein binding | Ret | IPI | UniProtKB:Q6SJE0 | Mouse | MGI:MGI:6103585|PMID:28846099 |
| Molecular Function | GO:0005515 | protein binding | Ret | IPI | PR:O35118 | Mouse | PMID:9452475 |
| Molecular Function | GO:0005515 | protein binding | Ret | IPI | PR:O35118 | Mouse | PMID:15204970 |
| Molecular Function | GO:0005515 | protein binding | Ret | IPI | PR:Q4ACU6 | Mouse | PMID:15569713 |
| Molecular Function | GO:0005515 | protein binding | Ret | IPI | RGD:1309908 | Rat | PMID:20877310|RGD:9835042 |
| Molecular Function | GO:0005515 | protein binding | ret | IPI | ZFIN:ZDB-GENE-010226-1,ZFIN:ZDB-GENE-010226-2 | Zfish | PMID:28467503 |
| Molecular Function | GO:0042803 | protein homodimerization activity | ret | IPI | ZFIN:ZDB-GENE-980526-307 | Zfish | PMID:29889908 |
| Molecular Function | GO:0004714 | transmembrane receptor protein tyrosine kinase activity | RET | IDA | Human | PMID:28846099 | |
| Molecular Function | GO:0004714 | transmembrane receptor protein tyrosine kinase activity | Ret | IDA | Mouse | MGI:MGI:6103585|PMID:28846099 | |
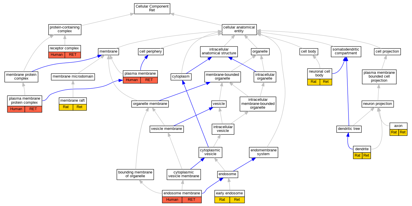
| Cellular Component | GO:0030424 | axon | Ret | IDA | Rat | PMID:20877310|RGD:9835042 | |
| Cellular Component | GO:0030425 | dendrite | Ret | IDA | Rat | PMID:20877310|RGD:9835042 | |
| Cellular Component | GO:0005769 | early endosome | Ret | IDA | Rat | PMID:20877310|RGD:9835042 | |
| Cellular Component | GO:0010008 | endosome membrane | RET | IDA | Human | PMID:19823924 | |
| Cellular Component | GO:0045121 | membrane raft | Ret | IDA | Rat | PMID:16525057|RGD:2324947 | |
| Cellular Component | GO:0043025 | neuronal cell body | Ret | IDA | Rat | PMID:20877310|RGD:9835042 | |
| Cellular Component | GO:0005886 | plasma membrane | RET | IDA | Human | PMID:19823924 | |
| Cellular Component | GO:0005886 | plasma membrane | RET | IDA | Human | PMID:28953886 | |
| Cellular Component | GO:0098797 | plasma membrane protein complex | RET | IDA | Human | PMID:10545102 | |
| Cellular Component | GO:0043235 | receptor complex | RET | IDA | Human | PMID:23382219 | |
| Biological Process | GO:0048675 | axon extension | ret | IMP | ZFIN:ZDB-GENO-200827-1 | Zfish | PMID:31476133 |
| Biological Process | GO:0048675 | axon extension | ret | IMP | ZFIN:ZDB-CRISPR-200312-1,ZFIN:ZDB-CRISPR-200312-2,ZFIN:ZDB-CRISPR-200312-3 | Zfish | PMID:31476133 |
| Biological Process | GO:0014707 | branchiomeric skeletal muscle development | ret | IMP | ZFIN:ZDB-GENO-100507-13 | Zfish | PMID:21490065 |
| Biological Process | GO:0071300 | cellular response to retinoic acid | RET | IMP | Human | PMID:17910947 | |
| Biological Process | GO:0001838 | embryonic epithelial tube formation | Ret | IGI | MGI:MGI:1930016 | Mouse | PMID:15569713 |
| Biological Process | GO:0048484 | enteric nervous system development | Ret | IMP | MGI:MGI:2136894 | Mouse | PMID:9834195 |
| Biological Process | GO:0048484 | enteric nervous system development | ret | IGI | ZFIN:ZDB-CRISPR-230208-6,ZFIN:ZDB-MRPHLNO-081020-2 | Zfish | PMID:34358225 |
| Biological Process | GO:0048484 | enteric nervous system development | ret | IGI | ZFIN:ZDB-CRISPR-230208-7,ZFIN:ZDB-MRPHLNO-081020-2 | Zfish | PMID:34358225 |
| Biological Process | GO:0048484 | enteric nervous system development | ret | IGI | ZFIN:ZDB-MRPHLNO-081020-2,ZFIN:ZDB-MRPHLNO-150506-2 | Zfish | PMID:25575569 |
| Biological Process | GO:0048484 | enteric nervous system development | ret | IMP | ZFIN:ZDB-MRPHLNO-061204-2 | Zfish | PMID:14660438 |
| Biological Process | GO:0048484 | enteric nervous system development | ret | IGI | ZFIN:ZDB-GENO-170323-3,ZFIN:ZDB-MRPHLNO-170310-1 | Zfish | PMID:27902697 |
| Biological Process | GO:0048484 | enteric nervous system development | ret | IGI | ZFIN:ZDB-MRPHLNO-051128-4,ZFIN:ZDB-MRPHLNO-081020-2 | Zfish | PMID:25839327 |
| Biological Process | GO:0048484 | enteric nervous system development | ret | IMP | ZFIN:ZDB-MRPHLNO-081020-3 | Zfish | PMID:18565740 |
| Biological Process | GO:0048484 | enteric nervous system development | ret | IMP | ZFIN:ZDB-MRPHLNO-081020-2 | Zfish | PMID:18565740 |
| Biological Process | GO:0048484 | enteric nervous system development | ret | IGI | ZFIN:ZDB-GENO-170327-3 | Zfish | PMID:27902697 |
| Biological Process | GO:0048484 | enteric nervous system development | ret | IMP | ZFIN:ZDB-GENO-100507-13 | Zfish | PMID:27902697 |
| Biological Process | GO:0048484 | enteric nervous system development | ret | IMP | ZFIN:ZDB-GENO-170323-3 | Zfish | PMID:27902697 |
| Biological Process | GO:0048484 | enteric nervous system development | ret | IGI | ZFIN:ZDB-MRPHLNO-081020-2 | Zfish | PMID:25839327 |
| Biological Process | GO:0035860 | glial cell-derived neurotrophic factor receptor signaling pathway | RET | IDA | Human | PMID:28953886 | |
| Biological Process | GO:0060384 | innervation | Ret | IMP | Rat | PMID:18501516|RGD:2324932 | |
| Biological Process | GO:0000165 | MAPK cascade | Ret | IGI | MGI:MGI:1930016 | Mouse | PMID:15569713 |
| Biological Process | GO:0033619 | membrane protein proteolysis | RET | IDA | Human | PMID:21357690 | |
| Biological Process | GO:0007399 | nervous system development | Ret | IMP | MGI:MGI:2136894 | Mouse | PMID:11069590 |
| Biological Process | GO:0001755 | neural crest cell migration | Ret | IMP | MGI:MGI:2449909 | Mouse | PMID:15242795 |
| Biological Process | GO:1901166 | neural crest cell migration involved in autonomic nervous system development | ret | IMP | ZFIN:ZDB-GENO-170323-3 | Zfish | PMID:27902697 |
| Biological Process | GO:0007158 | neuron cell-cell adhesion | RET | IMP | Human | PMID:21357690 | |
| Biological Process | GO:0007158 | neuron cell-cell adhesion | Ret | IDA | Mouse | MGI:MGI:5306544|PMID:21357690 | |
| Biological Process | GO:0030182 | neuron differentiation | Ret | IMP | MGI:MGI:2386570,MGI:MGI:4413350 | Mouse | PMID:17553423 |
| Biological Process | GO:0042551 | neuron maturation | Ret | IMP | MGI:MGI:2136894 | Mouse | PMID:15233745 |
| Biological Process | GO:0061146 | Peyer's patch morphogenesis | Ret | IMP | Mouse | MGI:MGI:3708043|PMID:17322904 | |
| Biological Process | GO:0033630 | positive regulation of cell adhesion mediated by integrin | RET | IDA | Human | PMID:20702524 | |
| Biological Process | GO:0030335 | positive regulation of cell migration | RET | IDA | Human | PMID:20702524 | |
| Biological Process | GO:0045793 | positive regulation of cell size | Ret | IMP | MGI:MGI:2386570,MGI:MGI:4413350 | Mouse | PMID:17553423 |
| Biological Process | GO:0045893 | positive regulation of DNA-templated transcription | Ret | IMP | Mouse | MGI:MGI:3697544|PMID:17047028 | |
| Biological Process | GO:0010628 | positive regulation of gene expression | Ret | IMP | MGI:MGI:3819163 | Mouse | PMID:22897442 |
| Biological Process | GO:0010628 | positive regulation of gene expression | Ret | IMP | Mouse | PMID:22897442 | |
| Biological Process | GO:0043410 | positive regulation of MAPK cascade | RET | IDA | Human | PMID:28846099 | |
| Biological Process | GO:0043410 | positive regulation of MAPK cascade | RET | IMP | Human | PMID:28953886 | |
| Biological Process | GO:0072300 | positive regulation of metanephric glomerulus development | Ret | IMP | Mouse | MGI:MGI:3697544|PMID:17047028 | |
| Biological Process | GO:0014042 | positive regulation of neuron maturation | Ret | IMP | Rat | PMID:18501516|RGD:2324932 | |
| Biological Process | GO:0010976 | positive regulation of neuron projection development | RET | IMP | Human | PMID:17910947 | |
| Biological Process | GO:0033141 | positive regulation of peptidyl-serine phosphorylation of STAT protein | Ret | IMP | Mouse | PMID:23872421 | |
| Biological Process | GO:0051897 | positive regulation of protein kinase B signaling | RET | IMP | Human | PMID:28846097 | |
| Biological Process | GO:0072114 | pronephros morphogenesis | ret | IMP | ZFIN:ZDB-CRISPR-170607-1 | Zfish | PMID:28121514 |
| Biological Process | GO:0072114 | pronephros morphogenesis | ret | IMP | ZFIN:ZDB-MRPHLNO-081020-3 | Zfish | PMID:28121514 |
| Biological Process | GO:0065003 | protein-containing complex assembly | ret | IPI | ZFIN:ZDB-GENE-010226-1,ZFIN:ZDB-GENE-010226-2,ZFIN:ZDB-GENE-980526-307 | Zfish | PMID:29889908 |
| Biological Process | GO:0050770 | regulation of axonogenesis | Ret | IMP | MGI:MGI:2386570,MGI:MGI:4413350 | Mouse | PMID:17553423 |
| Biological Process | GO:0030155 | regulation of cell adhesion | RET | IDA | Human | PMID:21357690 | |
| Biological Process | GO:0048265 | response to pain | Ret | IMP | Mouse | MGI:MGI:4441221|PMID:20237269 | |
| Biological Process | GO:0009410 | response to xenobiotic stimulus | Ret | IEP | Rat | PMID:15837122|RGD:2324949 | |
| Biological Process | GO:0060041 | retina development in camera-type eye | Ret | IEP | Rat | PMID:16650834|RGD:2324945 | |
| Biological Process | GO:0007169 | transmembrane receptor protein tyrosine kinase signaling pathway | Ret | IGI | MGI:MGI:108417 | Mouse | PMID:9576965 |
| Biological Process | GO:0007169 | transmembrane receptor protein tyrosine kinase signaling pathway | Ret | IGI | MGI:MGI:1195462 | Mouse | PMID:9576965 |
| Biological Process | GO:0035799 | ureter maturation | Ret | IMP | MGI:MGI:2136894 | Mouse | PMID:21521737 |
| Biological Process | GO:0001657 | ureteric bud development | Ret | IMP | MGI:MGI:2136894 | Mouse | PMID:12195422 |
| EXP Inferred from experiment |
| IDA Inferred from direct assay |
| IEP Inferred from expression pattern |
| IGI Inferred from genetic interaction |
| IMP Inferred from mutant phenotype |
| IPI Inferred from physical interaction |
| HTP Inferred from High Throughput Experiment |
| HDA Inferred from High Throughput Direct Assay |
| HMP Inferred from High Throughput Mutant Phenotype |
| HGI Inferred from High Throughput Genetic Interaction |
| HEP Inferred from High Throughput Expression Pattern |
Mouse Genome Database (MGD), Gene Expression Database (GXD), Mouse Models of Human Cancer database (MMHCdb) (formerly Mouse Tumor Biology (MTB)), Gene Ontology (GO) |
||
|
Citing These Resources Funding Information Warranty Disclaimer, Privacy Notice, Licensing, & Copyright Send questions and comments to User Support. |
last database update 12/30/2025 MGI 6.24 |
|
|
|
||