|
Source |
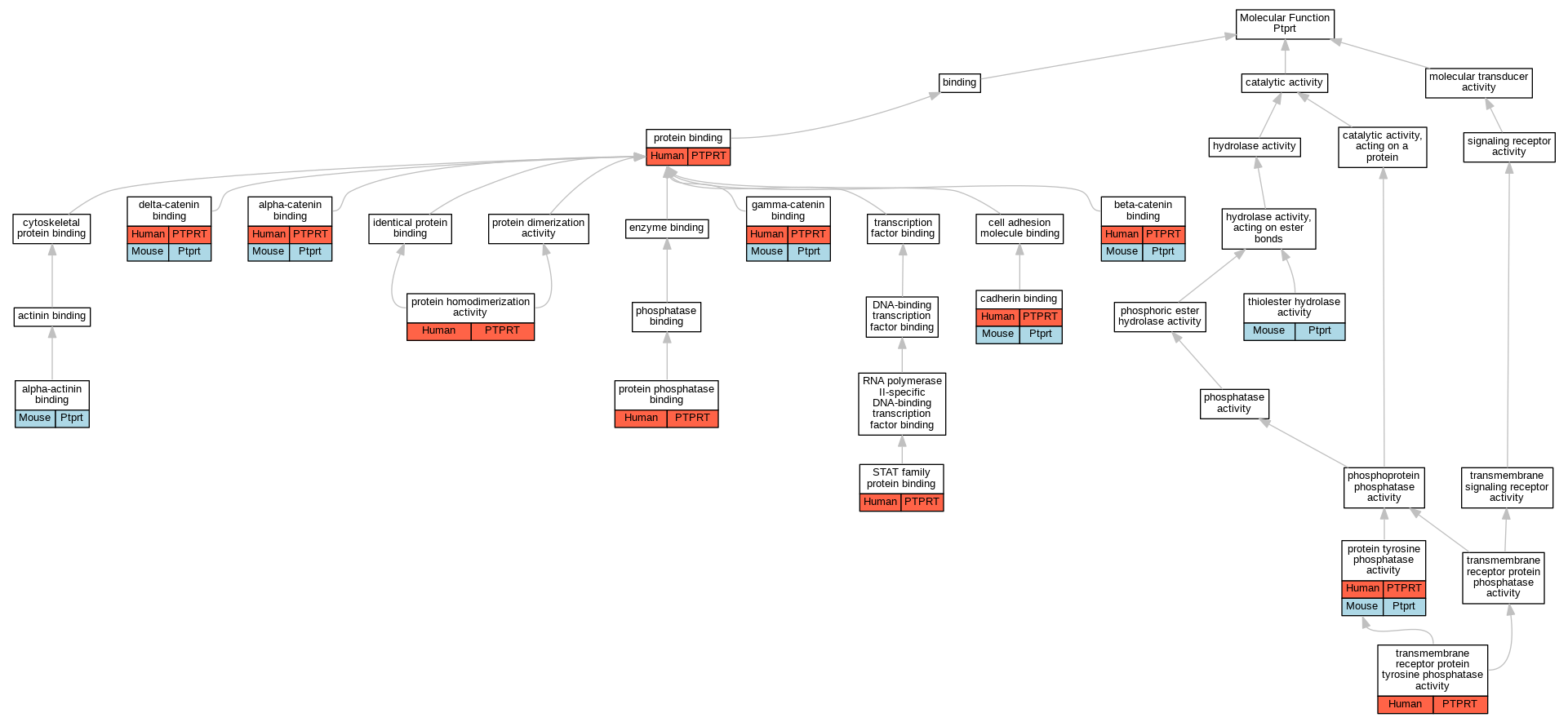
Alliance of Genome Resources |



| Category | ID | Classification term | Gene | Evidence | Inferred from | Organism | Reference |
|---|---|---|---|---|---|---|---|
| Molecular Function | GO:0051393 | alpha-actinin binding | Ptprt | IDA | Mouse | PMID:16973135 | |
| Molecular Function | GO:0045294 | alpha-catenin binding | PTPRT | IDA | Human | PMID:16973135 | |
| Molecular Function | GO:0045294 | alpha-catenin binding | Ptprt | IDA | Mouse | PMID:16973135 | |
| Molecular Function | GO:0008013 | beta-catenin binding | PTPRT | IPI | UniProtKB:Q02248 | Human | PMID:16973135 |
| Molecular Function | GO:0008013 | beta-catenin binding | Ptprt | IDA | Mouse | PMID:16973135 | |
| Molecular Function | GO:0045296 | cadherin binding | PTPRT | IPI | UniProtKB:P09803 | Human | PMID:16973135 |
| Molecular Function | GO:0045296 | cadherin binding | PTPRT | IPI | UniProtKB:P15116 | Human | PMID:16973135 |
| Molecular Function | GO:0045296 | cadherin binding | PTPRT | IPI | UniProtKB:P55284 | Human | PMID:16973135 |
| Molecular Function | GO:0045296 | cadherin binding | Ptprt | IPI | PR:P09803 | Mouse | PMID:16973135 |
| Molecular Function | GO:0045296 | cadherin binding | Ptprt | IPI | PR:P15116 | Mouse | PMID:16973135 |
| Molecular Function | GO:0045296 | cadherin binding | Ptprt | IPI | PR:P55284 | Mouse | PMID:16973135 |
| Molecular Function | GO:0070097 | delta-catenin binding | PTPRT | IPI | UniProtKB:P30999 | Human | PMID:16973135 |
| Molecular Function | GO:0070097 | delta-catenin binding | Ptprt | IPI | PR:P30999 | Mouse | PMID:16973135 |
| Molecular Function | GO:0045295 | gamma-catenin binding | PTPRT | IDA | Human | PMID:16973135 | |
| Molecular Function | GO:0045295 | gamma-catenin binding | Ptprt | IPI | PR:Q02257 | Mouse | PMID:16973135 |
| Molecular Function | GO:0005515 | protein binding | PTPRT | IPI | UniProtKB:Q16849 | Human | PMID:16273344 |
| Molecular Function | GO:0005515 | protein binding | PTPRT | IPI | UniProtKB:Q69ZK9 | Human | PMID:19816407 |
| Molecular Function | GO:0005515 | protein binding | PTPRT | IPI | UniProtKB:Q6P9K9 | Human | PMID:19816407 |
| Molecular Function | GO:0005515 | protein binding | PTPRT | IPI | UniProtKB:Q99K10 | Human | PMID:19816407 |
| Molecular Function | GO:0005515 | protein binding | PTPRT | IPI | UniProtKB:Q9CS84 | Human | PMID:19816407 |
| Molecular Function | GO:0005515 | protein binding | PTPRT | IPI | UniProtKB:P62993 | Human | PMID:21725282 |
| Molecular Function | GO:0005515 | protein binding | PTPRT | IPI | UniProtKB:P17931 | Human | PMID:24846175 |
| Molecular Function | GO:0042803 | protein homodimerization activity | PTPRT | IPI | UniProtKB:O14522 | Human | PMID:24846175 |
| Molecular Function | GO:0019903 | protein phosphatase binding | PTPRT | IPI | UniProtKB:O14522 | Human | PMID:24846175 |
| Molecular Function | GO:0004725 | protein tyrosine phosphatase activity | PTPRT | IMP | Human | PMID:16973135 | |
| Molecular Function | GO:0004725 | protein tyrosine phosphatase activity | PTPRT | IMP | Human | PMID:17360477 | |
| Molecular Function | GO:0004725 | protein tyrosine phosphatase activity | Ptprt | IMP | Mouse | PMID:16973135 | |
| Molecular Function | GO:0097677 | STAT family protein binding | PTPRT | IPI | UniProtKB:P40763 | Human | PMID:17360477 |
| Molecular Function | GO:0016790 | thiolester hydrolase activity | Ptprt | IDA | Mouse | PMID:16973135 | |
| Molecular Function | GO:0005001 | transmembrane receptor protein tyrosine phosphatase activity | PTPRT | IDA | Human | PMID:24846175 | |
| Cellular Component | GO:0009986 | cell surface | PTPRT | IDA | Human | PMID:18644975 | |
| Cellular Component | GO:0098978 | glutamatergic synapse | Ptprt | IDA | Rat | PMID:19816407|RGD:13702429 | |
| Cellular Component | GO:0098978 | glutamatergic synapse | Ptprt | IMP | Rat | PMID:19816407|RGD:13702429 | |
| Cellular Component | GO:0005886 | plasma membrane | PTPRT | IDA | Human | PMID:18644975 | |
| Cellular Component | GO:0005886 | plasma membrane | PTPRT | IDA | Human | PMID:24846175 | |
| Cellular Component | GO:0098839 | postsynaptic density membrane | Ptprt | IDA | Rat | PMID:19816407|RGD:13702429 | |
| Biological Process | GO:0071354 | cellular response to interleukin-6 | PTPRT | IDA | Human | PMID:17360477 | |
| Biological Process | GO:0007156 | homophilic cell adhesion via plasma membrane adhesion molecules | PTPRT | IDA | Human | PMID:18644975 | |
| Biological Process | GO:0030336 | negative regulation of cell migration | PTPRT | IMP | Human | PMID:24846175 | |
| Biological Process | GO:1904893 | negative regulation of receptor signaling pathway via STAT | PTPRT | IDA | Human | PMID:17360477 | |
| Biological Process | GO:1904893 | negative regulation of receptor signaling pathway via STAT | PTPRT | IMP | Human | PMID:24846175 | |
| Biological Process | GO:0035335 | peptidyl-tyrosine dephosphorylation | PTPRT | IDA | Human | PMID:17360477 | |
| Biological Process | GO:1990264 | peptidyl-tyrosine dephosphorylation involved in inactivation of protein kinase activity | PTPRT | IDA | Human | PMID:24846175 | |
| Biological Process | GO:0006470 | protein dephosphorylation | PTPRT | IDA | Human | PMID:16973135 | |
| Biological Process | GO:0006470 | protein dephosphorylation | Ptprt | IDA | Mouse | PMID:16973135 | |
| Biological Process | GO:0050807 | regulation of synapse organization | Ptprt | IDA | Rat | PMID:19816407|RGD:13702429 | |
| Biological Process | GO:0050807 | regulation of synapse organization | Ptprt | IMP | Rat | PMID:19816407|RGD:13702429 | |
| Biological Process | GO:0007169 | transmembrane receptor protein tyrosine kinase signaling pathway | PTPRT | IMP | Human | PMID:16973135 |
| EXP Inferred from experiment |
| IDA Inferred from direct assay |
| IEP Inferred from expression pattern |
| IGI Inferred from genetic interaction |
| IMP Inferred from mutant phenotype |
| IPI Inferred from physical interaction |
| HTP Inferred from High Throughput Experiment |
| HDA Inferred from High Throughput Direct Assay |
| HMP Inferred from High Throughput Mutant Phenotype |
| HGI Inferred from High Throughput Genetic Interaction |
| HEP Inferred from High Throughput Expression Pattern |
Mouse Genome Database (MGD), Gene Expression Database (GXD), Mouse Models of Human Cancer database (MMHCdb) (formerly Mouse Tumor Biology (MTB)), Gene Ontology (GO) |
||
|
Citing These Resources Funding Information Warranty Disclaimer, Privacy Notice, Licensing, & Copyright Send questions and comments to User Support. |
last database update 12/30/2025 MGI 6.24 |
|
|
|
||