|
Source |
Alliance of Genome Resources |



| Category | ID | Classification term | Gene | Evidence | Inferred from | Organism | Reference |
|---|---|---|---|---|---|---|---|
| Molecular Function | GO:0042802 | identical protein binding | Plvap | IPI | RGD:619971 | Rat | PMID:10366592|RGD:633737 |
| Molecular Function | GO:0005515 | protein binding | PLVAP | IPI | UniProtKB:P08670 | Human | PMID:19420356 |
| Molecular Function | GO:0005515 | protein binding | PLVAP | IPI | UniProtKB:A0A1U9X8X8 | Human | PMID:32296183 |
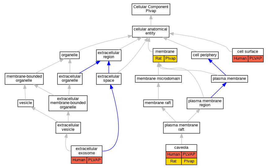
| Cellular Component | GO:0005901 | caveola | PLVAP | IDA | Human | PMID:19420356 | |
| Cellular Component | GO:0005901 | caveola | PLVAP | IDA | Human | PMID:15155804 | |
| Cellular Component | GO:0005901 | caveola | Plvap | IDA | Rat | PMID:10366592|RGD:633737 | |
| Cellular Component | GO:0009986 | cell surface | PLVAP | IDA | Human | PMID:15155804 | |
| Cellular Component | GO:0009986 | cell surface | PLVAP | IDA | Human | PMID:19420356 | |
| Cellular Component | GO:0070062 | extracellular exosome | PLVAP | HDA | Human | PMID:18570454 | |
| Cellular Component | GO:0016020 | membrane | Plvap | IDA | Rat | PMID:10366592|RGD:633737 | |
| Biological Process | GO:0032502 | developmental process | Plvap | IMP | Mouse | MGI:MGI:5529104|PMID:22782339 | |
| Biological Process | GO:0000165 | MAPK cascade | PLVAP | IDA | Human | PMID:15155804 | |
| Biological Process | GO:0007219 | Notch signaling pathway | plvapb | IGI | ZFIN:ZDB-GENO-980202-1107 | Zfish | PMID:16999953 |
| Biological Process | GO:0002693 | positive regulation of cellular extravasation | PLVAP | IMP | Human | PMID:19420356 | |
| Biological Process | GO:0002693 | positive regulation of cellular extravasation | Plvap | IMP | Mouse | MGI:MGI:3851669|PMID:19420356 | |
| Biological Process | GO:0043114 | regulation of vascular permeability | plvapb | IMP | ZFIN:ZDB-GENO-200619-1 | Zfish | PMID:31740533 |
| Biological Process | GO:0033209 | tumor necrosis factor-mediated signaling pathway | PLVAP | IDA | Human | PMID:19420356 |
| EXP Inferred from experiment |
| IDA Inferred from direct assay |
| IEP Inferred from expression pattern |
| IGI Inferred from genetic interaction |
| IMP Inferred from mutant phenotype |
| IPI Inferred from physical interaction |
| HTP Inferred from High Throughput Experiment |
| HDA Inferred from High Throughput Direct Assay |
| HMP Inferred from High Throughput Mutant Phenotype |
| HGI Inferred from High Throughput Genetic Interaction |
| HEP Inferred from High Throughput Expression Pattern |
Mouse Genome Database (MGD), Gene Expression Database (GXD), Mouse Models of Human Cancer database (MMHCdb) (formerly Mouse Tumor Biology (MTB)), Gene Ontology (GO) |
||
|
Citing These Resources Funding Information Warranty Disclaimer, Privacy Notice, Licensing, & Copyright Send questions and comments to User Support. |
last database update 09/30/2025 MGI 6.24 |
|
|
|
||