|
Source |
Alliance of Genome Resources |



| Category | ID | Classification term | Gene | Evidence | Inferred from | Organism | Reference |
|---|---|---|---|---|---|---|---|
| Molecular Function | GO:0004175 | endopeptidase activity | PCSK5 | EXP | Human | PMID:16109723 | |
| Molecular Function | GO:0004175 | endopeptidase activity | PCSK5 | EXP | Human | PMID:20581395 | |
| Molecular Function | GO:0004175 | endopeptidase activity | Pcsk5 | IDA | Mouse | MGI:MGI:3807770|PMID:9242664 | |
| Molecular Function | GO:0004175 | endopeptidase activity | Pcsk5 | IDA | Mouse | MGI:MGI:3795695|PMID:18519639 | |
| Molecular Function | GO:0008233 | peptidase activity | PCSK5 | IDA | Human | PMID:15606899 | |
| Molecular Function | GO:0042277 | peptide binding | Pcsk5 | IDA | Mouse | MGI:MGI:3799615|PMID:8940009 | |
| Molecular Function | GO:0005515 | protein binding | PCSK5 | IPI | UniProtKB:O75716 | Human | PMID:25416956 |
| Molecular Function | GO:0005515 | protein binding | PCSK5 | IPI | UniProtKB:O76003 | Human | PMID:25416956 |
| Molecular Function | GO:0005515 | protein binding | PCSK5 | IPI | UniProtKB:P26371 | Human | PMID:25416956 |
| Molecular Function | GO:0005515 | protein binding | PCSK5 | IPI | UniProtKB:P50222 | Human | PMID:25416956 |
| Molecular Function | GO:0005515 | protein binding | PCSK5 | IPI | UniProtKB:P60409 | Human | PMID:25416956 |
| Molecular Function | GO:0005515 | protein binding | PCSK5 | IPI | UniProtKB:P60410 | Human | PMID:25416956 |
| Molecular Function | GO:0005515 | protein binding | PCSK5 | IPI | UniProtKB:Q5T5A8 | Human | PMID:25416956 |
| Molecular Function | GO:0005515 | protein binding | PCSK5 | IPI | UniProtKB:Q7Z3S9 | Human | PMID:25416956 |
| Molecular Function | GO:0005515 | protein binding | PCSK5 | IPI | UniProtKB:Q7Z417 | Human | PMID:25416956 |
| Molecular Function | GO:0005515 | protein binding | PCSK5 | IPI | UniProtKB:Q9BQ66 | Human | PMID:25416956 |
| Molecular Function | GO:0004252 | serine-type endopeptidase activity | PCSK5 | IDA | Human | PMID:8901832 | |
| Molecular Function | GO:0004252 | serine-type endopeptidase activity | Pcsk5 | IDA | Mouse | MGI:MGI:74959|PMID:8468318 | |
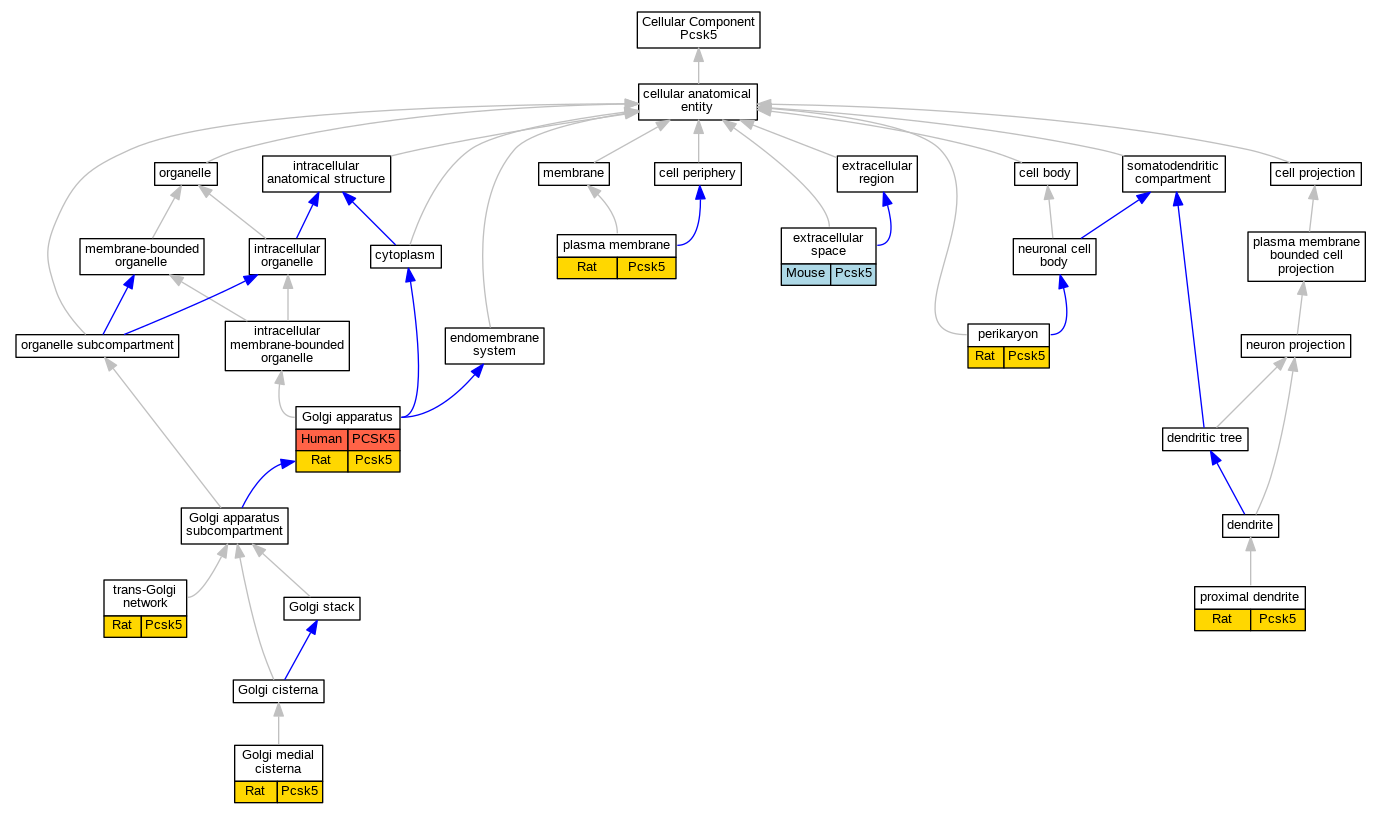
| Cellular Component | GO:0005615 | extracellular space | Pcsk5 | HDA | Mouse | MGI:MGI:5640941|PMID:24006456 | |
| Cellular Component | GO:0005615 | extracellular space | Pcsk5 | IDA | Mouse | MGI:MGI:3799615|PMID:8940009 | |
| Cellular Component | GO:0005794 | Golgi apparatus | PCSK5 | IDA | Human | GO_REF:0000052 | |
| Cellular Component | GO:0005794 | Golgi apparatus | Pcsk5 | IDA | Rat | PMID:10408612|RGD:11556235 | |
| Cellular Component | GO:0005797 | Golgi medial cisterna | Pcsk5 | IDA | Rat | PMID:10906713|RGD:11556238 | |
| Cellular Component | GO:0043204 | perikaryon | Pcsk5 | IDA | Rat | PMID:10408612|RGD:11556235 | |
| Cellular Component | GO:0005886 | plasma membrane | Pcsk5 | IDA | Rat | PMID:10906713|RGD:11556238 | |
| Cellular Component | GO:1990635 | proximal dendrite | Pcsk5 | IDA | Rat | PMID:10408612|RGD:11556235 | |
| Cellular Component | GO:0005802 | trans-Golgi network | Pcsk5 | IDA | Rat | PMID:11882580|RGD:11556216 | |
| Biological Process | GO:0048899 | anterior lateral line development | pcsk5a | IMP | ZFIN:ZDB-MRPHLNO-101115-3 | Zfish | PMID:20882679 |
| Biological Process | GO:0009952 | anterior/posterior pattern specification | PCSK5 | IMP | Human | PMID:18519639 | |
| Biological Process | GO:0009952 | anterior/posterior pattern specification | Pcsk5 | IMP | Mouse | MGI:MGI:3795695|PMID:18519639 | |
| Biological Process | GO:0003279 | cardiac septum development | Pcsk5 | IMP | Mouse | PMID:25807483 | |
| Biological Process | GO:0036120 | cellular response to platelet-derived growth factor stimulus | Pcsk5 | IEP | Rat | PMID:11882580|RGD:11556216 | |
| Biological Process | GO:0060976 | coronary vasculature development | Pcsk5 | IMP | Mouse | PMID:25807483 | |
| Biological Process | GO:0140447 | cytokine precursor processing | Pcsk5 | IDA | Mouse | MGI:MGI:3795695|PMID:18519639 | |
| Biological Process | GO:0007368 | determination of left/right symmetry | Pcsk5 | IMP | Mouse | PMID:25807483 | |
| Biological Process | GO:0007566 | embryo implantation | Pcsk5 | IMP | Mouse | MGI:MGI:3799557|PMID:15601911 | |
| Biological Process | GO:0048566 | embryonic digestive tract development | PCSK5 | IMP | Human | PMID:18519639 | |
| Biological Process | GO:0048566 | embryonic digestive tract development | Pcsk5 | IMP | Mouse | MGI:MGI:3795695|PMID:18519639 | |
| Biological Process | GO:0048706 | embryonic skeletal system development | PCSK5 | IMP | Human | PMID:18519639 | |
| Biological Process | GO:0048706 | embryonic skeletal system development | Pcsk5 | IMP | Mouse | MGI:MGI:3795695|PMID:18519639 | |
| Biological Process | GO:0007507 | heart development | Pcsk5 | IMP | Mouse | MGI:MGI:3795695|PMID:18519639 | |
| Biological Process | GO:0001822 | kidney development | PCSK5 | IMP | Human | PMID:18519639 | |
| Biological Process | GO:0001822 | kidney development | Pcsk5 | IMP | Mouse | MGI:MGI:3795695|PMID:18519639 | |
| Biological Process | GO:0035108 | limb morphogenesis | Pcsk5 | IMP | Mouse | MGI:MGI:3795695|PMID:18519639 | |
| Biological Process | GO:0048884 | neuromast development | pcsk5a | IMP | ZFIN:ZDB-MRPHLNO-101115-3 | Zfish | PMID:20882679 |
| Biological Process | GO:0048884 | neuromast development | pcsk5a | IMP | ZFIN:ZDB-MRPHLNO-101115-4 | Zfish | PMID:20882679 |
| Biological Process | GO:0043043 | peptide biosynthetic process | PCSK5 | IDA | Human | PMID:8901832 | |
| Biological Process | GO:0043043 | peptide biosynthetic process | Pcsk5 | IDA | Mouse | MGI:MGI:3795695|PMID:18519639 | |
| Biological Process | GO:0043043 | peptide biosynthetic process | Pcsk5 | IDA | Mouse | MGI:MGI:74959|PMID:8468318 | |
| Biological Process | GO:0016486 | peptide hormone processing | PCSK5 | IDA | Human | PMID:8901832 | |
| Biological Process | GO:0016486 | peptide hormone processing | Pcsk5 | IDA | Mouse | MGI:MGI:3807770|PMID:9242664 | |
| Biological Process | GO:0016486 | peptide hormone processing | Pcsk5 | IDA | Mouse | MGI:MGI:74959|PMID:8468318 | |
| Biological Process | GO:0016486 | peptide hormone processing | Pcsk5 | IDA | Mouse | MGI:MGI:3795695|PMID:18519639 | |
| Biological Process | GO:0033625 | positive regulation of integrin activation | Pcsk5 | IMP | Rat | PMID:14970114|RGD:11556214 | |
| Biological Process | GO:2001046 | positive regulation of integrin-mediated signaling pathway | Pcsk5 | IMP | Rat | PMID:14970114|RGD:11556214 | |
| Biological Process | GO:1905609 | positive regulation of smooth muscle cell-matrix adhesion | Pcsk5 | IMP | Rat | PMID:14970114|RGD:11556214 | |
| Biological Process | GO:1904754 | positive regulation of vascular associated smooth muscle cell migration | Pcsk5 | IMP | Rat | PMID:14970114|RGD:11556214 | |
| Biological Process | GO:0016485 | protein processing | PCSK5 | IDA | Human | PMID:15606899 | |
| Biological Process | GO:0016485 | protein processing | PCSK5 | IDA | Human | PMID:8901832 | |
| Biological Process | GO:0016485 | protein processing | Pcsk5 | IDA | Mouse | MGI:MGI:74959|PMID:8468318 | |
| Biological Process | GO:0016485 | protein processing | Pcsk5 | IDA | Mouse | MGI:MGI:3795695|PMID:18519639 | |
| Biological Process | GO:0016485 | protein processing | Pcsk5 | IDA | Mouse | MGI:MGI:3807770|PMID:9242664 | |
| Biological Process | GO:0016485 | protein processing | Pcsk5 | IDA | Mouse | PMID:21147780 | |
| Biological Process | GO:0002001 | renin secretion into blood stream | PCSK5 | IEP | Human | PMID:8901832 | |
| Biological Process | GO:0030323 | respiratory tube development | Pcsk5 | IMP | Mouse | MGI:MGI:3795695|PMID:18519639 | |
| Biological Process | GO:0034698 | response to gonadotropin | Pcsk5 | IEP | Rat | PMID:18502031|RGD:11556212 | |
| Biological Process | GO:0034699 | response to luteinizing hormone | Pcsk5 | IEP | Rat | PMID:18502031|RGD:11556212 | |
| Biological Process | GO:0006465 | signal peptide processing | PCSK5 | IDA | Human | PMID:16912035 | |
| Biological Process | GO:1990874 | vascular associated smooth muscle cell proliferation | Pcsk5 | IEP | Rat | PMID:11181735|RGD:11556237 | |
| Biological Process | GO:0019058 | viral life cycle | PCSK5 | IEP | Human | PMID:8940009 | |
| Biological Process | GO:0019058 | viral life cycle | Pcsk5 | IDA | Mouse | MGI:MGI:3799615|PMID:8940009 |
| EXP Inferred from experiment |
| IDA Inferred from direct assay |
| IEP Inferred from expression pattern |
| IGI Inferred from genetic interaction |
| IMP Inferred from mutant phenotype |
| IPI Inferred from physical interaction |
| HTP Inferred from High Throughput Experiment |
| HDA Inferred from High Throughput Direct Assay |
| HMP Inferred from High Throughput Mutant Phenotype |
| HGI Inferred from High Throughput Genetic Interaction |
| HEP Inferred from High Throughput Expression Pattern |
Mouse Genome Database (MGD), Gene Expression Database (GXD), Mouse Models of Human Cancer database (MMHCdb) (formerly Mouse Tumor Biology (MTB)), Gene Ontology (GO) |
||
|
Citing These Resources Funding Information Warranty Disclaimer, Privacy Notice, Licensing, & Copyright Send questions and comments to User Support. |
last database update 12/30/2025 MGI 6.24 |
|
|
|
||