|
Source |
Alliance of Genome Resources |



| Category | ID | Classification term | Gene | Evidence | Inferred from | Organism | Reference |
|---|---|---|---|---|---|---|---|
| Molecular Function | GO:0003700 | DNA-binding transcription factor activity | NR2F6 | IDA | Human | PMID:10644740 | |
| Molecular Function | GO:0003700 | DNA-binding transcription factor activity | Nr2f6 | IDA | Rat | PMID:9343308|RGD:8553874 | |
| Molecular Function | GO:0001227 | DNA-binding transcription repressor activity, RNA polymerase II-specific | Nr2f6 | IDA | Mouse | MGI:MGI:5572889|PMID:12690040 | |
| Molecular Function | GO:0005515 | protein binding | NR2F6 | IPI | UniProtKB:P55209 | Human | PMID:20195357 |
| Molecular Function | GO:0005515 | protein binding | NR2F6 | IPI | UniProtKB:P83916 | Human | PMID:20195357 |
| Molecular Function | GO:0005515 | protein binding | Nr2f6 | IPI | UniProtKB:O35626 | Mouse | MGI:MGI:5294525|PMID:21247419 |
| Molecular Function | GO:0000978 | RNA polymerase II cis-regulatory region sequence-specific DNA binding | Nr2f6 | IDA | Mouse | MGI:MGI:5572889|PMID:12690040 | |
| Molecular Function | GO:0043565 | sequence-specific DNA binding | NR2F6 | IDA | Human | PMID:10644740 | |
| Molecular Function | GO:0043565 | sequence-specific DNA binding | Nr2f6 | IDA | Rat | PMID:9343308|RGD:8553874 | |
| Molecular Function | GO:1990837 | sequence-specific double-stranded DNA binding | NR2F6 | IDA | Human | PMID:28473536 | |
| Cellular Component | GO:0005634 | nucleus | NR2F6 | IDA | Human | PMID:10644740 | |
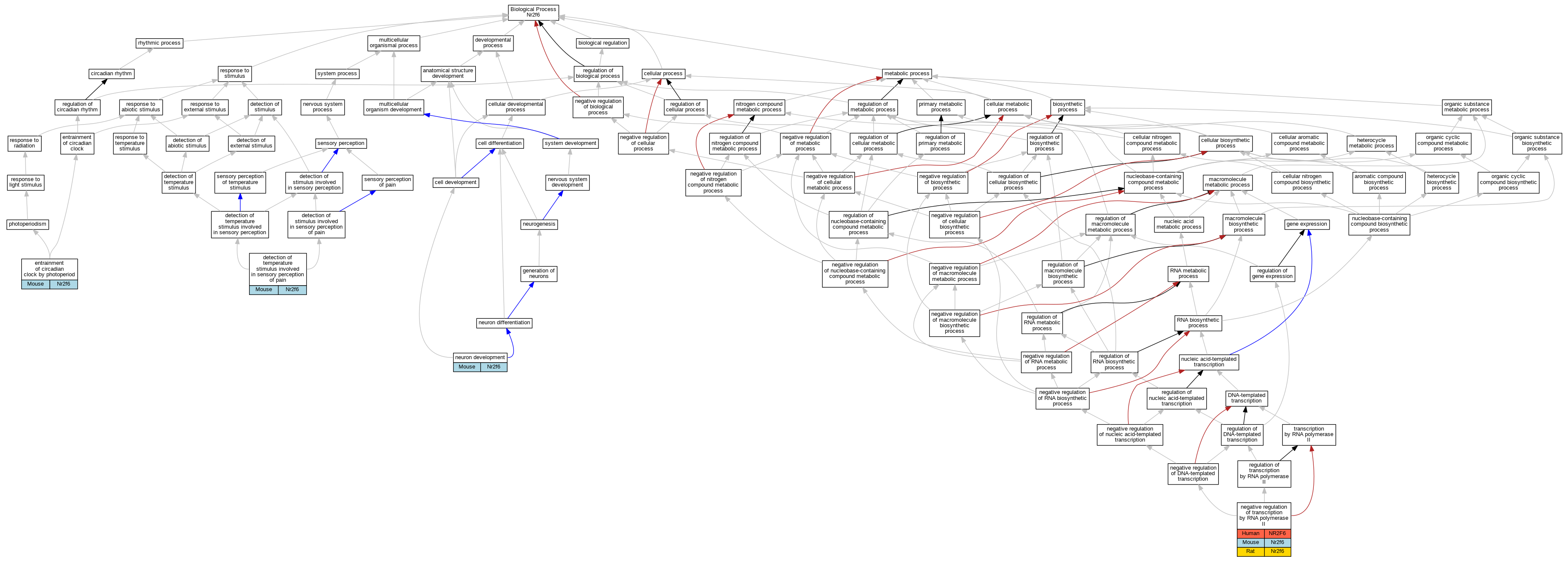
| Biological Process | GO:0050965 | detection of temperature stimulus involved in sensory perception of pain | Nr2f6 | IMP | MGI:MGI:3574037 | Mouse | PMID:15741322 |
| Biological Process | GO:0043153 | entrainment of circadian clock by photoperiod | Nr2f6 | IMP | MGI:MGI:3574037 | Mouse | PMID:15741322 |
| Biological Process | GO:0000122 | negative regulation of transcription by RNA polymerase II | NR2F6 | IDA | Human | PMID:10644740 | |
| Biological Process | GO:0000122 | negative regulation of transcription by RNA polymerase II | Nr2f6 | IDA | Mouse | MGI:MGI:5572889|PMID:12690040 | |
| Biological Process | GO:0000122 | negative regulation of transcription by RNA polymerase II | Nr2f6 | IDA | Rat | PMID:9343308|RGD:8553874 | |
| Biological Process | GO:0048666 | neuron development | Nr2f6 | IMP | MGI:MGI:3574037 | Mouse | PMID:15741322 |
| EXP Inferred from experiment |
| IDA Inferred from direct assay |
| IEP Inferred from expression pattern |
| IGI Inferred from genetic interaction |
| IMP Inferred from mutant phenotype |
| IPI Inferred from physical interaction |
| HTP Inferred from High Throughput Experiment |
| HDA Inferred from High Throughput Direct Assay |
| HMP Inferred from High Throughput Mutant Phenotype |
| HGI Inferred from High Throughput Genetic Interaction |
| HEP Inferred from High Throughput Expression Pattern |
Mouse Genome Database (MGD), Gene Expression Database (GXD), Mouse Models of Human Cancer database (MMHCdb) (formerly Mouse Tumor Biology (MTB)), Gene Ontology (GO) |
||
|
Citing These Resources Funding Information Warranty Disclaimer, Privacy Notice, Licensing, & Copyright Send questions and comments to User Support. |
last database update 12/30/2025 MGI 6.24 |
|
|
|
||