|
Source |
Alliance of Genome Resources |



| Category | ID | Classification term | Gene | Evidence | Inferred from | Organism | Reference |
|---|---|---|---|---|---|---|---|
| Molecular Function | GO:0005515 | protein binding | Neurl1a | IPI | UniProtKB:Q61483 | Mouse | MGI:MGI:3696936|PMID:17003037 |
| Molecular Function | GO:0005515 | protein binding | Neurl1a | IPI | UniProtKB:Q61483|UniProtKB:Q9JI71 | Mouse | MGI:MGI:5700298|PMID:19723503 |
| Molecular Function | GO:0005515 | protein binding | Neurl1a | IPI | UniProtKB:Q7TN99 | Mouse | MGI:MGI:5300629|PMID:22153079 |
| Molecular Function | GO:0005515 | protein binding | Neurl1a | IPI | PR:P62878 | Mouse | PMID:14960280 |
| Molecular Function | GO:0045183 | translation factor activity, non-nucleic acid binding | Neurl1a | IDA | Mouse | MGI:MGI:5300629|PMID:22153079 | |
| Molecular Function | GO:0061630 | ubiquitin protein ligase activity | Neurl1a | IDA | Mouse | PMID:22153079 | |
| Molecular Function | GO:0004842 | ubiquitin-protein transferase activity | Neurl1a | IDA | Mouse | MGI:MGI:5300629|PMID:22153079 | |
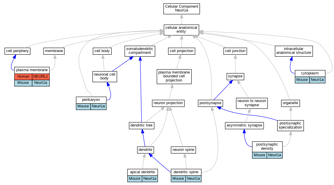
| Cellular Component | GO:0097440 | apical dendrite | Neurl1a | IDA | Mouse | MGI:MGI:5300629|PMID:22153079 | |
| Cellular Component | GO:0005737 | cytoplasm | Neurl1a | IDA | Mouse | PMID:11997106 | |
| Cellular Component | GO:0005737 | cytoplasm | Neurl1a | IDA | Mouse | PMID:11481456 | |
| Cellular Component | GO:0043197 | dendritic spine | Neurl1a | IDA | Mouse | MGI:MGI:5300629|PMID:22153079 | |
| Cellular Component | GO:0043204 | perikaryon | Neurl1a | IDA | Mouse | MGI:MGI:5300629|PMID:22153079 | |
| Cellular Component | GO:0005886 | plasma membrane | NEURL1 | IDA | Human | PMID:20847082 | |
| Cellular Component | GO:0005886 | plasma membrane | Neurl1a | IDA | Mouse | PMID:11997106 | |
| Cellular Component | GO:0014069 | postsynaptic density | Neurl1a | IDA | Mouse | MGI:MGI:5300629|PMID:22153079 | |
| Biological Process | GO:0007420 | brain development | Neurl1 | IEP | Rat | PMID:12213446|RGD:2302390 | |
| Biological Process | GO:0071230 | cellular response to amino acid stimulus | Neurl1a | IDA | Mouse | MGI:MGI:5300629|PMID:22153079 | |
| Biological Process | GO:0030317 | flagellated sperm motility | Neurl1a | IMP | MGI:MGI:2153143 | Mouse | PMID:11585928 |
| Biological Process | GO:0007595 | lactation | Neurl1a | IMP | MGI:MGI:2153143 | Mouse | PMID:11585928 |
| Biological Process | GO:0008285 | negative regulation of cell population proliferation | NEURL1 | IDA | Human | PMID:20847082 | |
| Biological Process | GO:0045746 | negative regulation of Notch signaling pathway | NEURL1 | IDA | Human | PMID:20847082 | |
| Biological Process | GO:0043065 | positive regulation of apoptotic process | NEURL1 | IDA | Human | PMID:20847082 | |
| Biological Process | GO:0060999 | positive regulation of dendritic spine development | Neurl1a | IDA | Mouse | MGI:MGI:5300629|PMID:22153079 | |
| Biological Process | GO:0045741 | positive regulation of epidermal growth factor-activated receptor activity | Neurl1a | IMP | MGI:MGI:2152037 | Mouse | PMID:11481456 |
| Biological Process | GO:0051491 | positive regulation of filopodium assembly | Neurl1a | IDA | Mouse | MGI:MGI:5300629|PMID:22153079 | |
| Biological Process | GO:0048170 | positive regulation of long-term neuronal synaptic plasticity | Neurl1a | IDA | Mouse | MGI:MGI:5300629|PMID:22153079 | |
| Biological Process | GO:0090129 | positive regulation of synapse maturation | Neurl1a | IDA | Mouse | MGI:MGI:5300629|PMID:22153079 | |
| Biological Process | GO:0006513 | protein monoubiquitination | Neurl1a | IDA | Mouse | MGI:MGI:5300629|PMID:22153079 | |
| Biological Process | GO:0007519 | skeletal muscle tissue development | Neurl1 | IEP | Rat | PMID:12213446|RGD:2302390 | |
| Biological Process | GO:0007288 | sperm axoneme assembly | Neurl1a | IMP | MGI:MGI:2153143 | Mouse | PMID:11585928 |
| EXP Inferred from experiment |
| IDA Inferred from direct assay |
| IEP Inferred from expression pattern |
| IGI Inferred from genetic interaction |
| IMP Inferred from mutant phenotype |
| IPI Inferred from physical interaction |
| HTP Inferred from High Throughput Experiment |
| HDA Inferred from High Throughput Direct Assay |
| HMP Inferred from High Throughput Mutant Phenotype |
| HGI Inferred from High Throughput Genetic Interaction |
| HEP Inferred from High Throughput Expression Pattern |
Mouse Genome Database (MGD), Gene Expression Database (GXD), Mouse Models of Human Cancer database (MMHCdb) (formerly Mouse Tumor Biology (MTB)), Gene Ontology (GO) |
||
|
Citing These Resources Funding Information Warranty Disclaimer, Privacy Notice, Licensing, & Copyright Send questions and comments to User Support. |
last database update 12/30/2025 MGI 6.24 |
|
|
|
||