|
Source |
Alliance of Genome Resources |



| Category | ID | Classification term | Gene | Evidence | Inferred from | Organism | Reference |
|---|---|---|---|---|---|---|---|
| Molecular Function | GO:0003677 | DNA binding | Helt | IDA | Mouse | PMID:14764602 | |
| Molecular Function | GO:0003700 | DNA-binding transcription factor activity | Helt | IDA | Mouse | PMID:14764602 | |
| Molecular Function | GO:0001227 | DNA-binding transcription repressor activity, RNA polymerase II-specific | Helt | IDA | Mouse | MGI:MGI:3040538|PMID:14764602 | |
| Molecular Function | GO:0042802 | identical protein binding | Helt | IPI | PR:Q7TS99 | Mouse | PMID:14764602 |
| Molecular Function | GO:0005515 | protein binding | Helt | IPI | PR:Q9QUS4 | Mouse | PMID:14764602 |
| Molecular Function | GO:0000978 | RNA polymerase II cis-regulatory region sequence-specific DNA binding | Helt | IDA | Mouse | MGI:MGI:3040538|PMID:14764602 | |
| Cellular Component | GO:0005634 | nucleus | Helt | IDA | Mouse | PMID:16644143 | |
| Cellular Component | GO:0005667 | transcription regulator complex | Helt | IDA | Mouse | PMID:14764602 | |
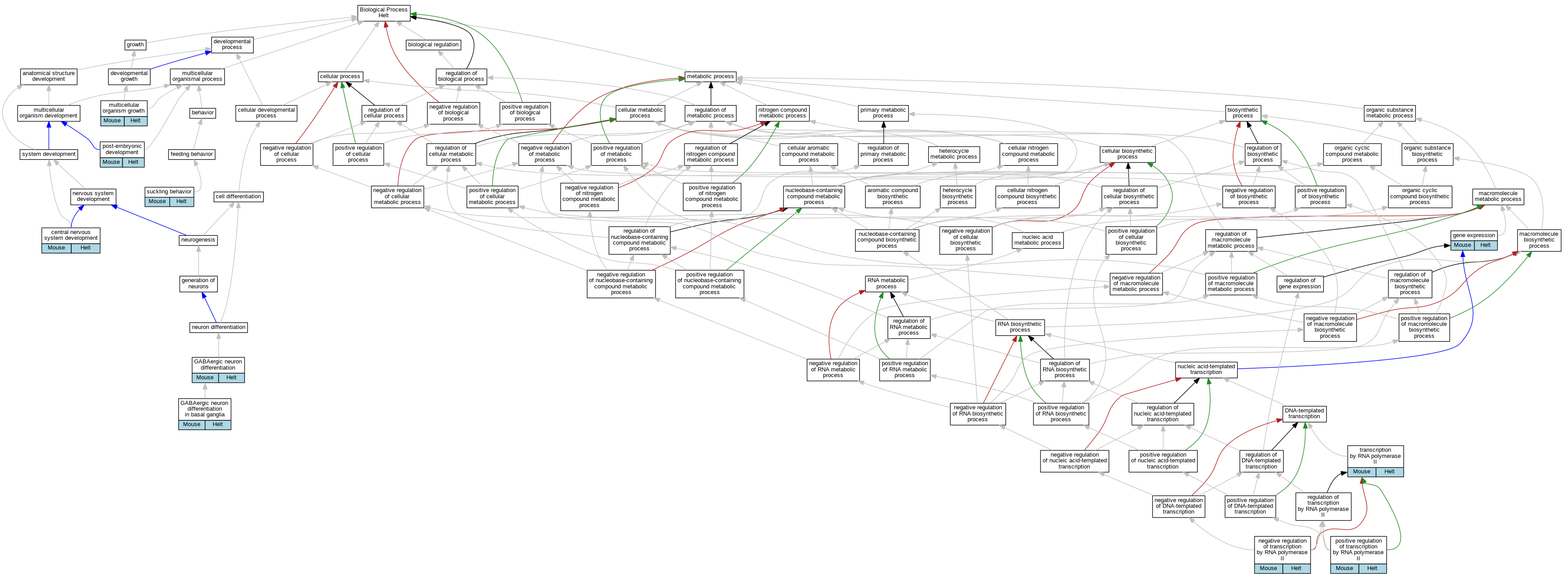
| Biological Process | GO:0007417 | central nervous system development | Helt | IMP | MGI:MGI:3703237 | Mouse | PMID:16968817 |
| Biological Process | GO:0097154 | GABAergic neuron differentiation | Helt | IGI | MGI:MGI:96919 | Mouse | PMID:15071116 |
| Biological Process | GO:0021858 | GABAergic neuron differentiation in basal ganglia | Helt | IMP | MGI:MGI:3703237 | Mouse | PMID:16968817 |
| Biological Process | GO:0010467 | gene expression | Helt | IMP | MGI:MGI:3703237 | Mouse | PMID:16968817 |
| Biological Process | GO:0035264 | multicellular organism growth | Helt | IMP | MGI:MGI:3703237 | Mouse | PMID:16968817 |
| Biological Process | GO:0000122 | negative regulation of transcription by RNA polymerase II | Helt | IDA | Mouse | PMID:14764602 | |
| Biological Process | GO:0045944 | positive regulation of transcription by RNA polymerase II | Helt | IMP | Mouse | PMID:22920256 | |
| Biological Process | GO:0009791 | post-embryonic development | Helt | IMP | MGI:MGI:3703237 | Mouse | PMID:16968817 |
| Biological Process | GO:0001967 | suckling behavior | Helt | IMP | MGI:MGI:3703237 | Mouse | PMID:16968817 |
| Biological Process | GO:0006366 | transcription by RNA polymerase II | Helt | IMP | Mouse | PMID:22920256 |
| EXP Inferred from experiment |
| IDA Inferred from direct assay |
| IEP Inferred from expression pattern |
| IGI Inferred from genetic interaction |
| IMP Inferred from mutant phenotype |
| IPI Inferred from physical interaction |
| HTP Inferred from High Throughput Experiment |
| HDA Inferred from High Throughput Direct Assay |
| HMP Inferred from High Throughput Mutant Phenotype |
| HGI Inferred from High Throughput Genetic Interaction |
| HEP Inferred from High Throughput Expression Pattern |
Mouse Genome Database (MGD), Gene Expression Database (GXD), Mouse Models of Human Cancer database (MMHCdb) (formerly Mouse Tumor Biology (MTB)), Gene Ontology (GO) |
||
|
Citing These Resources Funding Information Warranty Disclaimer, Privacy Notice, Licensing, & Copyright Send questions and comments to User Support. |
last database update 09/30/2025 MGI 6.24 |
|
|
|
||