|
Source |
Alliance of Genome Resources |



| Category | ID | Classification term | Gene | Evidence | Inferred from | Organism | Reference |
|---|---|---|---|---|---|---|---|
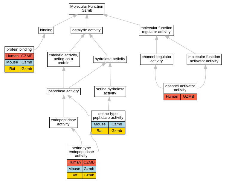
| Molecular Function | GO:0099103 | channel activator activity | GZMB | IDA | Human | PMID:31953257 | |
| Molecular Function | GO:0099103 | channel activator activity | GZMB | IDA | Human | PMID:32188940 | |
| Molecular Function | GO:0005515 | protein binding | GZMB | IPI | UniProtKB:P10124 | Human | PMID:11911826 |
| Molecular Function | GO:0005515 | protein binding | GZMB | IPI | UniProtKB:P14222 | Human | PMID:11911826 |
| Molecular Function | GO:0005515 | protein binding | GZMB | IPI | UniProtKB:P50453 | Human | PMID:16267761 |
| Molecular Function | GO:0005515 | protein binding | Gzmb | IPI | MGI:MGI:106603 | Mouse | PMID:15454490 |
| Molecular Function | GO:0005515 | protein binding | Gzmb | IPI | MGI:MGI:106603 | Mouse | PMID:16618603 |
| Molecular Function | GO:0005515 | protein binding | Gzmb | IPI | RGD:621725 | Rat | PMID:18938146|RGD:2315506 |
| Molecular Function | GO:0005515 | protein binding | Gzmb | IPI | RGD:2053 | Rat | PMID:19225880|RGD:2325194 |
| Molecular Function | GO:0004252 | serine-type endopeptidase activity | GZMB | IDA | Human | PMID:11331782 | |
| Molecular Function | GO:0004252 | serine-type endopeptidase activity | GZMB | IDA | Human | PMID:20038786 | |
| Molecular Function | GO:0004252 | serine-type endopeptidase activity | GZMB | IDA | Human | PMID:31953257 | |
| Molecular Function | GO:0004252 | serine-type endopeptidase activity | GZMB | EXP | Human | PMID:32188940 | |
| Molecular Function | GO:0004252 | serine-type endopeptidase activity | GZMB | IDA | Human | PMID:32188940 | |
| Molecular Function | GO:0004252 | serine-type endopeptidase activity | GZMB | IDA | Human | PMID:9852092 | |
| Molecular Function | GO:0004252 | serine-type endopeptidase activity | Gzmb | IDA | Mouse | PMID:35705808 | |
| Molecular Function | GO:0004252 | serine-type endopeptidase activity | Gzmb | IDA | Rat | PMID:15123647|RGD:2325279 | |
| Molecular Function | GO:0008236 | serine-type peptidase activity | Gzmb | IDA | Mouse | PMID:16618603 | |
| Molecular Function | GO:0008236 | serine-type peptidase activity | Gzmb | IDA | Mouse | PMID:35482418 | |
| Molecular Function | GO:0008236 | serine-type peptidase activity | Gzmb | IDA | Rat | PMID:9765264|RGD:153298946 | |
| Cellular Component | GO:0044194 | cytolytic granule | GZMB | IDA | Human | PMID:24088571 | |
| Cellular Component | GO:0044194 | cytolytic granule | Gzmb | IDA | Mouse | PMID:19915045 | |
| Cellular Component | GO:0005737 | cytoplasm | GZMB | IDA | Human | PMID:20038786 | |
| Cellular Component | GO:0005737 | cytoplasm | Gzmb | IDA | Mouse | PMID:35705808 | |
| Cellular Component | GO:0005737 | cytoplasm | Gzmb | IDA | Mouse | PMID:16618603 | |
| Cellular Component | GO:0005769 | early endosome | Gzmb | IDA | Rat | PMID:20038786|RGD:2325192 | |
| Cellular Component | GO:0005615 | extracellular space | Gzmb | IDA | Mouse | PMID:35482418 | |
| Cellular Component | GO:0016020 | membrane | GZMB | HDA | Human | PMID:19946888 | |
| Biological Process | GO:0042742 | defense response to bacterium | Gzmb | IDA | Mouse | PMID:35705808 | |
| Biological Process | GO:0140507 | granzyme-mediated programmed cell death signaling pathway | GZMB | IDA | Human | PMID:20038786 | |
| Biological Process | GO:0140507 | granzyme-mediated programmed cell death signaling pathway | GZMB | IDA | Human | PMID:31953257 | |
| Biological Process | GO:0140507 | granzyme-mediated programmed cell death signaling pathway | GZMB | IDA | Human | PMID:32188940 | |
| Biological Process | GO:0140507 | granzyme-mediated programmed cell death signaling pathway | GZMB | IDA | Human | PMID:9852092 | |
| Biological Process | GO:0140507 | granzyme-mediated programmed cell death signaling pathway | Gzmb | IDA | Mouse | PMID:35705808 | |
| Biological Process | GO:0140507 | granzyme-mediated programmed cell death signaling pathway | Gzmb | IMP | MGI:MGI:1857156 | Mouse | PMID:16618603 |
| Biological Process | GO:0140507 | granzyme-mediated programmed cell death signaling pathway | Gzmb | IDA | Mouse | PMID:15454490 | |
| Biological Process | GO:0042267 | natural killer cell mediated cytotoxicity | GZMB | IMP | Human | PMID:21795594 | |
| Biological Process | GO:0042267 | natural killer cell mediated cytotoxicity | GZMB | IDA | Human | PMID:32188940 | |
| Biological Process | GO:0017148 | negative regulation of translation | GZMB | IDA | Human | PMID:29107333 | |
| Biological Process | GO:0051402 | neuron apoptotic process | Gzmb | IDA | Rat | PMID:19895873|RGD:2325193 | |
| Biological Process | GO:0060545 | positive regulation of necroptotic process | Gzmb | IMP | Rat | PMID:19895873|RGD:2325193 | |
| Biological Process | GO:0051604 | protein maturation | GZMB | IDA | Human | PMID:31953257 | |
| Biological Process | GO:0051604 | protein maturation | GZMB | IDA | Human | PMID:32188940 | |
| Biological Process | GO:0051604 | protein maturation | GZMB | IDA | Human | PMID:9852092 | |
| Biological Process | GO:0051604 | protein maturation | Gzmb | IDA | Mouse | PMID:35705808 | |
| Biological Process | GO:0051603 | proteolysis involved in protein catabolic process | GZMB | IDA | Human | PMID:31953257 | |
| Biological Process | GO:0051603 | proteolysis involved in protein catabolic process | GZMB | IDA | Human | PMID:32188940 | |
| Biological Process | GO:0070269 | pyroptosis | GZMB | IDA | Human | PMID:32188940 | |
| Biological Process | GO:0001913 | T cell mediated cytotoxicity | Gzmb | IMP | MGI:MGI:1857156 | Mouse | PMID:16618603 |
| EXP Inferred from experiment |
| IDA Inferred from direct assay |
| IEP Inferred from expression pattern |
| IGI Inferred from genetic interaction |
| IMP Inferred from mutant phenotype |
| IPI Inferred from physical interaction |
| HTP Inferred from High Throughput Experiment |
| HDA Inferred from High Throughput Direct Assay |
| HMP Inferred from High Throughput Mutant Phenotype |
| HGI Inferred from High Throughput Genetic Interaction |
| HEP Inferred from High Throughput Expression Pattern |
Mouse Genome Database (MGD), Gene Expression Database (GXD), Mouse Models of Human Cancer database (MMHCdb) (formerly Mouse Tumor Biology (MTB)), Gene Ontology (GO) |
||
|
Citing These Resources Funding Information Warranty Disclaimer, Privacy Notice, Licensing, & Copyright Send questions and comments to User Support. |
last database update 09/30/2025 MGI 6.24 |
|
|
|
||