|
Source |
Alliance of Genome Resources |



| Category | ID | Classification term | Gene | Evidence | Inferred from | Organism | Reference |
|---|---|---|---|---|---|---|---|
| Molecular Function | GO:0003682 | chromatin binding | Grhl2 | IDA | Mouse | PMID:25758223 | |
| Molecular Function | GO:0031490 | chromatin DNA binding | GRHL2 | IDA | Human | PMID:21081122 | |
| Molecular Function | GO:0001228 | DNA-binding transcription activator activity, RNA polymerase II-specific | GRHL2 | IDA | Human | PMID:23814079 | |
| Molecular Function | GO:0001228 | DNA-binding transcription activator activity, RNA polymerase II-specific | GRHL2 | IMP | Human | PMID:29309642 | |
| Molecular Function | GO:0003700 | DNA-binding transcription factor activity | Grhl2 | IDA | Mouse | MGI:MGI:5613464|PMID:22955271 | |
| Molecular Function | GO:0003700 | DNA-binding transcription factor activity | Grhl2 | IDA | Mouse | MGI:MGI:4867118|PMID:20978075 | |
| Molecular Function | GO:0003700 | DNA-binding transcription factor activity | Grhl2 | IDA | Mouse | MGI:MGI:5499697|PMID:22696678 | |
| Molecular Function | GO:0001161 | intronic transcription regulatory region sequence-specific DNA binding | Grhl2 | IDA | Mouse | MGI:MGI:4867118|PMID:20978075 | |
| Molecular Function | GO:0005515 | protein binding | GRHL2 | IPI | UniProtKB:P61968 | Human | PMID:25416956 |
| Molecular Function | GO:0005515 | protein binding | GRHL2 | IPI | UniProtKB:P61968 | Human | PMID:31515488 |
| Molecular Function | GO:0005515 | protein binding | GRHL2 | IPI | UniProtKB:O75928-2 | Human | PMID:32296183 |
| Molecular Function | GO:0005515 | protein binding | GRHL2 | IPI | UniProtKB:P26367 | Human | PMID:32296183 |
| Molecular Function | GO:0005515 | protein binding | GRHL2 | IPI | UniProtKB:P61968 | Human | PMID:32296183 |
| Molecular Function | GO:0005515 | protein binding | GRHL2 | IPI | UniProtKB:Q02548 | Human | PMID:32296183 |
| Molecular Function | GO:0043565 | sequence-specific DNA binding | GRHL2 | IDA | Human | PMID:19015635 | |
| Molecular Function | GO:0043565 | sequence-specific DNA binding | GRHL2 | IDA | Human | PMID:20938050 | |
| Molecular Function | GO:0043565 | sequence-specific DNA binding | Grhl2 | IDA | Mouse | MGI:MGI:4881608|PMID:21081122 | |
| Molecular Function | GO:0000976 | transcription cis-regulatory region binding | grhl2b | IDA | Zfish | PMID:22223680 | |
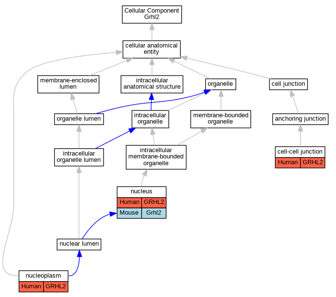
| Cellular Component | GO:0005911 | cell-cell junction | GRHL2 | IDA | Human | PMID:25152456 | |
| Cellular Component | GO:0005654 | nucleoplasm | GRHL2 | IDA | Human | GO_REF:0000052 | |
| Cellular Component | GO:0005634 | nucleus | GRHL2 | IDA | Human | PMID:20938050 | |
| Cellular Component | GO:0005634 | nucleus | GRHL2 | IDA | Human | PMID:21081122 | |
| Cellular Component | GO:0005634 | nucleus | GRHL2 | IDA | Human | PMID:23814079 | |
| Cellular Component | GO:0005634 | nucleus | GRHL2 | IDA | Human | PMID:25152456 | |
| Cellular Component | GO:0005634 | nucleus | Grhl2 | IDA | Mouse | MGI:MGI:5613464|PMID:22955271 | |
| Biological Process | GO:0061713 | anterior neural tube closure | Grhl2 | IMP | MGI:5056365 | Mouse | PMID:21515572 |
| Biological Process | GO:0060561 | apoptotic process involved in morphogenesis | grhl2b | IGI | ZFIN:ZDB-MRPHLNO-060930-2,ZFIN:ZDB-MRPHLNO-120207-2 | Zfish | PMID:22223680 |
| Biological Process | GO:0070830 | bicellular tight junction assembly | GRHL2 | IMP | Human | PMID:25152456 | |
| Biological Process | GO:0007420 | brain development | Grhl2 | IMP | MGI:MGI:4942413 | Mouse | PMID:21377456 |
| Biological Process | GO:0043010 | camera-type eye development | Grhl2 | IMP | MGI:MGI:4942413 | Mouse | PMID:21377456 |
| Biological Process | GO:0003208 | cardiac ventricle morphogenesis | Grhl2 | IMP | MGI:MGI:4942413 | Mouse | PMID:21377456 |
| Biological Process | GO:0007155 | cell adhesion | GRHL2 | IMP | Human | PMID:25152456 | |
| Biological Process | GO:0034329 | cell junction assembly | GRHL2 | IMP | Human | PMID:25152456 | |
| Biological Process | GO:0008283 | cell population proliferation | GRHL2 | IMP | Human | PMID:20938050 | |
| Biological Process | GO:0048701 | embryonic cranial skeleton morphogenesis | Grhl2 | IMP | MGI:MGI:4942413 | Mouse | PMID:21377456 |
| Biological Process | GO:0042733 | embryonic digit morphogenesis | Grhl2 | IMP | MGI:MGI:4942413 | Mouse | PMID:21377456 |
| Biological Process | GO:0048568 | embryonic organ development | Grhl2 | IMP | MGI:MGI:4942413 | Mouse | PMID:21377456 |
| Biological Process | GO:0008544 | epidermis development | GRHL2 | IDA | Human | PMID:23254293 | |
| Biological Process | GO:0008544 | epidermis development | Grhl2 | IMP | Mouse | MGI:MGI:4881608|PMID:21081122 | |
| Biological Process | GO:0003382 | epithelial cell morphogenesis | GRHL2 | IMP | Human | PMID:25152456 | |
| Biological Process | GO:0003382 | epithelial cell morphogenesis | Grhl2 | IMP | Mouse | MGI:MGI:5499697|PMID:22696678 | |
| Biological Process | GO:0060672 | epithelial cell morphogenesis involved in placental branching | Grhl2 | IMP | MGI:MGI:4340678 | Mouse | PMID:25758223 |
| Biological Process | GO:0090132 | epithelium migration | Grhl2 | IMP | Mouse | MGI:MGI:5613464|PMID:22955271 | |
| Biological Process | GO:0060324 | face development | Grhl2 | IMP | MGI:MGI:4942413 | Mouse | PMID:21377456 |
| Biological Process | GO:0001701 | in utero embryonic development | Grhl2 | IMP | MGI:MGI:4331210 | Mouse | PMID:21262862 |
| Biological Process | GO:0048839 | inner ear development | grhl2b | IMP | ZFIN:ZDB-GENO-111024-1 | Zfish | PMID:21610158 |
| Biological Process | GO:0060487 | lung epithelial cell differentiation | Grhl2 | IMP | Mouse | MGI:MGI:5613464|PMID:22955271 | |
| Biological Process | GO:0060463 | lung lobe morphogenesis | Grhl2 | IMP | MGI:MGI:4942413 | Mouse | PMID:21377456 |
| Biological Process | GO:0030917 | midbrain-hindbrain boundary development | grhl2b | IGI | ZFIN:ZDB-MRPHLNO-120207-2,ZFIN:ZDB-MRPHLNO-141230-25 | Zfish | PMID:29242584 |
| Biological Process | GO:0021555 | midbrain-hindbrain boundary morphogenesis | grhl2b | IGI | ZFIN:ZDB-MRPHLNO-120207-2,ZFIN:ZDB-MRPHLNO-120207-4 | Zfish | PMID:22223680 |
| Biological Process | GO:0021555 | midbrain-hindbrain boundary morphogenesis | grhl2b | IGI | ZFIN:ZDB-MRPHLNO-050714-1,ZFIN:ZDB-MRPHLNO-120207-2 | Zfish | PMID:22223680 |
| Biological Process | GO:0021555 | midbrain-hindbrain boundary morphogenesis | grhl2b | IGI | ZFIN:ZDB-GENE-980526-167,ZFIN:ZDB-MRPHLNO-120207-2 | Zfish | PMID:22223680 |
| Biological Process | GO:0021555 | midbrain-hindbrain boundary morphogenesis | grhl2b | IMP | ZFIN:ZDB-MRPHLNO-120207-2 | Zfish | PMID:22223680 |
| Biological Process | GO:0035264 | multicellular organism growth | Grhl2 | IMP | MGI:MGI:4942413 | Mouse | PMID:21377456 |
| Biological Process | GO:0045617 | negative regulation of keratinocyte differentiation | GRHL2 | IDA | Human | PMID:23254293 | |
| Biological Process | GO:0001843 | neural tube closure | Grhl2 | IMP | Mouse | MGI:MGI:4867118|PMID:20978075 | |
| Biological Process | GO:0001843 | neural tube closure | Grhl2 | IMP | Mouse | MGI:MGI:4835348|PMID:20654612 | |
| Biological Process | GO:0001843 | neural tube closure | Grhl2 | IMP | MGI:MGI:4331210 | Mouse | PMID:21262862 |
| Biological Process | GO:0021915 | neural tube development | Grhl2 | IMP | MGI:MGI:4942413 | Mouse | PMID:21377456 |
| Biological Process | GO:0045893 | positive regulation of DNA-templated transcription | Grhl2 | IMP | Mouse | MGI:MGI:5613464|PMID:22955271 | |
| Biological Process | GO:0051973 | positive regulation of telomerase activity | GRHL2 | IMP | Human | PMID:19015635 | |
| Biological Process | GO:0051973 | positive regulation of telomerase activity | GRHL2 | IMP | Human | PMID:20938050 | |
| Biological Process | GO:0045944 | positive regulation of transcription by RNA polymerase II | GRHL2 | IDA | Human | PMID:23814079 | |
| Biological Process | GO:0045944 | positive regulation of transcription by RNA polymerase II | GRHL2 | IMP | Human | PMID:29309642 | |
| Biological Process | GO:0045944 | positive regulation of transcription by RNA polymerase II | Grhl2 | IDA | Mouse | MGI:MGI:4867118|PMID:20978075 | |
| Biological Process | GO:0044030 | regulation of DNA methylation | GRHL2 | IMP | Human | PMID:20938050 | |
| Biological Process | GO:0044030 | regulation of DNA methylation | GRHL2 | IDA | Human | PMID:23254293 | |
| Biological Process | GO:0010468 | regulation of gene expression | Grhl2 | IMP | MGI:MGI:4942413 | Mouse | PMID:21377456 |
| Biological Process | GO:0030323 | respiratory tube development | Grhl2 | IMP | MGI:MGI:4942413 | Mouse | PMID:21377456 |
| EXP Inferred from experiment |
| IDA Inferred from direct assay |
| IEP Inferred from expression pattern |
| IGI Inferred from genetic interaction |
| IMP Inferred from mutant phenotype |
| IPI Inferred from physical interaction |
| HTP Inferred from High Throughput Experiment |
| HDA Inferred from High Throughput Direct Assay |
| HMP Inferred from High Throughput Mutant Phenotype |
| HGI Inferred from High Throughput Genetic Interaction |
| HEP Inferred from High Throughput Expression Pattern |
Mouse Genome Database (MGD), Gene Expression Database (GXD), Mouse Models of Human Cancer database (MMHCdb) (formerly Mouse Tumor Biology (MTB)), Gene Ontology (GO) |
||
|
Citing These Resources Funding Information Warranty Disclaimer, Privacy Notice, Licensing, & Copyright Send questions and comments to User Support. |
last database update 12/30/2025 MGI 6.24 |
|
|
|
||