|
Source |
Alliance of Genome Resources |



| Category | ID | Classification term | Gene | Evidence | Inferred from | Organism | Reference |
|---|---|---|---|---|---|---|---|
| Molecular Function | GO:0016913 | follicle-stimulating hormone activity | FSHB | IMP | Human | PMID:11514332 | |
| Molecular Function | GO:0016913 | follicle-stimulating hormone activity | FSHB | IDA | Human | PMID:24692546 | |
| Molecular Function | GO:0016913 | follicle-stimulating hormone activity | FSHB | IDA | Human | PMID:2494176 | |
| Molecular Function | GO:0005179 | hormone activity | fshb | IDA | Zfish | PMID:15728795 | |
| Molecular Function | GO:0005179 | hormone activity | lhb | IDA | Zfish | PMID:15728795 | |
| Molecular Function | GO:0005515 | protein binding | FSHB | IPI | UniProtKB:P01215 | Human | PMID:11222739 |
| Molecular Function | GO:0005515 | protein binding | FSHB | IPI | UniProtKB:P01215 | Human | PMID:15662415 |
| Molecular Function | GO:0005515 | protein binding | FSHB | IPI | UniProtKB:P01215 | Human | PMID:22802634 |
| Cellular Component | GO:0005737 | cytoplasm | FSHB | IDA | Human | PMID:14602737 | |
| Cellular Component | GO:0005737 | cytoplasm | Fshb | IDA | Mouse | PMID:24739304 | |
| Cellular Component | GO:0005615 | extracellular space | FSHB | IDA | Human | PMID:24692546 | |
| Cellular Component | GO:0005615 | extracellular space | FSHB | IDA | Human | PMID:2494176 | |
| Cellular Component | GO:0016914 | follicle-stimulating hormone complex | FSHB | IPI | Human | PMID:11222739 | |
| Cellular Component | GO:0016914 | follicle-stimulating hormone complex | FSHB | IDA | Human | PMID:24692546 | |
| Cellular Component | GO:0016914 | follicle-stimulating hormone complex | FSHB | IDA | Human | PMID:2494176 | |
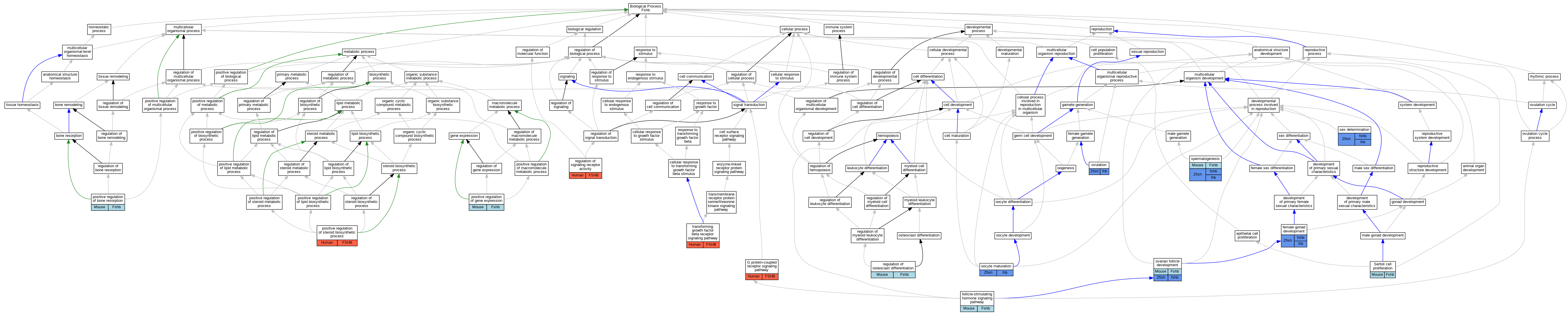
| Biological Process | GO:0008585 | female gonad development | fshb | IMP | ZFIN:ZDB-GENO-170306-1 | Zfish | PMID:26452104 |
| Biological Process | GO:0008585 | female gonad development | fshb | IGI | ZFIN:ZDB-GENE-040806-2 | Zfish | PMID:26452104 |
| Biological Process | GO:0008585 | female gonad development | lhb | IGI | ZFIN:ZDB-GENE-040806-1 | Zfish | PMID:26452104 |
| Biological Process | GO:0042699 | follicle-stimulating hormone signaling pathway | Fshb | IMP | MGI:MGI:1857434 | Mouse | PMID:9020850 |
| Biological Process | GO:0007186 | G protein-coupled receptor signaling pathway | FSHB | IDA | Human | PMID:24692546 | |
| Biological Process | GO:0001556 | oocyte maturation | lhb | IMP | ZFIN:ZDB-GENO-201007-1 | Zfish | PMID:31322169 |
| Biological Process | GO:0001556 | oocyte maturation | lhb | IMP | ZFIN:ZDB-GENO-150429-3 | Zfish | PMID:25396299 |
| Biological Process | GO:0001556 | oocyte maturation | lhb | IMP | ZFIN:ZDB-GENO-160127-5 | Zfish | PMID:25584412 |
| Biological Process | GO:0001556 | oocyte maturation | lhb | IMP | ZFIN:ZDB-GENO-160127-1 | Zfish | PMID:25238195 |
| Biological Process | GO:0001541 | ovarian follicle development | Fshb | IMP | MGI:MGI:1857434 | Mouse | PMID:9020850 |
| Biological Process | GO:0001541 | ovarian follicle development | fshb | IMP | ZFIN:ZDB-GENO-150429-2 | Zfish | PMID:25396299 |
| Biological Process | GO:0001541 | ovarian follicle development | fshb | IMP | ZFIN:ZDB-GENO-170306-1 | Zfish | PMID:26452104 |
| Biological Process | GO:0030728 | ovulation | lhb | IMP | ZFIN:ZDB-GENO-150429-3 | Zfish | PMID:25396299 |
| Biological Process | GO:0030728 | ovulation | lhb | IMP | ZFIN:ZDB-GENO-160127-1 | Zfish | PMID:25238195 |
| Biological Process | GO:0045780 | positive regulation of bone resorption | Fshb | IMP | MGI:MGI:1857434 | Mouse | PMID:16630814 |
| Biological Process | GO:0010628 | positive regulation of gene expression | Fshb | IDA | Mouse | PMID:23242526 | |
| Biological Process | GO:0010893 | positive regulation of steroid biosynthetic process | FSHB | IDA | Human | PMID:2494176 | |
| Biological Process | GO:0045670 | regulation of osteoclast differentiation | Fshb | IMP | MGI:MGI:1857434 | Mouse | PMID:16630814 |
| Biological Process | GO:0010469 | regulation of signaling receptor activity | FSHB | IDA | Human | PMID:24692546 | |
| Biological Process | GO:0060011 | Sertoli cell proliferation | Fshb | IMP | MGI:MGI:1857434 | Mouse | PMID:11416011 |
| Biological Process | GO:0007530 | sex determination | fshb | IGI | ZFIN:ZDB-GENE-040806-2 | Zfish | PMID:25396299 |
| Biological Process | GO:0007530 | sex determination | fshb | IMP | ZFIN:ZDB-GENO-150429-2 | Zfish | PMID:25396299 |
| Biological Process | GO:0007530 | sex determination | lhb | IGI | ZFIN:ZDB-GENE-040806-1 | Zfish | PMID:25396299 |
| Biological Process | GO:0007283 | spermatogenesis | Fshb | IGI | MGI:MGI:102806 | Mouse | PMID:11459797 |
| Biological Process | GO:0007283 | spermatogenesis | fshb | IGI | ZFIN:ZDB-GENE-040806-2 | Zfish | PMID:26452104 |
| Biological Process | GO:0007283 | spermatogenesis | lhb | IGI | ZFIN:ZDB-GENE-040806-1 | Zfish | PMID:26452104 |
| Biological Process | GO:0007179 | transforming growth factor beta receptor signaling pathway | FSHB | IEP | Human | PMID:14557487 |
| EXP Inferred from experiment |
| IDA Inferred from direct assay |
| IEP Inferred from expression pattern |
| IGI Inferred from genetic interaction |
| IMP Inferred from mutant phenotype |
| IPI Inferred from physical interaction |
| HTP Inferred from High Throughput Experiment |
| HDA Inferred from High Throughput Direct Assay |
| HMP Inferred from High Throughput Mutant Phenotype |
| HGI Inferred from High Throughput Genetic Interaction |
| HEP Inferred from High Throughput Expression Pattern |
Mouse Genome Database (MGD), Gene Expression Database (GXD), Mouse Models of Human Cancer database (MMHCdb) (formerly Mouse Tumor Biology (MTB)), Gene Ontology (GO) |
||
|
Citing These Resources Funding Information Warranty Disclaimer, Privacy Notice, Licensing, & Copyright Send questions and comments to User Support. |
last database update 05/05/2026 MGI 6.24 |
|
|
|
||