|
Source |
Alliance of Genome Resources |



| Category | ID | Classification term | Gene | Evidence | Inferred from | Organism | Reference |
|---|---|---|---|---|---|---|---|
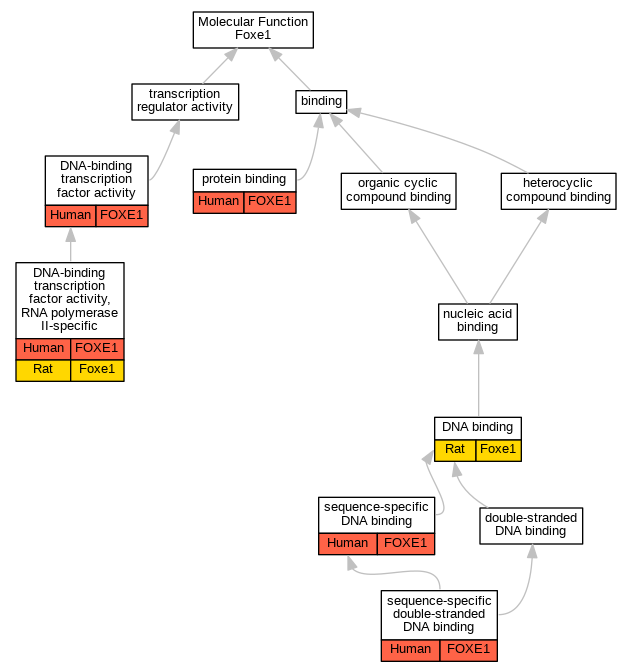
| Molecular Function | GO:0003677 | DNA binding | Foxe1 | IDA | Rat | PMID:9214635|RGD:632682 | |
| Molecular Function | GO:0003700 | DNA-binding transcription factor activity | FOXE1 | IDA | Human | PMID:9697705 | |
| Molecular Function | GO:0000981 | DNA-binding transcription factor activity, RNA polymerase II-specific | FOXE1 | IMP | Human | PMID:12165566 | |
| Molecular Function | GO:0000981 | DNA-binding transcription factor activity, RNA polymerase II-specific | FOXE1 | IMP | Human | PMID:16882747 | |
| Molecular Function | GO:0000981 | DNA-binding transcription factor activity, RNA polymerase II-specific | FOXE1 | IMP | Human | PMID:20094846 | |
| Molecular Function | GO:0000981 | DNA-binding transcription factor activity, RNA polymerase II-specific | FOXE1 | IMP | Human | PMID:20484477 | |
| Molecular Function | GO:0000981 | DNA-binding transcription factor activity, RNA polymerase II-specific | FOXE1 | IMP | Human | PMID:21177256 | |
| Molecular Function | GO:0000981 | DNA-binding transcription factor activity, RNA polymerase II-specific | FOXE1 | IDA | Human | PMID:24219130 | |
| Molecular Function | GO:0000981 | DNA-binding transcription factor activity, RNA polymerase II-specific | Foxe1 | IDA | Rat | PMID:9214635|RGD:632682 | |
| Molecular Function | GO:0005515 | protein binding | FOXE1 | IPI | UniProtKB:P19419 | Human | PMID:27852061 |
| Molecular Function | GO:0043565 | sequence-specific DNA binding | FOXE1 | IMP | Human | PMID:12165566 | |
| Molecular Function | GO:0043565 | sequence-specific DNA binding | FOXE1 | IMP | Human | PMID:16882747 | |
| Molecular Function | GO:0043565 | sequence-specific DNA binding | FOXE1 | IMP | Human | PMID:20094846 | |
| Molecular Function | GO:0043565 | sequence-specific DNA binding | FOXE1 | IMP | Human | PMID:20484477 | |
| Molecular Function | GO:0043565 | sequence-specific DNA binding | FOXE1 | IMP | Human | PMID:21177256 | |
| Molecular Function | GO:0043565 | sequence-specific DNA binding | FOXE1 | IDA | Human | PMID:24219130 | |
| Molecular Function | GO:0043565 | sequence-specific DNA binding | FOXE1 | IDA | Human | PMID:9697705 | |
| Molecular Function | GO:1990837 | sequence-specific double-stranded DNA binding | FOXE1 | IDA | Human | PMID:28473536 | |
| Cellular Component | GO:0005634 | nucleus | FOXE1 | IDA | Human | PMID:21177256 | |
| Cellular Component | GO:0005634 | nucleus | FOXE1 | IDA | Human | PMID:9697705 | |
| Biological Process | GO:0016477 | cell migration | Foxe1 | IMP | MGI:MGI:2181780 | Mouse | PMID:15581879 |
| Biological Process | GO:1904888 | cranial skeletal system development | Foxe1 | IMP | Mouse | MGI:MGI:4939531|PMID:21177256 | |
| Biological Process | GO:0048562 | embryonic organ morphogenesis | Foxe1 | IMP | MGI:MGI:2181780 | Mouse | PMID:9697704 |
| Biological Process | GO:0048703 | embryonic viscerocranium morphogenesis | foxe1 | IMP | ZFIN:ZDB-MRPHLNO-100128-1 | Zfish | PMID:19488987 |
| Biological Process | GO:0003419 | growth plate cartilage chondrocyte proliferation | foxe1 | IMP | ZFIN:ZDB-MRPHLNO-100128-1 | Zfish | PMID:19488987 |
| Biological Process | GO:0031069 | hair follicle morphogenesis | Foxe1 | IMP | MGI:MGI:2181780 | Mouse | PMID:15367491 |
| Biological Process | GO:0060022 | hard palate development | FOXE1 | IMP | Human | PMID:12165566 | |
| Biological Process | GO:0000122 | negative regulation of transcription by RNA polymerase II | Foxe1 | IDA | Rat | PMID:9214635|RGD:632682 | |
| Biological Process | GO:0060465 | pharynx development | FOXE1 | IEP | Human | PMID:15494458 | |
| Biological Process | GO:0045893 | positive regulation of DNA-templated transcription | FOXE1 | IDA | Human | PMID:9697705 | |
| Biological Process | GO:0006357 | regulation of transcription by RNA polymerase II | FOXE1 | IMP | Human | PMID:12165566 | |
| Biological Process | GO:0006357 | regulation of transcription by RNA polymerase II | FOXE1 | IMP | Human | PMID:16882747 | |
| Biological Process | GO:0006357 | regulation of transcription by RNA polymerase II | FOXE1 | IMP | Human | PMID:20094846 | |
| Biological Process | GO:0006357 | regulation of transcription by RNA polymerase II | FOXE1 | IMP | Human | PMID:20484477 | |
| Biological Process | GO:0006357 | regulation of transcription by RNA polymerase II | FOXE1 | IMP | Human | PMID:21177256 | |
| Biological Process | GO:0006357 | regulation of transcription by RNA polymerase II | FOXE1 | IDA | Human | PMID:24219130 | |
| Biological Process | GO:0060021 | roof of mouth development | Foxe1 | IMP | Mouse | MGI:MGI:4939531|PMID:21177256 | |
| Biological Process | GO:0060021 | roof of mouth development | Foxe1 | IMP | Mouse | PMID:22304410 | |
| Biological Process | GO:0060023 | soft palate development | FOXE1 | IMP | Human | PMID:12165566 | |
| Biological Process | GO:0048538 | thymus development | FOXE1 | IEP | Human | PMID:15494458 | |
| Biological Process | GO:0030878 | thyroid gland development | FOXE1 | IEP | Human | PMID:15494458 | |
| Biological Process | GO:0030878 | thyroid gland development | FOXE1 | IMP | Human | PMID:9697705 | |
| Biological Process | GO:0030878 | thyroid gland development | Foxe1 | IMP | MGI:MGI:2181780 | Mouse | PMID:9697704 |
| Biological Process | GO:0006590 | thyroid hormone generation | Foxe1 | IMP | MGI:MGI:2181780 | Mouse | PMID:9697704 |
| EXP Inferred from experiment |
| IDA Inferred from direct assay |
| IEP Inferred from expression pattern |
| IGI Inferred from genetic interaction |
| IMP Inferred from mutant phenotype |
| IPI Inferred from physical interaction |
| HTP Inferred from High Throughput Experiment |
| HDA Inferred from High Throughput Direct Assay |
| HMP Inferred from High Throughput Mutant Phenotype |
| HGI Inferred from High Throughput Genetic Interaction |
| HEP Inferred from High Throughput Expression Pattern |
Mouse Genome Database (MGD), Gene Expression Database (GXD), Mouse Models of Human Cancer database (MMHCdb) (formerly Mouse Tumor Biology (MTB)), Gene Ontology (GO) |
||
|
Citing These Resources Funding Information Warranty Disclaimer, Privacy Notice, Licensing, & Copyright Send questions and comments to User Support. |
last database update 12/30/2025 MGI 6.24 |
|
|
|
||