|
Source |
Alliance of Genome Resources |



| Category | ID | Classification term | Gene | Evidence | Inferred from | Organism | Reference |
|---|---|---|---|---|---|---|---|
| Molecular Function | GO:0002162 | dystroglycan binding | Fkrp | IDA | Mouse | MGI:MGI:3715382|PMID:17452335 | |
| Molecular Function | GO:0042802 | identical protein binding | FKRP | IPI | UniProtKB:Q9H9S5 | Human | PMID:31949166 |
| Molecular Function | GO:0016780 | phosphotransferase activity, for other substituted phosphate groups | FKRP | IDA | Human | PMID:26923585 | |
| Molecular Function | GO:0016780 | phosphotransferase activity, for other substituted phosphate groups | FKRP | IDA | Human | PMID:27194101 | |
| Molecular Function | GO:0016780 | phosphotransferase activity, for other substituted phosphate groups | FKRP | IDA | Human | PMID:29477842 | |
| Molecular Function | GO:0016780 | phosphotransferase activity, for other substituted phosphate groups | FKRP | IDA | Human | PMID:31949166 | |
| Molecular Function | GO:0016780 | phosphotransferase activity, for other substituted phosphate groups | Fkrp | IDA | Mouse | MGI:MGI:5789846|PMID:26923585 | |
| Molecular Function | GO:0005515 | protein binding | FKRP | IPI | UniProtKB:O75072 | Human | PMID:27601598 |
| Molecular Function | GO:0005515 | protein binding | FKRP | IPI | UniProtKB:O75072,UniProtKB:Q9Y2B1 | Human | PMID:29477842 |
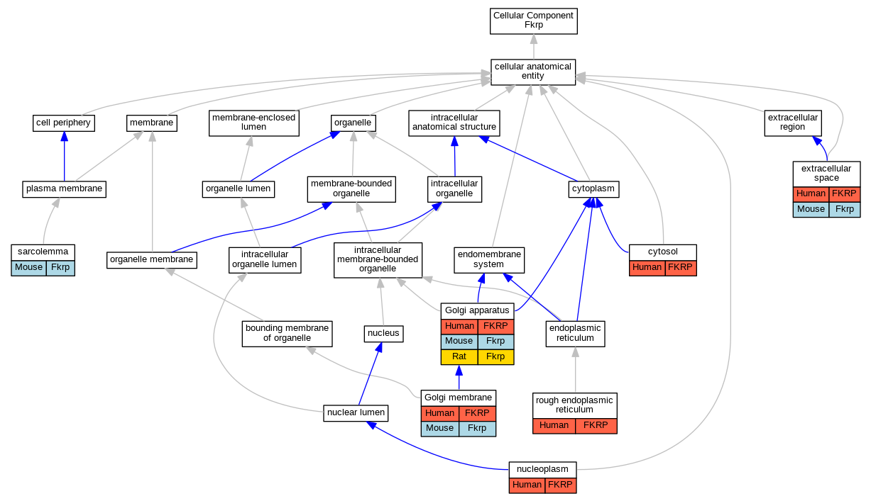
| Cellular Component | GO:0005829 | cytosol | FKRP | IDA | Human | GO_REF:0000052 | |
| Cellular Component | GO:0005615 | extracellular space | FKRP | IDA | Human | PMID:19900540 | |
| Cellular Component | GO:0005615 | extracellular space | Fkrp | IDA | Mouse | MGI:MGI:4441106|PMID:19900540 | |
| Cellular Component | GO:0005794 | Golgi apparatus | FKRP | IDA | Human | GO_REF:0000052 | |
| Cellular Component | GO:0005794 | Golgi apparatus | FKRP | IDA | Human | PMID:19900540 | |
| Cellular Component | GO:0005794 | Golgi apparatus | FKRP | IDA | Human | PMID:25279699 | |
| Cellular Component | GO:0005794 | Golgi apparatus | FKRP | IDA | Human | PMID:29477842 | |
| Cellular Component | GO:0005794 | Golgi apparatus | Fkrp | IDA | Mouse | PMID:12471058 | |
| Cellular Component | GO:0005794 | Golgi apparatus | Fkrp | IDA | Rat | PMID:16288869|RGD:1598945 | |
| Cellular Component | GO:0000139 | Golgi membrane | FKRP | IDA | Human | PMID:26923585 | |
| Cellular Component | GO:0000139 | Golgi membrane | FKRP | IDA | Human | PMID:29477842 | |
| Cellular Component | GO:0000139 | Golgi membrane | Fkrp | IDA | Mouse | MGI:MGI:5789846|PMID:26923585 | |
| Cellular Component | GO:0005654 | nucleoplasm | FKRP | IDA | Human | GO_REF:0000052 | |
| Cellular Component | GO:0005791 | rough endoplasmic reticulum | FKRP | IDA | Human | PMID:15213246 | |
| Cellular Component | GO:0042383 | sarcolemma | Fkrp | IDA | Mouse | MGI:MGI:3715382|PMID:17452335 | |
| Biological Process | GO:0030198 | extracellular matrix organization | fkrp | IMP | ZFIN:ZDB-MRPHLNO-080918-1 | Zfish | PMID:18477595 |
| Biological Process | GO:0010467 | gene expression | Fkrp | IMP | MGI:MGI:4834518 | Mouse | PMID:22270369 |
| Biological Process | GO:0009101 | glycoprotein biosynthetic process | Fkrp | IDA | Mouse | PMID:12471058 | |
| Biological Process | GO:0055001 | muscle cell development | fkrp | IMP | ZFIN:ZDB-MRPHLNO-080918-1 | Zfish | PMID:21926082 |
| Biological Process | GO:0006486 | protein glycosylation | Fkrp | IMP | MGI:MGI:4834518 | Mouse | PMID:25976249 |
| Biological Process | GO:0036211 | protein modification process | Fkrp | IMP | MGI:MGI:4834518 | Mouse | PMID:22270369 |
| Biological Process | GO:0035269 | protein O-linked mannosylation | FKRP | IMP | Human | PMID:25279699 | |
| Biological Process | GO:0016485 | protein processing | Fkrp | IDA | Mouse | PMID:12471058 | |
| Biological Process | GO:0051262 | protein tetramerization | FKRP | IDA | Human | PMID:31949166 | |
| Biological Process | GO:0060049 | regulation of protein glycosylation | fkrp | IGI | ZFIN:ZDB-MRPHLNO-110418-2,ZFIN:ZDB-MRPHLNO-120629-1 | Zfish | PMID:22522421 |
| Biological Process | GO:0043403 | skeletal muscle tissue regeneration | Fkrp | IMP | MGI:MGI:4834518 | Mouse | PMID:25976249 |
| Biological Process | GO:0014706 | striated muscle tissue development | fkrp | IMP | ZFIN:ZDB-MRPHLNO-100426-4,ZFIN:ZDB-MRPHLNO-100426-7 | Zfish | PMID:19955119 |
| Biological Process | GO:0001570 | vasculogenesis | fkrp | IMP | ZFIN:ZDB-MRPHLNO-080918-1 | Zfish | PMID:21926082 |
| EXP Inferred from experiment |
| IDA Inferred from direct assay |
| IEP Inferred from expression pattern |
| IGI Inferred from genetic interaction |
| IMP Inferred from mutant phenotype |
| IPI Inferred from physical interaction |
| HTP Inferred from High Throughput Experiment |
| HDA Inferred from High Throughput Direct Assay |
| HMP Inferred from High Throughput Mutant Phenotype |
| HGI Inferred from High Throughput Genetic Interaction |
| HEP Inferred from High Throughput Expression Pattern |
Mouse Genome Database (MGD), Gene Expression Database (GXD), Mouse Models of Human Cancer database (MMHCdb) (formerly Mouse Tumor Biology (MTB)), Gene Ontology (GO) |
||
|
Citing These Resources Funding Information Warranty Disclaimer, Privacy Notice, Licensing, & Copyright Send questions and comments to User Support. |
last database update 12/30/2025 MGI 6.24 |
|
|
|
||