|
Source |
Alliance of Genome Resources |



| Category | ID | Classification term | Gene | Evidence | Inferred from | Organism | Reference |
|---|---|---|---|---|---|---|---|
| Molecular Function | GO:0004314 | [acyl-carrier-protein] S-malonyltransferase activity | Fasn | IMP | Rat | PMID:8940200|RGD:15090840 | |
| Molecular Function | GO:0045296 | cadherin binding | FASN | HDA | Human | PMID:25468996 | |
| Molecular Function | GO:0004312 | fatty acid synthase activity | Fasn | IDA | Mouse | PMID:16054098 | |
| Molecular Function | GO:0004312 | fatty acid synthase activity | Fasn | IMP | MGI:MGI:3765071 | Mouse | PMID:16054078 |
| Molecular Function | GO:0004312 | fatty acid synthase activity | Fasn | IDA | Mouse | PMID:22331133 | |
| Molecular Function | GO:0004312 | fatty acid synthase activity | Fasn | IDA | Rat | PMID:15715522|RGD:2317317 | |
| Molecular Function | GO:0004312 | fatty acid synthase activity | Fasn | IDA | Rat | PMID:18062843|RGD:2317315 | |
| Molecular Function | GO:0004312 | fatty acid synthase activity | Fasn | IDA | Rat | PMID:21389266|RGD:10047361 | |
| Molecular Function | GO:0004312 | fatty acid synthase activity | Fasn | IDA | Rat | PMID:21569266|RGD:10047183 | |
| Molecular Function | GO:0042802 | identical protein binding | Fasn | IPI | UniProtKB:P12785 | Rat | PMID:10206962|RGD:8554616 |
| Molecular Function | GO:0042802 | identical protein binding | Fasn | IPI | UniProtKB:P12785 | Rat | PMID:11248039|RGD:5129740 |
| Molecular Function | GO:0042802 | identical protein binding | Fasn | IPI | UniProtKB:P12785 | Rat | PMID:15711565|RGD:8554436 |
| Molecular Function | GO:0042802 | identical protein binding | Fasn | IPI | RGD:620665 | Rat | PMID:19151726|RGD:2317324 |
| Molecular Function | GO:0042802 | identical protein binding | Fasn | IPI | UniProtKB:P12785 | Rat | PMID:19151726|RGD:2317324 |
| Molecular Function | GO:0042802 | identical protein binding | Fasn | IPI | UniProtKB:P12785 | Rat | PMID:9047334|RGD:8554123 |
| Molecular Function | GO:0005515 | protein binding | FASN | IPI | UniProtKB:Q9NRN7 | Human | PMID:18022563 |
| Molecular Function | GO:0005515 | protein binding | FASN | IPI | UniProtKB:Q99IB8:PRO_0000045603 | Human | PMID:23427160 |
| Molecular Function | GO:0005515 | protein binding | FASN | IPI | UniProtKB:P42858 | Human | PMID:25959826 |
| Molecular Function | GO:0005515 | protein binding | FASN | IPI | UniProtKB:Q8IV20 | Human | PMID:27478939 |
| Molecular Function | GO:0005515 | protein binding | FASN | IPI | UniProtKB:Q15848 | Human | PMID:32296183 |
| Molecular Function | GO:0005515 | protein binding | FASN | IPI | UniProtKB:Q8TBB1 | Human | PMID:32296183 |
| Molecular Function | GO:0005515 | protein binding | FASN | IPI | UniProtKB:P42858 | Human | PMID:32814053 |
| Molecular Function | GO:0005515 | protein binding | Fasn | IPI | UniProtKB:P16573 | Rat | PMID:16054098|RGD:11059593 |
| Molecular Function | GO:0003723 | RNA binding | FASN | HDA | Human | PMID:22658674 | |
| Molecular Function | GO:0003723 | RNA binding | FASN | HDA | Human | PMID:22681889 | |
| Cellular Component | GO:0005737 | cytoplasm | Fasn | IDA | Rat | PMID:16054098|RGD:11059593 | |
| Cellular Component | GO:0005737 | cytoplasm | Fasn | IDA | Rat | PMID:22023808|RGD:153297778 | |
| Cellular Component | GO:0005737 | cytoplasm | Fasn | IDA | Rat | PMID:29504286|RGD:152995491 | |
| Cellular Component | GO:0005829 | cytosol | FASN | IDA | Human | GO_REF:0000052 | |
| Cellular Component | GO:0070062 | extracellular exosome | FASN | HDA | Human | PMID:19056867 | |
| Cellular Component | GO:0070062 | extracellular exosome | FASN | HDA | Human | PMID:20458337 | |
| Cellular Component | GO:0070062 | extracellular exosome | FASN | HDA | Human | PMID:23533145 | |
| Cellular Component | GO:0042587 | glycogen granule | Fasn | IDA | Mouse | PMID:15169678 | |
| Cellular Component | GO:0005794 | Golgi apparatus | FASN | IDA | Human | GO_REF:0000052 | |
| Cellular Component | GO:0016020 | membrane | FASN | HDA | Human | PMID:16210410 | |
| Cellular Component | GO:0016020 | membrane | FASN | HDA | Human | PMID:19946888 | |
| Cellular Component | GO:0005739 | mitochondrion | Fasn | HDA | Mouse | PMID:18614015 | |
| Cellular Component | GO:0005886 | plasma membrane | FASN | IDA | Human | GO_REF:0000052 | |
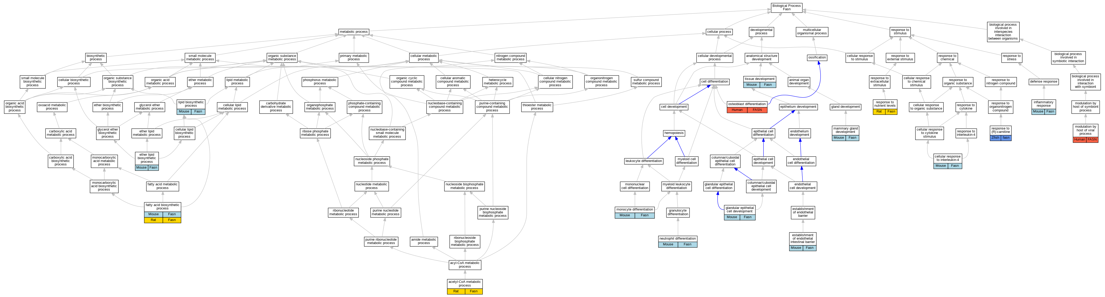
| Biological Process | GO:0006084 | acetyl-CoA metabolic process | Fasn | IDA | Rat | PMID:18062843|RGD:2317315 | |
| Biological Process | GO:0071353 | cellular response to interleukin-4 | Fasn | IDA | Mouse | PMID:9798653 | |
| Biological Process | GO:0090557 | establishment of endothelial intestinal barrier | Fasn | IMP | MGI:MGI:3765070 | Mouse | PMID:25565205 |
| Biological Process | GO:0008611 | ether lipid biosynthetic process | Fasn | IMP | MGI:MGI:3765070 | Mouse | PMID:25565205 |
| Biological Process | GO:0006633 | fatty acid biosynthetic process | Fasn | IDA | Mouse | PMID:22331133 | |
| Biological Process | GO:0006633 | fatty acid biosynthetic process | Fasn | IDA | Rat | PMID:15715522|RGD:2317317 | |
| Biological Process | GO:0002068 | glandular epithelial cell development | Fasn | IMP | MGI:MGI:3765070 | Mouse | PMID:25565205 |
| Biological Process | GO:0006954 | inflammatory response | Fasn | IMP | MGI:MGI:3765070 | Mouse | PMID:25565205 |
| Biological Process | GO:0008610 | lipid biosynthetic process | Fasn | IDA | Mouse | PMID:16054098 | |
| Biological Process | GO:0008610 | lipid biosynthetic process | Fasn | IMP | MGI:MGI:3765071 | Mouse | PMID:16054078 |
| Biological Process | GO:0030879 | mammary gland development | Fasn | IMP | Mouse | MGI:MGI:5582996|PMID:24668799 | |
| Biological Process | GO:0044788 | modulation by host of viral process | FASN | IDA | Human | PMID:34320401 | |
| Biological Process | GO:0030224 | monocyte differentiation | Fasn | IMP | MGI:MGI:3765070 | Mouse | PMID:25565205 |
| Biological Process | GO:0030223 | neutrophil differentiation | Fasn | IMP | MGI:MGI:3765070 | Mouse | PMID:25565205 |
| Biological Process | GO:0001649 | osteoblast differentiation | FASN | HDA | Human | PMID:16210410 | |
| Biological Process | GO:0061959 | response to (R)-carnitine | fasn | IEP | Zfish | PMID:28102299 | |
| Biological Process | GO:0031667 | response to nutrient levels | Fasn | IEP | Rat | PMID:25943649|RGD:152995488 | |
| Biological Process | GO:0009888 | tissue development | Fasn | IMP | MGI:MGI:3765070 | Mouse | PMID:25565205 |
| EXP Inferred from experiment |
| IDA Inferred from direct assay |
| IEP Inferred from expression pattern |
| IGI Inferred from genetic interaction |
| IMP Inferred from mutant phenotype |
| IPI Inferred from physical interaction |
| HTP Inferred from High Throughput Experiment |
| HDA Inferred from High Throughput Direct Assay |
| HMP Inferred from High Throughput Mutant Phenotype |
| HGI Inferred from High Throughput Genetic Interaction |
| HEP Inferred from High Throughput Expression Pattern |
Mouse Genome Database (MGD), Gene Expression Database (GXD), Mouse Models of Human Cancer database (MMHCdb) (formerly Mouse Tumor Biology (MTB)), Gene Ontology (GO) |
||
|
Citing These Resources Funding Information Warranty Disclaimer, Privacy Notice, Licensing, & Copyright Send questions and comments to User Support. |
last database update 12/30/2025 MGI 6.24 |
|
|
|
||