|
Source |
Alliance of Genome Resources |



| Category | ID | Classification term | Gene | Evidence | Inferred from | Organism | Reference |
|---|---|---|---|---|---|---|---|
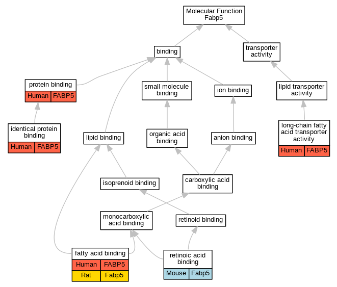
| Molecular Function | GO:0005504 | fatty acid binding | FABP5 | IDA | Human | PMID:8092987 | |
| Molecular Function | GO:0005504 | fatty acid binding | Fabp5 | IDA | Rat | PMID:8166694|RGD:728735 | |
| Molecular Function | GO:0042802 | identical protein binding | FABP5 | IDA | Human | PMID:24531463 | |
| Molecular Function | GO:0005324 | long-chain fatty acid transporter activity | FABP5 | IMP | Human | PMID:21395585 | |
| Molecular Function | GO:0005515 | protein binding | FABP5 | IPI | UniProtKB:P31151 | Human | PMID:12839573 |
| Molecular Function | GO:0001972 | retinoic acid binding | Fabp5 | IDA | Mouse | MGI:MGI:6158690|PMID:17512406 | |
| Cellular Component | GO:0005737 | cytoplasm | FABP5 | IDA | Human | PMID:8092987 | |
| Cellular Component | GO:0005737 | cytoplasm | Fabp5 | IDA | Mouse | MGI:MGI:6150699|PMID:29531087 | |
| Cellular Component | GO:0005737 | cytoplasm | Fabp5 | IDA | Mouse | MGI:MGI:6158690|PMID:17512406 | |
| Cellular Component | GO:0070062 | extracellular exosome | FABP5 | HDA | Human | PMID:20458337 | |
| Cellular Component | GO:0070062 | extracellular exosome | FABP5 | HDA | Human | PMID:23533145 | |
| Cellular Component | GO:0005615 | extracellular space | Fabp5 | IDA | Mouse | MGI:MGI:6150699|PMID:29531087 | |
| Cellular Component | GO:0005634 | nucleus | FABP5 | IDA | Human | PMID:24692551 | |
| Cellular Component | GO:0005634 | nucleus | Fabp5 | IDA | Mouse | MGI:MGI:6158690|PMID:17512406 | |
| Cellular Component | GO:0014069 | postsynaptic density | Fabp5 | IDA | Mouse | MGI:MGI:6150699|PMID:29531087 | |
| Cellular Component | GO:0045202 | synapse | Fabp5 | IDA | Mouse | MGI:MGI:6150699|PMID:29531087 | |
| Biological Process | GO:0001654 | eye development | fabp4a | IMP | ZFIN:ZDB-MRPHLNO-170124-3 | Zfish | PMID:27834346 |
| Biological Process | GO:0001654 | eye development | fabp4a | IMP | ZFIN:ZDB-CRISPR-170405-1 | Zfish | PMID:27834346 |
| Biological Process | GO:0042593 | glucose homeostasis | Fabp5 | IMP | MGI:MGI:2450172 | Mouse | PMID:12540600 |
| Biological Process | GO:0006006 | glucose metabolic process | Fabp5 | IMP | MGI:MGI:2450172 | Mouse | PMID:12540600 |
| Biological Process | GO:0006629 | lipid metabolic process | Fabp5 | IMP | MGI:MGI:2450172 | Mouse | PMID:12540600 |
| Biological Process | GO:1990379 | lipid transport across blood-brain barrier | FABP5 | IMP | Human | PMID:21395585 | |
| Biological Process | GO:0015909 | long-chain fatty acid transport | FABP5 | IMP | Human | PMID:21395585 | |
| Biological Process | GO:0010829 | negative regulation of glucose transmembrane transport | Fabp5 | IMP | MGI:MGI:2450172 | Mouse | PMID:12540600 |
| Biological Process | GO:0006656 | phosphatidylcholine biosynthetic process | Fabp5 | IGI | MGI:MGI:95476 | Mouse | PMID:15164767 |
| Biological Process | GO:0120162 | positive regulation of cold-induced thermogenesis | Fabp5 | IGI | UniProtKB:P04117 | Mouse | MGI:MGI:5613438|PMID:24603714 |
| Biological Process | GO:0035360 | positive regulation of peroxisome proliferator activated receptor signaling pathway | Fabp5 | IMP | Mouse | MGI:MGI:6158690|PMID:17512406 | |
| Biological Process | GO:0031392 | regulation of prostaglandin biosynthetic process | Fabp5 | IMP | Mouse | MGI:MGI:6157571|PMID:29440395 | |
| Biological Process | GO:0099178 | regulation of retrograde trans-synaptic signaling by endocanabinoid | Fabp5 | IDA | Mouse | MGI:MGI:6150699|PMID:29531087 | |
| Biological Process | GO:0051930 | regulation of sensory perception of pain | Fabp5 | IMP | Mouse | MGI:MGI:6157571|PMID:29440395 | |
| Biological Process | GO:0009611 | response to wounding | Fabp5 | IEP | Rat | PMID:8723767|RGD:728625 |
| EXP Inferred from experiment |
| IDA Inferred from direct assay |
| IEP Inferred from expression pattern |
| IGI Inferred from genetic interaction |
| IMP Inferred from mutant phenotype |
| IPI Inferred from physical interaction |
| HTP Inferred from High Throughput Experiment |
| HDA Inferred from High Throughput Direct Assay |
| HMP Inferred from High Throughput Mutant Phenotype |
| HGI Inferred from High Throughput Genetic Interaction |
| HEP Inferred from High Throughput Expression Pattern |
Mouse Genome Database (MGD), Gene Expression Database (GXD), Mouse Models of Human Cancer database (MMHCdb) (formerly Mouse Tumor Biology (MTB)), Gene Ontology (GO) |
||
|
Citing These Resources Funding Information Warranty Disclaimer, Privacy Notice, Licensing, & Copyright Send questions and comments to User Support. |
last database update 09/30/2025 MGI 6.24 |
|
|
|
||