|
Source |
Alliance of Genome Resources |



| Category | ID | Classification term | Gene | Evidence | Inferred from | Organism | Reference |
|---|---|---|---|---|---|---|---|
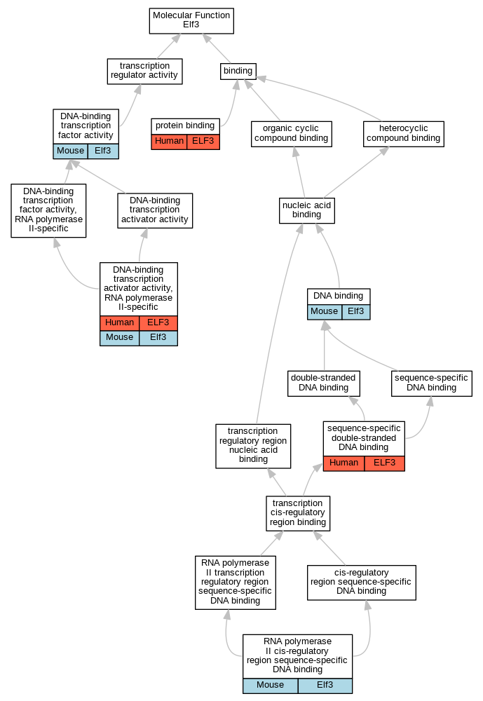
| Molecular Function | GO:0003677 | DNA binding | Elf3 | IDA | Mouse | PMID:11893733 | |
| Molecular Function | GO:0001228 | DNA-binding transcription activator activity, RNA polymerase II-specific | ELF3 | IDA | Human | PMID:9234700 | |
| Molecular Function | GO:0001228 | DNA-binding transcription activator activity, RNA polymerase II-specific | Elf3 | IDA | Mouse | MGI:MGI:2179629|PMID:11893733 | |
| Molecular Function | GO:0001228 | DNA-binding transcription activator activity, RNA polymerase II-specific | Elf3 | IMP | Mouse | MGI:MGI:2179629|PMID:11893733 | |
| Molecular Function | GO:0003700 | DNA-binding transcription factor activity | Elf3 | IDA | Mouse | PMID:11893733 | |
| Molecular Function | GO:0003700 | DNA-binding transcription factor activity | Elf3 | IMP | MGI:MGI:2662485 | Mouse | PMID:11984530 |
| Molecular Function | GO:0005515 | protein binding | ELF3 | IPI | UniProtKB:P20226 | Human | PMID:10391676 |
| Molecular Function | GO:0005515 | protein binding | ELF3 | IPI | UniProtKB:Q9UKI9 | Human | PMID:12624109 |
| Molecular Function | GO:0005515 | protein binding | ELF3 | IPI | UniProtKB:P12956 | Human | PMID:15075319 |
| Molecular Function | GO:0005515 | protein binding | ELF3 | IPI | UniProtKB:P13010 | Human | PMID:15075319 |
| Molecular Function | GO:0005515 | protein binding | ELF3 | IPI | UniProtKB:Q09472 | Human | PMID:15075319 |
| Molecular Function | GO:0005515 | protein binding | ELF3 | IPI | UniProtKB:Q92793 | Human | PMID:15075319 |
| Molecular Function | GO:0005515 | protein binding | ELF3 | IPI | UniProtKB:P41743 | Human | PMID:26977885 |
| Molecular Function | GO:0005515 | protein binding | ELF3 | IPI | UniProtKB:Q9H5H4 | Human | PMID:30476274 |
| Molecular Function | GO:0005515 | protein binding | ELF3 | IPI | UniProtKB:Q16236 | Human | PMID:32911434 |
| Molecular Function | GO:0000978 | RNA polymerase II cis-regulatory region sequence-specific DNA binding | Elf3 | IDA | Mouse | MGI:MGI:2179629|PMID:11893733 | |
| Molecular Function | GO:0000978 | RNA polymerase II cis-regulatory region sequence-specific DNA binding | Elf3 | IMP | Mouse | MGI:MGI:2179629|PMID:11893733 | |
| Molecular Function | GO:1990837 | sequence-specific double-stranded DNA binding | ELF3 | IDA | Human | PMID:28473536 | |
| Cellular Component | GO:0005829 | cytosol | ELF3 | IDA | Human | GO_REF:0000052 | |
| Cellular Component | GO:0005794 | Golgi apparatus | ELF3 | IDA | Human | GO_REF:0000052 | |
| Cellular Component | GO:0005654 | nucleoplasm | ELF3 | IDA | Human | GO_REF:0000052 | |
| Biological Process | GO:0009653 | anatomical structure morphogenesis | Elf3 | IMP | MGI:MGI:2662485 | Mouse | PMID:11984530 |
| Biological Process | GO:0001824 | blastocyst development | Elf3 | IMP | Mouse | PMID:16630543 | |
| Biological Process | GO:0006351 | DNA-templated transcription | Elf3 | IDA | Mouse | MGI:MGI:2179629|PMID:11893733 | |
| Biological Process | GO:0009790 | embryo development | Elf3 | IMP | MGI:MGI:2662485 | Mouse | PMID:11984530 |
| Biological Process | GO:0030198 | extracellular matrix organization | Elf3 | IMP | MGI:MGI:2662485 | Mouse | PMID:11984530 |
| Biological Process | GO:0006954 | inflammatory response | ELF3 | IEP | Human | PMID:14715662 | |
| Biological Process | GO:0060056 | mammary gland involution | Elf3 | IDA | Mouse | MGI:MGI:3715065|PMID:9806763 | |
| Biological Process | GO:0045892 | negative regulation of DNA-templated transcription | ELF3 | IDA | Human | PMID:10773884 | |
| Biological Process | GO:0045944 | positive regulation of transcription by RNA polymerase II | ELF3 | IDA | Human | PMID:9234700 | |
| Biological Process | GO:0045944 | positive regulation of transcription by RNA polymerase II | Elf3 | IMP | Mouse | MGI:MGI:2179629|PMID:11893733 | |
| Biological Process | GO:0045944 | positive regulation of transcription by RNA polymerase II | Elf3 | IDA | Mouse | MGI:MGI:2179629|PMID:11893733 | |
| Biological Process | GO:0045944 | positive regulation of transcription by RNA polymerase II | Elf3 | IGI | MGI:MGI:1341168 | Mouse | PMID:16630543 |
| Biological Process | GO:0045944 | positive regulation of transcription by RNA polymerase II | Elf3 | IGI | MGI:MGI:99253 | Mouse | PMID:16630543 |
| Biological Process | GO:0006355 | regulation of DNA-templated transcription | Elf3 | IMP | MGI:MGI:2662485 | Mouse | PMID:11984530 |
| Biological Process | GO:0006355 | regulation of DNA-templated transcription | Elf3 | IDA | Mouse | PMID:11893733 |
| EXP Inferred from experiment |
| IDA Inferred from direct assay |
| IEP Inferred from expression pattern |
| IGI Inferred from genetic interaction |
| IMP Inferred from mutant phenotype |
| IPI Inferred from physical interaction |
| HTP Inferred from High Throughput Experiment |
| HDA Inferred from High Throughput Direct Assay |
| HMP Inferred from High Throughput Mutant Phenotype |
| HGI Inferred from High Throughput Genetic Interaction |
| HEP Inferred from High Throughput Expression Pattern |
Mouse Genome Database (MGD), Gene Expression Database (GXD), Mouse Models of Human Cancer database (MMHCdb) (formerly Mouse Tumor Biology (MTB)), Gene Ontology (GO) |
||
|
Citing These Resources Funding Information Warranty Disclaimer, Privacy Notice, Licensing, & Copyright Send questions and comments to User Support. |
last database update 12/30/2025 MGI 6.24 |
|
|
|
||