|
Source |
Alliance of Genome Resources |



| Category | ID | Classification term | Gene | Evidence | Inferred from | Organism | Reference |
|---|---|---|---|---|---|---|---|
| Molecular Function | GO:0046875 | ephrin receptor binding | Efna2 | IPI | UniProtKB:P54757 | Mouse | MGI:MGI:6478053|PMID:22568954 |
| Molecular Function | GO:0046875 | ephrin receptor binding | Efna2 | IPI | UniProtKB:P29319 | Mouse | MGI:MGI:6478053|PMID:22568954 |
| Molecular Function | GO:0046875 | ephrin receptor binding | Efna2 | IPI | UniProtKB:O09127 | Mouse | MGI:MGI:85724|PMID:9053851 |
| Molecular Function | GO:0005515 | protein binding | EFNA2 | IPI | UniProtKB:P54764 | Human | PMID:19836338 |
| Molecular Function | GO:0005515 | protein binding | Efna2 | IPI | PR:Q60610 | Mouse | PMID:14988728 |
| Molecular Function | GO:0005515 | protein binding | Efna2 | IPI | PR:Q60629 | Mouse | PMID:9883724 |
| Molecular Function | GO:0005515 | protein binding | Efna2 | IPI | PR:P52795 | Mouse | PMID:14988728 |
| Cellular Component | GO:0031594 | neuromuscular junction | Efna2 | IDA | Rat | PMID:11414792|RGD:2301728 | |
| Cellular Component | GO:0043204 | perikaryon | Efna2 | IDA | Rat | PMID:12234653|RGD:634733 | |
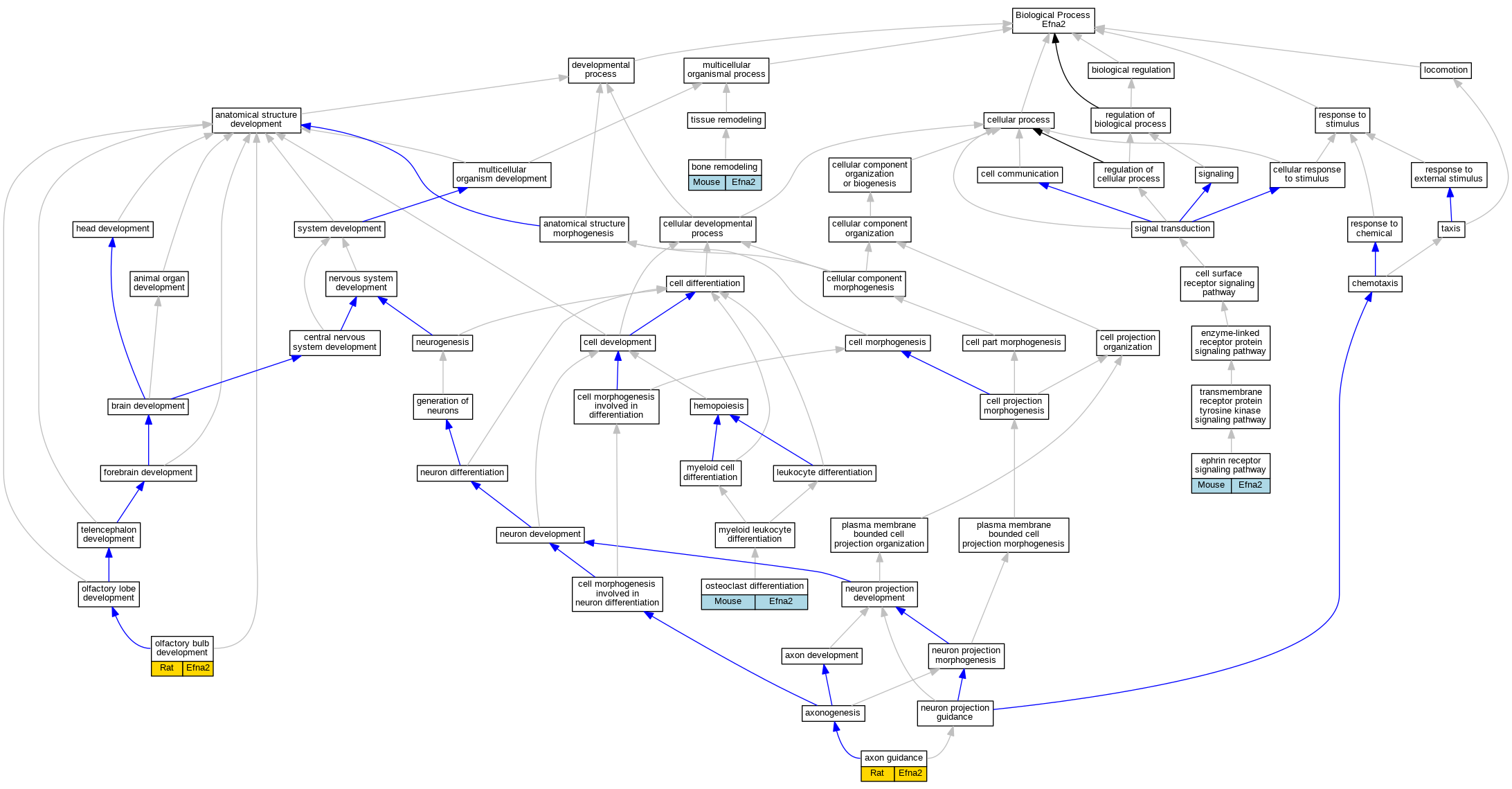
| Biological Process | GO:0007411 | axon guidance | Efna2 | IEP | Rat | PMID:17328773|RGD:2301727 | |
| Biological Process | GO:0046849 | bone remodeling | Efna2 | IDA | Mouse | MGI:MGI:5284751|PMID:19299512 | |
| Biological Process | GO:0048013 | ephrin receptor signaling pathway | Efna2 | IDA | Mouse | MGI:MGI:85724|PMID:9053851 | |
| Biological Process | GO:0021772 | olfactory bulb development | Efna2 | IEP | Rat | PMID:12234653|RGD:634733 | |
| Biological Process | GO:0030316 | osteoclast differentiation | Efna2 | IDA | Mouse | MGI:MGI:5284751|PMID:19299512 |
| EXP Inferred from experiment |
| IDA Inferred from direct assay |
| IEP Inferred from expression pattern |
| IGI Inferred from genetic interaction |
| IMP Inferred from mutant phenotype |
| IPI Inferred from physical interaction |
| HTP Inferred from High Throughput Experiment |
| HDA Inferred from High Throughput Direct Assay |
| HMP Inferred from High Throughput Mutant Phenotype |
| HGI Inferred from High Throughput Genetic Interaction |
| HEP Inferred from High Throughput Expression Pattern |
Mouse Genome Database (MGD), Gene Expression Database (GXD), Mouse Models of Human Cancer database (MMHCdb) (formerly Mouse Tumor Biology (MTB)), Gene Ontology (GO) |
||
|
Citing These Resources Funding Information Warranty Disclaimer, Privacy Notice, Licensing, & Copyright Send questions and comments to User Support. |
last database update 09/30/2025 MGI 6.24 |
|
|
|
||