|
Source |
Alliance of Genome Resources |



| Category | ID | Classification term | Gene | Evidence | Inferred from | Organism | Reference |
|---|---|---|---|---|---|---|---|
| Molecular Function | GO:0000987 | cis-regulatory region sequence-specific DNA binding | E2F7 | IDA | Human | PMID:22903062 | |
| Molecular Function | GO:0003677 | DNA binding | e2f7 | IDA | Zfish | PMID:22903062 | |
| Molecular Function | GO:0003700 | DNA-binding transcription factor activity | E2F7 | IDA | Human | PMID:22802528 | |
| Molecular Function | GO:0003700 | DNA-binding transcription factor activity | E2F7 | IMP | Human | PMID:22903062 | |
| Molecular Function | GO:0003700 | DNA-binding transcription factor activity | E2f7 | IMP | Mouse | MGI:MGI:5319718|PMID:22516201 | |
| Molecular Function | GO:0003700 | DNA-binding transcription factor activity | E2f7 | IMP | Mouse | MGI:MGI:5449497|PMID:23064266 | |
| Molecular Function | GO:0003700 | DNA-binding transcription factor activity | E2f7 | IDA | Mouse | MGI:MGI:5448509|PMID:22180533 | |
| Molecular Function | GO:0003700 | DNA-binding transcription factor activity | E2f7 | IDA | Mouse | PMID:12893818 | |
| Molecular Function | GO:0003700 | DNA-binding transcription factor activity | e2f7 | IMP | Zfish | PMID:22903062|ZFIN:ZDB-PUB-120822-27 | |
| Molecular Function | GO:0001217 | DNA-binding transcription repressor activity | E2f7 | IDA | Mouse | MGI:MGI:5448509|PMID:22180533 | |
| Molecular Function | GO:0001217 | DNA-binding transcription repressor activity | E2f7 | IMP | Mouse | MGI:MGI:5449497|PMID:23064266 | |
| Molecular Function | GO:0001217 | DNA-binding transcription repressor activity | E2f7 | IMP | Mouse | MGI:MGI:5319718|PMID:22516201 | |
| Molecular Function | GO:0001227 | DNA-binding transcription repressor activity, RNA polymerase II-specific | E2f7 | IDA | Mouse | MGI:MGI:2678852|PMID:12893818 | |
| Molecular Function | GO:0042802 | identical protein binding | E2F7 | IPI | UniProtKB:Q96AV8 | Human | PMID:15133492 |
| Molecular Function | GO:0005515 | protein binding | E2F7 | IPI | UniProtKB:A0AVK6 | Human | PMID:18202719 |
| Molecular Function | GO:0005515 | protein binding | E2F7 | IPI | UniProtKB:Q10571 | Human | PMID:31839203 |
| Molecular Function | GO:0005515 | protein binding | E2f7 | IPI | UniProtKB:Q16665 | Mouse | MGI:MGI:5447251|PMID:22903062 |
| Molecular Function | GO:0005515 | protein binding | e2f7 | IPI | UniProtKB:Q16665 | Zfish | PMID:22903062|ZFIN:ZDB-PUB-120822-27 |
| Molecular Function | GO:0000978 | RNA polymerase II cis-regulatory region sequence-specific DNA binding | E2f7 | IDA | Mouse | MGI:MGI:5448509|PMID:22180533 | |
| Molecular Function | GO:0000977 | RNA polymerase II transcription regulatory region sequence-specific DNA binding | E2f7 | IDA | Mouse | MGI:MGI:2678852|PMID:12893818 | |
| Molecular Function | GO:1990837 | sequence-specific double-stranded DNA binding | E2F7 | IDA | Human | PMID:28473536 | |
| Cellular Component | GO:0016607 | nuclear speck | E2F7 | IDA | Human | GO_REF:0000052 | |
| Cellular Component | GO:0005634 | nucleus | E2f7 | IDA | Mouse | PMID:12893818 | |
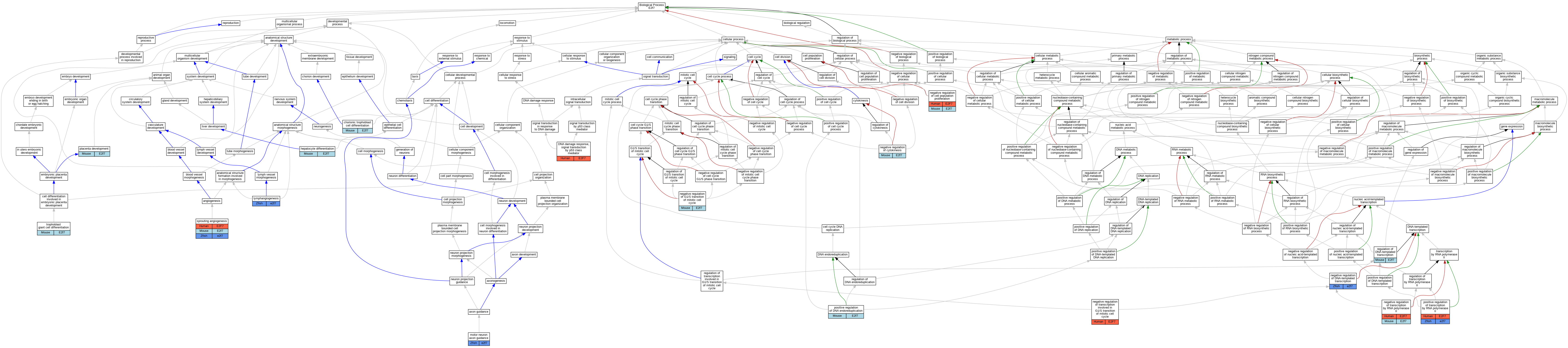
| Biological Process | GO:0060718 | chorionic trophoblast cell differentiation | E2f7 | IMP | Mouse | MGI:MGI:5319718|PMID:22516201 | |
| Biological Process | GO:0030330 | DNA damage response, signal transduction by p53 class mediator | E2F7 | IDA | Human | PMID:22802528 | |
| Biological Process | GO:0070365 | hepatocyte differentiation | E2f7 | IMP | Mouse | MGI:MGI:5449497|PMID:23064266 | |
| Biological Process | GO:0001946 | lymphangiogenesis | e2f7 | IGI | ZFIN:ZDB-MRPHLNO-121116-1,ZFIN:ZDB-MRPHLNO-121116-2 | Zfish | PMID:24069224 |
| Biological Process | GO:0001946 | lymphangiogenesis | e2f7 | IGI | ZFIN:ZDB-MRPHLNO-090507-1,ZFIN:ZDB-MRPHLNO-121116-1,ZFIN:ZDB-MRPHLNO-121116-2 | Zfish | PMID:24069224 |
| Biological Process | GO:0001946 | lymphangiogenesis | e2f7 | IGI | ZFIN:ZDB-MRPHLNO-100205-5,ZFIN:ZDB-MRPHLNO-121116-1,ZFIN:ZDB-MRPHLNO-121116-2 | Zfish | PMID:24069224 |
| Biological Process | GO:0008045 | motor neuron axon guidance | e2f7 | IGI | ZFIN:ZDB-GENE-030519-2,ZFIN:ZDB-GENE-041111-260 | Zfish | PMID:26681691 |
| Biological Process | GO:0008045 | motor neuron axon guidance | e2f7 | IGI | ZFIN:ZDB-GENE-041111-260 | Zfish | PMID:26681691 |
| Biological Process | GO:0008285 | negative regulation of cell population proliferation | E2F7 | IMP | Human | PMID:22802528 | |
| Biological Process | GO:0008285 | negative regulation of cell population proliferation | E2f7 | IDA | Mouse | PMID:12893818 | |
| Biological Process | GO:0032466 | negative regulation of cytokinesis | E2f7 | IMP | Mouse | MGI:MGI:5449497|PMID:23064266 | |
| Biological Process | GO:0045892 | negative regulation of DNA-templated transcription | e2f7 | IGI | ZFIN:ZDB-GENE-041111-260 | Zfish | PMID:26681691 |
| Biological Process | GO:2000134 | negative regulation of G1/S transition of mitotic cell cycle | E2f7 | IDA | Mouse | MGI:MGI:5448509|PMID:22180533 | |
| Biological Process | GO:0000122 | negative regulation of transcription by RNA polymerase II | E2F7 | IDA | Human | PMID:22802528 | |
| Biological Process | GO:0000122 | negative regulation of transcription by RNA polymerase II | E2f7 | IMP | Mouse | MGI:MGI:5449497|PMID:23064266 | |
| Biological Process | GO:0000122 | negative regulation of transcription by RNA polymerase II | E2f7 | IDA | Mouse | MGI:MGI:2678852|PMID:12893818 | |
| Biological Process | GO:0000122 | negative regulation of transcription by RNA polymerase II | E2f7 | IMP | Mouse | MGI:MGI:5319718|PMID:22516201 | |
| Biological Process | GO:0000122 | negative regulation of transcription by RNA polymerase II | E2f7 | IDA | Mouse | MGI:MGI:5448509|PMID:22180533 | |
| Biological Process | GO:0071930 | negative regulation of transcription involved in G1/S transition of mitotic cell cycle | E2F7 | IDA | Human | PMID:22802528 | |
| Biological Process | GO:0001890 | placenta development | E2f7 | IMP | Mouse | MGI:MGI:5319718|PMID:22516201 | |
| Biological Process | GO:0032877 | positive regulation of DNA endoreduplication | E2f7 | IMP | Mouse | MGI:MGI:5449497|PMID:23064266 | |
| Biological Process | GO:0045944 | positive regulation of transcription by RNA polymerase II | E2F7 | IMP | Human | PMID:22903062 | |
| Biological Process | GO:0045944 | positive regulation of transcription by RNA polymerase II | e2f7 | IMP | Zfish | PMID:22903062|ZFIN:ZDB-PUB-120822-27 | |
| Biological Process | GO:0006355 | regulation of DNA-templated transcription | E2f7 | IDA | Mouse | PMID:12893818 | |
| Biological Process | GO:0002040 | sprouting angiogenesis | E2F7 | IMP | Human | PMID:22903062 | |
| Biological Process | GO:0002040 | sprouting angiogenesis | E2f7 | IMP | Mouse | MGI:MGI:5447251|PMID:22903062 | |
| Biological Process | GO:0002040 | sprouting angiogenesis | e2f7 | IMP | Zfish | PMID:22903062|ZFIN:ZDB-PUB-120822-27 | |
| Biological Process | GO:0002040 | sprouting angiogenesis | e2f7 | IGI | ZFIN:ZDB-MRPHLNO-100205-5,ZFIN:ZDB-MRPHLNO-121116-1,ZFIN:ZDB-MRPHLNO-121116-2 | Zfish | PMID:24069224 |
| Biological Process | GO:0002040 | sprouting angiogenesis | e2f7 | IGI | ZFIN:ZDB-MRPHLNO-050513-12,ZFIN:ZDB-MRPHLNO-121116-1,ZFIN:ZDB-MRPHLNO-121116-2 | Zfish | PMID:22903062 |
| Biological Process | GO:0002040 | sprouting angiogenesis | e2f7 | IGI | ZFIN:ZDB-MRPHLNO-121116-1,ZFIN:ZDB-MRPHLNO-121116-2 | Zfish | PMID:24069224 |
| Biological Process | GO:0002040 | sprouting angiogenesis | e2f7 | IGI | ZFIN:ZDB-MRPHLNO-121116-1,ZFIN:ZDB-MRPHLNO-121116-2 | Zfish | PMID:22903062 |
| Biological Process | GO:0002040 | sprouting angiogenesis | e2f7 | IGI | ZFIN:ZDB-MRPHLNO-090507-1,ZFIN:ZDB-MRPHLNO-121116-1,ZFIN:ZDB-MRPHLNO-121116-2 | Zfish | PMID:24069224 |
| Biological Process | GO:0060707 | trophoblast giant cell differentiation | E2f7 | IMP | Mouse | MGI:MGI:5449497|PMID:23064266 |
| EXP Inferred from experiment |
| IDA Inferred from direct assay |
| IEP Inferred from expression pattern |
| IGI Inferred from genetic interaction |
| IMP Inferred from mutant phenotype |
| IPI Inferred from physical interaction |
| HTP Inferred from High Throughput Experiment |
| HDA Inferred from High Throughput Direct Assay |
| HMP Inferred from High Throughput Mutant Phenotype |
| HGI Inferred from High Throughput Genetic Interaction |
| HEP Inferred from High Throughput Expression Pattern |
Mouse Genome Database (MGD), Gene Expression Database (GXD), Mouse Models of Human Cancer database (MMHCdb) (formerly Mouse Tumor Biology (MTB)), Gene Ontology (GO) |
||
|
Citing These Resources Funding Information Warranty Disclaimer, Privacy Notice, Licensing, & Copyright Send questions and comments to User Support. |
last database update 05/12/2026 MGI 6.24 |
|
|
|
||