|
Source |
Alliance of Genome Resources |



| Category | ID | Classification term | Gene | Evidence | Inferred from | Organism | Reference |
|---|---|---|---|---|---|---|---|
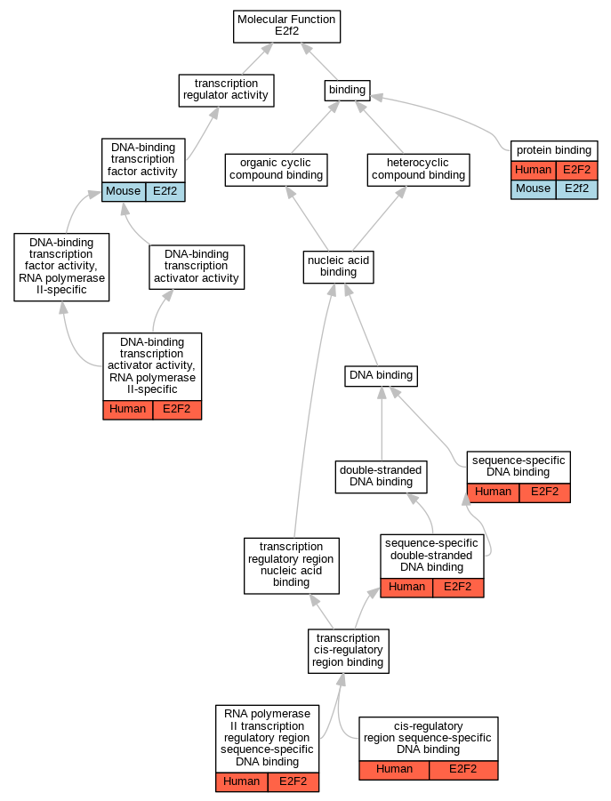
| Molecular Function | GO:0000987 | cis-regulatory region sequence-specific DNA binding | E2F2 | IDA | Human | PMID:15735762 | |
| Molecular Function | GO:0001228 | DNA-binding transcription activator activity, RNA polymerase II-specific | E2F2 | IDA | Human | PMID:7739537 | |
| Molecular Function | GO:0003700 | DNA-binding transcription factor activity | E2f2 | IDA | Mouse | PMID:11095619 | |
| Molecular Function | GO:0005515 | protein binding | E2F2 | IPI | UniProtKB:P06400 | Human | PMID:12502741 |
| Molecular Function | GO:0005515 | protein binding | E2F2 | IPI | UniProtKB:P06400 | Human | PMID:16360038 |
| Molecular Function | GO:0005515 | protein binding | E2F2 | IPI | UniProtKB:Q14186 | Human | PMID:16360038 |
| Molecular Function | GO:0005515 | protein binding | E2F2 | IPI | UniProtKB:Q5H9I0 | Human | PMID:17062573 |
| Molecular Function | GO:0005515 | protein binding | E2F2 | IPI | UniProtKB:P06400 | Human | PMID:17380128 |
| Molecular Function | GO:0005515 | protein binding | E2F2 | IPI | UniProtKB:Q14186 | Human | PMID:20211142 |
| Molecular Function | GO:0005515 | protein binding | E2F2 | IPI | UniProtKB:Q14186 | Human | PMID:24981860 |
| Molecular Function | GO:0005515 | protein binding | E2F2 | IPI | UniProtKB:Q14186 | Human | PMID:27705803 |
| Molecular Function | GO:0005515 | protein binding | E2F2 | IPI | UniProtKB:Q96C12 | Human | PMID:28169274 |
| Molecular Function | GO:0005515 | protein binding | E2f2 | IPI | PR:Q08639 | Mouse | PMID:15448153 |
| Molecular Function | GO:0000977 | RNA polymerase II transcription regulatory region sequence-specific DNA binding | E2F2 | IDA | Human | PMID:7739537 | |
| Molecular Function | GO:0043565 | sequence-specific DNA binding | E2F2 | IDA | Human | PMID:23332764 | |
| Molecular Function | GO:1990837 | sequence-specific double-stranded DNA binding | E2F2 | IDA | Human | PMID:28473536 | |
| Cellular Component | GO:0005634 | nucleus | E2f2 | IDA | Mouse | PMID:10082561 | |
| Cellular Component | GO:0090575 | RNA polymerase II transcription regulator complex | E2F2 | IDA | Human | PMID:7739537 | |
| Biological Process | GO:0072332 | intrinsic apoptotic signaling pathway by p53 class mediator | E2f2 | IDA | Mouse | PMID:11095619 | |
| Biological Process | GO:1990086 | lens fiber cell apoptotic process | E2f2 | IDA | Mouse | PMID:11095619 | |
| Biological Process | GO:1903671 | negative regulation of sprouting angiogenesis | E2F2 | IGI | RNAcentral:URS0000338542_9606 | Human | PMID:27731397 |
| Biological Process | GO:0045944 | positive regulation of transcription by RNA polymerase II | E2F2 | IDA | Human | PMID:7739537 | |
| Biological Process | GO:0051726 | regulation of cell cycle | E2f2 | IDA | Mouse | PMID:11095619 | |
| Biological Process | GO:0006355 | regulation of DNA-templated transcription | E2f2 | IDA | Mouse | PMID:11095619 |
| EXP Inferred from experiment |
| IDA Inferred from direct assay |
| IEP Inferred from expression pattern |
| IGI Inferred from genetic interaction |
| IMP Inferred from mutant phenotype |
| IPI Inferred from physical interaction |
| HTP Inferred from High Throughput Experiment |
| HDA Inferred from High Throughput Direct Assay |
| HMP Inferred from High Throughput Mutant Phenotype |
| HGI Inferred from High Throughput Genetic Interaction |
| HEP Inferred from High Throughput Expression Pattern |
Mouse Genome Database (MGD), Gene Expression Database (GXD), Mouse Models of Human Cancer database (MMHCdb) (formerly Mouse Tumor Biology (MTB)), Gene Ontology (GO) |
||
|
Citing These Resources Funding Information Warranty Disclaimer, Privacy Notice, Licensing, & Copyright Send questions and comments to User Support. |
last database update 09/30/2025 MGI 6.24 |
|
|
|
||