|
Source |
Alliance of Genome Resources |



| Category | ID | Classification term | Gene | Evidence | Inferred from | Organism | Reference |
|---|---|---|---|---|---|---|---|
| Molecular Function | GO:0005112 | Notch binding | DLL1 | IPI | UniProtKB:Q04721 | Human | PMID:10079256 |
| Molecular Function | GO:0005112 | Notch binding | DLL1 | IPI | UniProtKB:P46531|UniProtKB:Q9UM47 | Human | PMID:11006133 |
| Molecular Function | GO:0005112 | Notch binding | DLL1 | IPI | UniProtKB:Q04721 | Human | PMID:11823422 |
| Molecular Function | GO:0005112 | Notch binding | DLL1 | IPI | UniProtKB:P46531 | Human | PMID:23839946 |
| Molecular Function | GO:0005112 | Notch binding | Dll1 | IPI | UniProtKB:Q01705 | Mouse | MGI:MGI:5306864|PMID:21985982 |
| Molecular Function | GO:0005112 | Notch binding | Dll1 | IPI | UniProtKB:Q01705 | Mouse | MGI:MGI:5688841|PMID:18676613 |
| Molecular Function | GO:0005112 | Notch binding | Dll1 | IPI | UniProtKB:O35516|UniProtKB:Q01705 | Mouse | MGI:MGI:3029032|PMID:10958687 |
| Molecular Function | GO:0005112 | Notch binding | Dll1 | IPI | UniProtKB:O00548 | Rat | PMID:10079256|RGD:1304492 |
| Molecular Function | GO:0005112 | Notch binding | Dll1 | IPI | UniProtKB:O00548 | Rat | PMID:11823422|RGD:8553852 |
| Molecular Function | GO:0005112 | Notch binding | Dll1 | IPI | UniProtKB:Q01705 | Rat | PMID:28089369|RGD:13210539 |
| Molecular Function | GO:0030165 | PDZ domain binding | dld | IMP | Zfish | PMID:15509766 | |
| Molecular Function | GO:0030165 | PDZ domain binding | dld | IDA | Zfish | PMID:15509766 | |
| Molecular Function | GO:0030165 | PDZ domain binding | dld | IPI | UniProtKB:Q5WPB2 | Zfish | PMID:15509766 |
| Molecular Function | GO:0005515 | protein binding | DLL1 | IPI | UniProtKB:P97677 | Human | PMID:10079256 |
| Molecular Function | GO:0005515 | protein binding | DLL1 | IPI | UniProtKB:P97677 | Human | PMID:11823422 |
| Molecular Function | GO:0005515 | protein binding | DLL1 | IPI | UniProtKB:Q9EQJ9 | Human | PMID:15509766 |
| Molecular Function | GO:0005515 | protein binding | DLL1 | IPI | UniProtKB:P57105 | Human | PMID:24025447 |
| Molecular Function | GO:0005515 | protein binding | DLL1 | IPI | UniProtKB:P0DPK3 | Human | PMID:29856955 |
| Molecular Function | GO:0005515 | protein binding | Dll1 | IPI | UniProtKB:O35516 | Mouse | MGI:MGI:3029032|PMID:10958687 |
| Molecular Function | GO:0005515 | protein binding | Dll1 | IPI | UniProtKB:Q9WVQ1 | Mouse | MGI:MGI:5921638|PMID:24025447 |
| Molecular Function | GO:0005515 | protein binding | Dll1 | IPI | UniProtKB:P50281 | Mouse | MGI:MGI:5013661|PMID:21572390 |
| Molecular Function | GO:0005515 | protein binding | Dll1 | IPI | UniProtKB:A8MQ27|UniProtKB:Q923S6 | Mouse | MGI:MGI:5700298|PMID:19723503 |
| Molecular Function | GO:0005515 | protein binding | Dll1 | IPI | UniProtKB:Q9QZJ6 | Mouse | MGI:MGI:5693233|PMID:15788413 |
| Molecular Function | GO:0005515 | protein binding | Dll1 | IPI | UniProtKB:Q80SY4 | Mouse | MGI:MGI:5306864|PMID:21985982 |
| Molecular Function | GO:0005515 | protein binding | Dll1 | IPI | UniProtKB:P39447 | Mouse | MGI:MGI:5565112|PMID:24715457 |
| Molecular Function | GO:0005515 | protein binding | Dll1 | IPI | UniProtKB:Q0MW30 | Mouse | MGI:MGI:3696936|PMID:17003037 |
| Molecular Function | GO:0005515 | protein binding | Dll1 | IPI | UniProtKB:Q9WVQ1 | Mouse | MGI:MGI:3688362|PMID:14529612 |
| Molecular Function | GO:0005515 | protein binding | Dll1 | IPI | PR:P49769 | Mouse | PMID:12794186 |
| Molecular Function | GO:0005515 | protein binding | Dll1 | IPI | PR:Q80SY4 | Mouse | PMID:16000382 |
| Molecular Function | GO:0005515 | protein binding | Dll1 | IPI | PR:Q01705 | Mouse | PMID:15574878 |
| Molecular Function | GO:0005515 | protein binding | Dll1 | IPI | UniProtKB:O88339 | Rat | PMID:22658936|RGD:10402035 |
| Molecular Function | GO:0005515 | protein binding | dla | IPI | ZFIN:ZDB-GENE-030404-2 | Zfish | PMID:15013799 |
| Molecular Function | GO:0005515 | protein binding | dld | IPI | ZFIN:ZDB-GENE-030404-2 | Zfish | PMID:26020642 |
| Molecular Function | GO:0005515 | protein binding | dld | IPI | ZFIN:ZDB-GENE-030404-2 | Zfish | PMID:15013799 |
| Molecular Function | GO:0048018 | receptor ligand activity | DLL1 | IDA | Human | PMID:23839946 | |
| Molecular Function | GO:0097110 | scaffold protein binding | Dll1 | IPI | UniProtKB:Q6RHR9 | Mouse | MGI:MGI:3589692|PMID:15908431 |
| Molecular Function | GO:0030957 | Tat protein binding | DLL1 | IPI | UniProtKB:Q6RHR9|UniProtKB:Q8VBX6|UniProtKB:Q9WVQ1 | Human | PMID:15509766 |
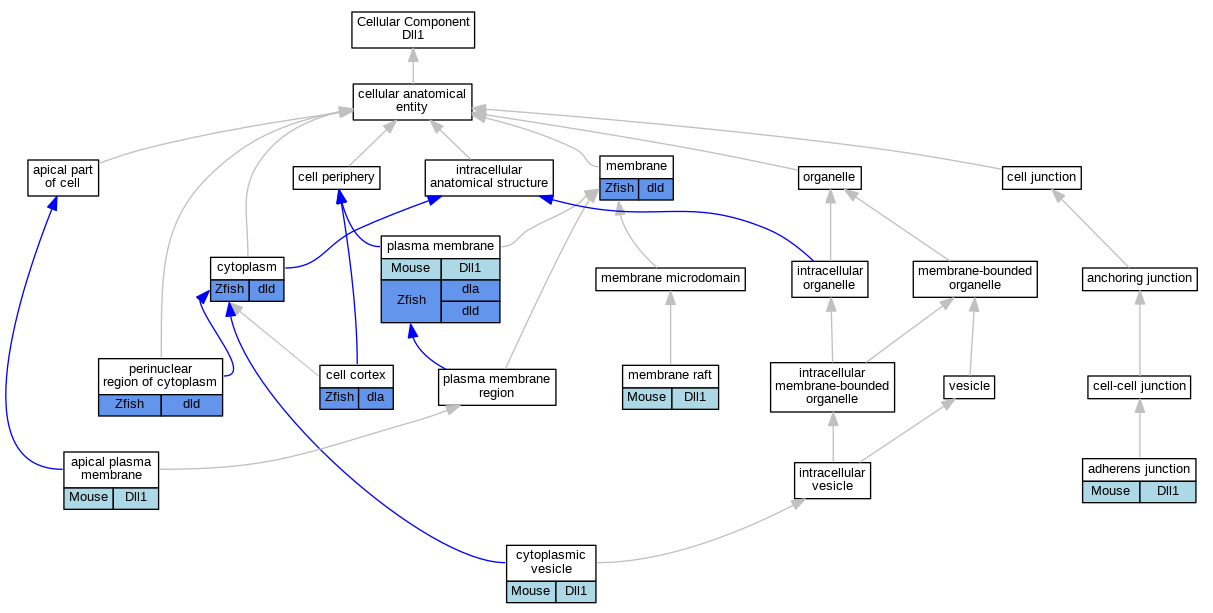
| Cellular Component | GO:0005912 | adherens junction | Dll1 | IDA | Mouse | MGI:MGI:3589692|PMID:15908431 | |
| Cellular Component | GO:0005912 | adherens junction | Dll1 | IDA | Mouse | MGI:MGI:5565112|PMID:24715457 | |
| Cellular Component | GO:0016324 | apical plasma membrane | Dll1 | IDA | Mouse | MGI:MGI:5565112|PMID:24715457 | |
| Cellular Component | GO:0005938 | cell cortex | dla | IDA | Zfish | PMID:19924821 | |
| Cellular Component | GO:0005737 | cytoplasm | dld | IDA | Zfish | PMID:15013799 | |
| Cellular Component | GO:0005737 | cytoplasm | dld | IDA | Zfish | PMID:19056830 | |
| Cellular Component | GO:0031410 | cytoplasmic vesicle | Dll1 | IDA | Mouse | PMID:16000382 | |
| Cellular Component | GO:0016020 | membrane | dld | IDA | Zfish | PMID:17196985 | |
| Cellular Component | GO:0045121 | membrane raft | Dll1 | IDA | Mouse | MGI:MGI:5688841|PMID:18676613 | |
| Cellular Component | GO:0045121 | membrane raft | Dll1 | IDA | Mouse | MGI:MGI:5306864|PMID:21985982 | |
| Cellular Component | GO:0048471 | perinuclear region of cytoplasm | dld | IGI | ZFIN:ZDB-GENE-030404-2 | Zfish | PMID:17196985 |
| Cellular Component | GO:0005886 | plasma membrane | Dll1 | IDA | Mouse | PMID:16000382 | |
| Cellular Component | GO:0005886 | plasma membrane | dla | IDA | Zfish | PMID:19924821 | |
| Cellular Component | GO:0005886 | plasma membrane | dld | IDA | Zfish | PMID:15013799 | |
| Biological Process | GO:0009952 | anterior/posterior pattern specification | dld | IMP | ZFIN:ZDB-GENO-070123-2 | Zfish | PMID:9007237 |
| Biological Process | GO:0014002 | astrocyte development | Dll1 | IMP | Mouse | MGI:MGI:5504540|PMID:23688253 | |
| Biological Process | GO:0007267 | cell-cell signaling | Dll1 | IDA | Mouse | PMID:16621992 | |
| Biological Process | GO:0021688 | cerebellar molecular layer formation | Dll1 | IMP | Mouse | MGI:MGI:5504540|PMID:23688253 | |
| Biological Process | GO:0021693 | cerebellar Purkinje cell layer structural organization | Dll1 | IMP | Mouse | MGI:MGI:5504540|PMID:23688253 | |
| Biological Process | GO:0060271 | cilium assembly | dld | IMP | ZFIN:ZDB-GENO-080605-3 | Zfish | PMID:20876649 |
| Biological Process | GO:0072583 | clathrin-dependent endocytosis | Dll1 | IDA | Rat | PMID:22658936|RGD:10402035 | |
| Biological Process | GO:0007386 | compartment pattern specification | Dll1 | IMP | MGI:MGI:1861919 | Mouse | PMID:12001066 |
| Biological Process | GO:0003140 | determination of left/right asymmetry in lateral mesoderm | dld | IGI | ZFIN:ZDB-GENO-080605-3 | Zfish | PMID:20876649 |
| Biological Process | GO:0007368 | determination of left/right symmetry | Dll1 | IMP | MGI:MGI:1861919 | Mouse | PMID:12730124 |
| Biological Process | GO:0007368 | determination of left/right symmetry | dld | IGI | ZFIN:ZDB-GENE-051113-340 | Zfish | PMID:16701985 |
| Biological Process | GO:0007368 | determination of left/right symmetry | dld | IMP | ZFIN:ZDB-GENO-140908-3 | Zfish | PMID:24930722 |
| Biological Process | GO:0071910 | determination of liver left/right asymmetry | dld | IMP | ZFIN:ZDB-GENO-140908-3 | Zfish | PMID:24930722 |
| Biological Process | GO:0035469 | determination of pancreatic left/right asymmetry | dld | IMP | ZFIN:ZDB-GENO-140908-3 | Zfish | PMID:24930722 |
| Biological Process | GO:0021536 | diencephalon development | dla | IMP | Zfish | PMID:21148001 | |
| Biological Process | GO:0021536 | diencephalon development | dla | IGI | ZFIN:ZDB-GENO-120731-3 | Zfish | PMID:21148001 |
| Biological Process | GO:0021536 | diencephalon development | dla | IGI | ZFIN:ZDB-GENO-120731-2 | Zfish | PMID:21148001 |
| Biological Process | GO:0021536 | diencephalon development | dla | IGI | ZFIN:ZDB-GENO-120731-4 | Zfish | PMID:21148001 |
| Biological Process | GO:0048546 | digestive tract morphogenesis | dld | IMP | ZFIN:ZDB-GENO-070123-2 | Zfish | PMID:15689380 |
| Biological Process | GO:0009880 | embryonic pattern specification | dla | IMP | ZFIN:ZDB-GENO-021014-1 | Zfish | PMID:15366005 |
| Biological Process | GO:0097102 | endothelial tip cell fate specification | Dll1 | IMP | Mouse | MGI:MGI:5466218|PMID:22282195 | |
| Biological Process | GO:0097009 | energy homeostasis | Dll1 | IMP | Mouse | MGI:MGI:3849893|PMID:19562077 | |
| Biological Process | GO:0033504 | floor plate development | dla | IMP | ZFIN:ZDB-GENO-021014-1 | Zfish | PMID:10074451 |
| Biological Process | GO:0001947 | heart looping | Dll1 | IMP | Mouse | MGI:MGI:2661305|PMID:12730124 | |
| Biological Process | GO:0002244 | hematopoietic progenitor cell differentiation | dld | IMP | ZFIN:ZDB-MRPHLNO-081030-1 | Zfish | ZFIN:ZDB-PUB-170214-264 |
| Biological Process | GO:0002244 | hematopoietic progenitor cell differentiation | dld | IGI | ZFIN:ZDB-MRPHLNO-070614-5,ZFIN:ZDB-MRPHLNO-081030-1 | Zfish | PMID:25230933 |
| Biological Process | GO:0060218 | hematopoietic stem cell differentiation | dld | IGI | ZFIN:ZDB-GENO-101105-1,ZFIN:ZDB-MRPHLNO-081030-1 | Zfish | PMID:21654806 |
| Biological Process | GO:0060218 | hematopoietic stem cell differentiation | dld | IMP | ZFIN:ZDB-MRPHLNO-081030-1 | Zfish | PMID:21654806 |
| Biological Process | GO:0042386 | hemocyte differentiation | Dll1 | IDA | Mouse | PMID:16621992 | |
| Biological Process | GO:0055016 | hypochord development | dla | IMP | ZFIN:ZDB-GENO-021014-1 | Zfish | PMID:10074451 |
| Biological Process | GO:0002085 | inhibition of neuroepithelial cell differentiation | Dll1 | IMP | MGI:MGI:1932522,MGI:MGI:3044907 | Mouse | PMID:16495313 |
| Biological Process | GO:0042491 | inner ear auditory receptor cell differentiation | Dll1 | IMP | MGI:MGI:1932522,MGI:MGI:3044907 | Mouse | PMID:16495313 |
| Biological Process | GO:0048839 | inner ear development | Dll1 | IMP | MGI:MGI:1932522,MGI:MGI:3044907 | Mouse | PMID:16495313 |
| Biological Process | GO:0060113 | inner ear receptor cell differentiation | dla | IMP | ZFIN:ZDB-GENO-101230-2 | Zfish | PMID:10572043 |
| Biological Process | GO:0046331 | lateral inhibition | Dll1 | IDA | Mouse | MGI:MGI:3823133|PMID:18997111 | |
| Biological Process | GO:0046331 | lateral inhibition | Dll1 | IMP | Mouse | MGI:MGI:5296438|PMID:21915337 | |
| Biological Process | GO:0046331 | lateral inhibition | dld | IMP | ZFIN:ZDB-GENO-070123-2 | Zfish | PMID:15689380 |
| Biological Process | GO:0070986 | left/right axis specification | Dll1 | IMP | Mouse | MGI:MGI:2661305|PMID:12730124 | |
| Biological Process | GO:0072070 | loop of Henle development | Dll1 | IEP | Mouse | MGI:MGI:3576186|PMID:15821257 | |
| Biological Process | GO:0002315 | marginal zone B cell differentiation | Dll1 | IMP | Mouse | MGI:MGI:3838059|PMID:19217325 | |
| Biological Process | GO:0002315 | marginal zone B cell differentiation | Dll1 | IMP | Mouse | MGI:MGI:3044313|PMID:15146182 | |
| Biological Process | GO:0030901 | midbrain development | dla | IGI | ZFIN:ZDB-GENO-120731-2 | Zfish | PMID:21148001 |
| Biological Process | GO:0030099 | myeloid cell differentiation | Dll1 | IDA | Mouse | PMID:16621992 | |
| Biological Process | GO:2000726 | negative regulation of cardiac muscle cell differentiation | Dll1 | IMP | Mouse | MGI:MGI:5902683|PMID:18371447 | |
| Biological Process | GO:0045596 | negative regulation of cell differentiation | Dll1 | IMP | Mouse | MGI:MGI:5634694|PMID:21238454 | |
| Biological Process | GO:0045596 | negative regulation of cell differentiation | Dll1 | IMP | MGI:MGI:1861919 | Mouse | PMID:10476967 |
| Biological Process | GO:0008285 | negative regulation of cell population proliferation | Dll1 | IMP | Mouse | MGI:MGI:3793982|PMID:17960184 | |
| Biological Process | GO:0045605 | negative regulation of epidermal cell differentiation | Dll1 | IMP | Mouse | MGI:MGI:3793982|PMID:17960184 | |
| Biological Process | GO:0030857 | negative regulation of epithelial cell differentiation | Dll1 | IMP | Mouse | MGI:MGI:5296438|PMID:21915337 | |
| Biological Process | GO:0034351 | negative regulation of glial cell apoptotic process | Dll1 | IMP | Mouse | MGI:MGI:5504540|PMID:23688253 | |
| Biological Process | GO:0045611 | negative regulation of hemocyte differentiation | Dll1 | IDA | Mouse | PMID:16621992 | |
| Biological Process | GO:0045608 | negative regulation of inner ear auditory receptor cell differentiation | Dll1 | IMP | MGI:MGI:1932522,MGI:MGI:3044907 | Mouse | PMID:16495313 |
| Biological Process | GO:0032693 | negative regulation of interleukin-10 production | DLL1 | IMP | Human | PMID:23086448 | |
| Biological Process | GO:0045638 | negative regulation of myeloid cell differentiation | Dll1 | IDA | Mouse | PMID:16621992 | |
| Biological Process | GO:0045662 | negative regulation of myoblast differentiation | Dll1 | IMP | Mouse | MGI:MGI:3701154|PMID:17194759 | |
| Biological Process | GO:0045665 | negative regulation of neuron differentiation | Dll1 | IMP | Mouse | MGI:MGI:3848562|PMID:19389377 | |
| Biological Process | GO:0045665 | negative regulation of neuron differentiation | Dll1 | IMP | MGI:MGI:1861919 | Mouse | PMID:20081190 |
| Biological Process | GO:0072006 | nephron development | Dll1 | IMP | Mouse | MGI:MGI:5498584|PMID:23806616 | |
| Biological Process | GO:0014032 | neural crest cell development | dla | IMP | ZFIN:ZDB-GENO-110401-1 | Zfish | PMID:10851132 |
| Biological Process | GO:0060563 | neuroepithelial cell differentiation | Dll1 | IMP | MGI:MGI:1932522,MGI:MGI:3044907 | Mouse | PMID:16495313 |
| Biological Process | GO:0022008 | neurogenesis | dla | IMP | ZFIN:ZDB-GENO-021014-1 | Zfish | PMID:10074451 |
| Biological Process | GO:0022008 | neurogenesis | dla | IMP | ZFIN:ZDB-GENO-110401-1 | Zfish | PMID:10851132 |
| Biological Process | GO:0030182 | neuron differentiation | Dll1 | IMP | MGI:MGI:1861919 | Mouse | PMID:20081190 |
| Biological Process | GO:0048665 | neuron fate specification | Dll1 | IDA | Mouse | MGI:MGI:3823133|PMID:18997111 | |
| Biological Process | GO:0097150 | neuronal stem cell population maintenance | DLL1 | IEP | Human | PMID:19682396 | |
| Biological Process | GO:0097150 | neuronal stem cell population maintenance | Dll1 | IMP | Mouse | MGI:MGI:5688827|PMID:23695674 | |
| Biological Process | GO:0007219 | Notch signaling pathway | DLL1 | IMP | Human | PMID:19682396 | |
| Biological Process | GO:0007219 | Notch signaling pathway | DLL1 | IDA | Human | PMID:23839946 | |
| Biological Process | GO:0007219 | Notch signaling pathway | Dll1 | IMP | Mouse | MGI:MGI:3848562|PMID:19389377 | |
| Biological Process | GO:0007219 | Notch signaling pathway | Dll1 | IEP | Mouse | MGI:MGI:5504540|PMID:23688253 | |
| Biological Process | GO:0007219 | Notch signaling pathway | dld | IMP | ZFIN:ZDB-MRPHLNO-081030-1 | Zfish | PMID:21654806 |
| Biological Process | GO:0060853 | Notch signaling pathway involved in arterial endothelial cell fate commitment | Dll1 | IMP | Mouse | MGI:MGI:3847069|PMID:19144989 | |
| Biological Process | GO:0060034 | notochord cell differentiation | dla | IMP | ZFIN:ZDB-GENO-021014-1 | Zfish | PMID:10074451 |
| Biological Process | GO:0035265 | organ growth | Dll1 | IMP | Mouse | MGI:MGI:5300854|PMID:22096075 | |
| Biological Process | GO:0008284 | positive regulation of cell population proliferation | Dll1 | IMP | Mouse | MGI:MGI:5300854|PMID:22096075 | |
| Biological Process | GO:0045807 | positive regulation of endocytosis | Dll1 | IDA | Mouse | MGI:MGI:5688841|PMID:18676613 | |
| Biological Process | GO:0010628 | positive regulation of gene expression | DLL1 | IDA | Human | PMID:23839946 | |
| Biological Process | GO:0010628 | positive regulation of gene expression | Dll1 | IMP | MGI:MGI:1861919 | Mouse | PMID:11076679 |
| Biological Process | GO:0045747 | positive regulation of Notch signaling pathway | Dll1 | IMP | Mouse | MGI:MGI:5296438|PMID:21915337 | |
| Biological Process | GO:0045747 | positive regulation of Notch signaling pathway | Dll1 | IDA | Mouse | MGI:MGI:5688841|PMID:18676613 | |
| Biological Process | GO:0045747 | positive regulation of Notch signaling pathway | Dll1 | IMP | Mouse | MGI:MGI:3848562|PMID:19389377 | |
| Biological Process | GO:0045747 | positive regulation of Notch signaling pathway | Dll1 | IMP | Mouse | MGI:MGI:3847069|PMID:19144989 | |
| Biological Process | GO:0045747 | positive regulation of Notch signaling pathway | Dll1 | IDA | Mouse | MGI:MGI:5689216|PMID:26114479 | |
| Biological Process | GO:0045747 | positive regulation of Notch signaling pathway | Dll1 | IDA | Mouse | MGI:MGI:3029032|PMID:10958687 | |
| Biological Process | GO:0045747 | positive regulation of Notch signaling pathway | Dll1 | IDA | Mouse | PMID:15574878 | |
| Biological Process | GO:0045747 | positive regulation of Notch signaling pathway | Dll1 | IDA | Rat | PMID:22658936|RGD:10402035 | |
| Biological Process | GO:0048633 | positive regulation of skeletal muscle tissue growth | Dll1 | IMP | Mouse | MGI:MGI:5608606|PMID:25220152 | |
| Biological Process | GO:1903672 | positive regulation of sprouting angiogenesis | Dll1 | IMP | Mouse | MGI:MGI:5466218|PMID:22282195 | |
| Biological Process | GO:0045944 | positive regulation of transcription by RNA polymerase II | Dll1 | IMP | Mouse | MGI:MGI:2661305|PMID:12730124 | |
| Biological Process | GO:0072014 | proximal tubule development | Dll1 | IEP | Mouse | MGI:MGI:3576186|PMID:15821257 | |
| Biological Process | GO:0009954 | proximal/distal pattern formation | Dll1 | IMP | Mouse | MGI:MGI:5426345|PMID:22529374 | |
| Biological Process | GO:0008217 | regulation of blood pressure | Dll1 | IMP | Mouse | MGI:MGI:3849893|PMID:19562077 | |
| Biological Process | GO:0030155 | regulation of cell adhesion | Dll1 | IMP | Mouse | MGI:MGI:5442624|PMID:22940113 | |
| Biological Process | GO:0051302 | regulation of cell division | Dll1 | IMP | Mouse | MGI:MGI:5296438|PMID:21915337 | |
| Biological Process | GO:0040008 | regulation of growth | Dll1 | IMP | Mouse | MGI:MGI:3849893|PMID:19562077 | |
| Biological Process | GO:1902036 | regulation of hematopoietic stem cell differentiation | dld | IMP | ZFIN:ZDB-MRPHLNO-081030-1 | Zfish | PMID:25428693 |
| Biological Process | GO:0050767 | regulation of neurogenesis | Dll1 | IMP | Mouse | MGI:MGI:3823133|PMID:18997111 | |
| Biological Process | GO:0050767 | regulation of neurogenesis | Dll1 | IMP | MGI:MGI:1861919 | Mouse | PMID:19389377 |
| Biological Process | GO:0008593 | regulation of Notch signaling pathway | dla | IGI | ZFIN:ZDB-MRPHLNO-050308-16,ZFIN:ZDB-MRPHLNO-060208-1 | Zfish | PMID:24681783 |
| Biological Process | GO:0008593 | regulation of Notch signaling pathway | dla | IMP | ZFIN:ZDB-MRPHLNO-050308-16 | Zfish | PMID:24681783 |
| Biological Process | GO:0048631 | regulation of skeletal muscle tissue growth | Dll1 | IMP | Mouse | MGI:MGI:3701154|PMID:17194759 | |
| Biological Process | GO:0014807 | regulation of somitogenesis | Dll1 | IMP | Mouse | MGI:MGI:5689216|PMID:26114479 | |
| Biological Process | GO:1900746 | regulation of vascular endothelial growth factor signaling pathway | Dll1 | IMP | Mouse | MGI:MGI:3847069|PMID:19144989 | |
| Biological Process | GO:0060041 | retina development in camera-type eye | Dll1 | IMP | Mouse | MGI:MGI:3848562|PMID:19389377 | |
| Biological Process | GO:0060042 | retina morphogenesis in camera-type eye | Dll1 | IMP | Mouse | MGI:MGI:3848562|PMID:19389377 | |
| Biological Process | GO:0061056 | sclerotome development | dld | IGI | ZFIN:ZDB-MRPHLNO-070614-5,ZFIN:ZDB-MRPHLNO-081030-1 | Zfish | PMID:25230933 |
| Biological Process | GO:0048630 | skeletal muscle tissue growth | Dll1 | IMP | Mouse | MGI:MGI:5442624|PMID:22940113 | |
| Biological Process | GO:0098773 | skin epidermis development | Dll1 | IMP | Mouse | MGI:MGI:3793982|PMID:17960184 | |
| Biological Process | GO:0021523 | somatic motor neuron differentiation | dld | IMP | ZFIN:ZDB-GENO-070123-2 | Zfish | PMID:9007237 |
| Biological Process | GO:0001757 | somite specification | Dll1 | IMP | MGI:MGI:3038950 | Mouse | PMID:14960495 |
| Biological Process | GO:0001756 | somitogenesis | Dll1 | IMP | Mouse | MGI:MGI:5545944|PMID:23072809 | |
| Biological Process | GO:0001756 | somitogenesis | Dll1 | IGI | MGI:MGI:1096325 | Mouse | PMID:15902259 |
| Biological Process | GO:0001756 | somitogenesis | dld | IMP | ZFIN:ZDB-GENO-080605-3 | Zfish | PMID:29624170 |
| Biological Process | GO:0001756 | somitogenesis | dld | IGI | ZFIN:ZDB-GENO-070123-2,ZFIN:ZDB-MRPHLNO-050531-3,ZFIN:ZDB-MRPHLNO-050531-4 | Zfish | PMID:15766754 |
| Biological Process | GO:0001756 | somitogenesis | dld | IMP | ZFIN:ZDB-GENO-980202-934 | Zfish | PMID:9007237 |
| Biological Process | GO:0001756 | somitogenesis | dld | IMP | ZFIN:ZDB-GENO-070123-2 | Zfish | PMID:16225858 |
| Biological Process | GO:0001756 | somitogenesis | dld | IMP | ZFIN:ZDB-GENO-070123-2 | Zfish | PMID:9706695 |
| Biological Process | GO:0001756 | somitogenesis | dld | IGI | ZFIN:ZDB-GENO-070123-6,ZFIN:ZDB-GENO-980202-1125,ZFIN:ZDB-GENO-980202-808 | Zfish | PMID:15809039 |
| Biological Process | GO:0001756 | somitogenesis | dld | IMP | ZFIN:ZDB-GENO-980202-1125 | Zfish | PMID:15809039 |
| Biological Process | GO:0001756 | somitogenesis | dld | IMP | ZFIN:ZDB-GENO-080605-3 | Zfish | PMID:20637620 |
| Biological Process | GO:0001756 | somitogenesis | dld | IMP | ZFIN:ZDB-GENO-070123-2 | Zfish | PMID:9007237 |
| Biological Process | GO:0001756 | somitogenesis | dld | IMP | ZFIN:ZDB-GENO-980202-823 | Zfish | PMID:9007237 |
| Biological Process | GO:0001756 | somitogenesis | dld | IMP | ZFIN:ZDB-GENO-070123-2 | Zfish | PMID:15766754 |
| Biological Process | GO:0001756 | somitogenesis | dld | IMP | ZFIN:ZDB-GENO-980202-1125 | Zfish | PMID:9007237 |
| Biological Process | GO:0021510 | spinal cord development | Dll1 | IMP | Mouse | MGI:MGI:3848562|PMID:19389377 | |
| Biological Process | GO:0003323 | type B pancreatic cell development | Dll1 | IMP | Mouse | MGI:MGI:5426345|PMID:22529374 | |
| Biological Process | GO:0021514 | ventral spinal cord interneuron differentiation | dla | IMP | ZFIN:ZDB-GENO-140807-4 | Zfish | PMID:24768892 |
| Biological Process | GO:0021514 | ventral spinal cord interneuron differentiation | dla | IGI | ZFIN:ZDB-GENE-000125-4 | Zfish | PMID:24768892 |
| Biological Process | GO:0021514 | ventral spinal cord interneuron differentiation | dla | IGI | ZFIN:ZDB-GENE-041014-73 | Zfish | PMID:24768892 |
| Biological Process | GO:0021514 | ventral spinal cord interneuron differentiation | dla | IGI | ZFIN:ZDB-GENE-000125-4,ZFIN:ZDB-GENE-990415-47 | Zfish | PMID:24768892 |
| Biological Process | GO:0021514 | ventral spinal cord interneuron differentiation | dla | IGI | ZFIN:ZDB-GENE-990415-47 | Zfish | PMID:24768892 |
| Biological Process | GO:0021514 | ventral spinal cord interneuron differentiation | dla | IMP | ZFIN:ZDB-MRPHLNO-140807-1 | Zfish | PMID:24768892 |
| Biological Process | GO:0021514 | ventral spinal cord interneuron differentiation | dld | IGI | ZFIN:ZDB-GENE-000125-4,ZFIN:ZDB-GENE-980526-29 | Zfish | PMID:24768892 |
| Biological Process | GO:0021514 | ventral spinal cord interneuron differentiation | dld | IMP | ZFIN:ZDB-GENO-080605-3 | Zfish | PMID:24768892 |
| Biological Process | GO:0021514 | ventral spinal cord interneuron differentiation | dld | IGI | ZFIN:ZDB-GENE-980526-29 | Zfish | PMID:24768892 |
| EXP Inferred from experiment |
| IDA Inferred from direct assay |
| IEP Inferred from expression pattern |
| IGI Inferred from genetic interaction |
| IMP Inferred from mutant phenotype |
| IPI Inferred from physical interaction |
| HTP Inferred from High Throughput Experiment |
| HDA Inferred from High Throughput Direct Assay |
| HMP Inferred from High Throughput Mutant Phenotype |
| HGI Inferred from High Throughput Genetic Interaction |
| HEP Inferred from High Throughput Expression Pattern |
Mouse Genome Database (MGD), Gene Expression Database (GXD), Mouse Models of Human Cancer database (MMHCdb) (formerly Mouse Tumor Biology (MTB)), Gene Ontology (GO) |
||
|
Citing These Resources Funding Information Warranty Disclaimer, Privacy Notice, Licensing, & Copyright Send questions and comments to User Support. |
last database update 05/05/2026 MGI 6.24 |
|
|
|
||