|
Source |
Alliance of Genome Resources |



| Category | ID | Classification term | Gene | Evidence | Inferred from | Organism | Reference |
|---|---|---|---|---|---|---|---|
| Molecular Function | GO:0140297 | DNA-binding transcription factor binding | Dhrs7b | IPI | UniProtKB:A2A935 | Mouse | PMID:28930673 |
| Molecular Function | GO:0005515 | protein binding | Dhrs7b | IPI | UniProtKB:P70168 | Mouse | PMID:28930673 |
| Molecular Function | GO:0005515 | protein binding | Dhrs7b | IPI | UniProtKB:P37238 | Mouse | PMID:28930673 |
| Molecular Function | GO:0005515 | protein binding | Dhrs7b | IPI | UniProtKB:Q8C0N2 | Mouse | PMID:28930673 |
| Molecular Function | GO:0005515 | protein binding | Dhrs7b | IPI | UniProtKB:P23204 | Mouse | PMID:28930673 |
| Molecular Function | GO:0003714 | transcription corepressor activity | Dhrs7b | IMP | Mouse | PMID:28930673 | |
| Molecular Function | GO:0003714 | transcription corepressor activity | Dhrs7b | IDA | Mouse | PMID:28930673 | |
| Cellular Component | GO:0016020 | membrane | DHRS7B | HDA | Human | PMID:19946888 | |
| Cellular Component | GO:0016020 | membrane | Dhrs7b | IDA | Mouse | PMID:28930673 | |
| Cellular Component | GO:0005634 | nucleus | Dhrs7b | IDA | Mouse | PMID:28930673 | |
| Cellular Component | GO:0005777 | peroxisome | Dhrs7b | IDA | Mouse | PMID:28930673 | |
| Cellular Component | GO:0005667 | transcription regulator complex | Dhrs7b | IPI | UniProtKB:A2A935 | Mouse | PMID:28930673 |
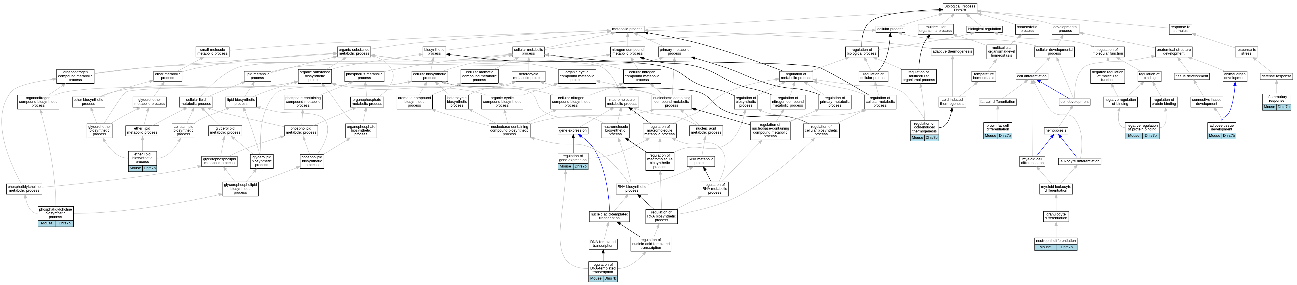
| Biological Process | GO:0060612 | adipose tissue development | Dhrs7b | IMP | MGI:MGI:2669525,MGI:MGI:5749209 | Mouse | PMID:28930673 |
| Biological Process | GO:0050873 | brown fat cell differentiation | Dhrs7b | IDA | Mouse | PMID:28930673 | |
| Biological Process | GO:0008611 | ether lipid biosynthetic process | Dhrs7b | IMP | MGI:MGI:5749209 | Mouse | PMID:25565205 |
| Biological Process | GO:0006954 | inflammatory response | Dhrs7b | IMP | MGI:MGI:3765070 | Mouse | PMID:25565205 |
| Biological Process | GO:0032091 | negative regulation of protein binding | Dhrs7b | IDA | Mouse | PMID:28930673 | |
| Biological Process | GO:0030223 | neutrophil differentiation | Dhrs7b | IMP | MGI:MGI:5749209 | Mouse | PMID:25565205 |
| Biological Process | GO:0006656 | phosphatidylcholine biosynthetic process | Dhrs7b | IMP | Mouse | PMID:28930673 | |
| Biological Process | GO:0120161 | regulation of cold-induced thermogenesis | Dhrs7b | IMP | MGI:MGI:2669525,MGI:MGI:5749209 | Mouse | PMID:28930673 |
| Biological Process | GO:0006355 | regulation of DNA-templated transcription | Dhrs7b | IDA | Mouse | PMID:28930673 | |
| Biological Process | GO:0006355 | regulation of DNA-templated transcription | Dhrs7b | IMP | Mouse | PMID:28930673 | |
| Biological Process | GO:0010468 | regulation of gene expression | Dhrs7b | IMP | Mouse | PMID:28930673 | |
| Biological Process | GO:0010468 | regulation of gene expression | Dhrs7b | IMP | MGI:MGI:2669525,MGI:MGI:5749209 | Mouse | PMID:28930673 |
| EXP Inferred from experiment |
| IDA Inferred from direct assay |
| IEP Inferred from expression pattern |
| IGI Inferred from genetic interaction |
| IMP Inferred from mutant phenotype |
| IPI Inferred from physical interaction |
| HTP Inferred from High Throughput Experiment |
| HDA Inferred from High Throughput Direct Assay |
| HMP Inferred from High Throughput Mutant Phenotype |
| HGI Inferred from High Throughput Genetic Interaction |
| HEP Inferred from High Throughput Expression Pattern |
Mouse Genome Database (MGD), Gene Expression Database (GXD), Mouse Models of Human Cancer database (MMHCdb) (formerly Mouse Tumor Biology (MTB)), Gene Ontology (GO) |
||
|
Citing These Resources Funding Information Warranty Disclaimer, Privacy Notice, Licensing, & Copyright Send questions and comments to User Support. |
last database update 05/05/2026 MGI 6.24 |
|
|
|
||