|
Source |
Alliance of Genome Resources |



| Category | ID | Classification term | Gene | Evidence | Inferred from | Organism | Reference |
|---|---|---|---|---|---|---|---|
| Molecular Function | GO:0003682 | chromatin binding | Cux1 | IDA | Mouse | PMID:15994318 | |
| Molecular Function | GO:0003677 | DNA binding | Cux1 | IDA | Mouse | PMID:15656993 | |
| Molecular Function | GO:0005515 | protein binding | Cux1 | IPI | UniProtKB:Q8VI24 | Mouse | MGI:MGI:6280169|PMID:30726206 |
| Molecular Function | GO:0030674 | protein-macromolecule adaptor activity | Cux1 | IPI | RGD:1308163 | Rat | PMID:15718469|RGD:1599272 |
| Molecular Function | GO:0000978 | RNA polymerase II cis-regulatory region sequence-specific DNA binding | Cux1 | IDA | Mouse | PMID:18836447 | |
| Molecular Function | GO:0000977 | RNA polymerase II transcription regulatory region sequence-specific DNA binding | Cux1 | IMP | Mouse | MGI:MGI:4836115|PMID:20510857 | |
| Molecular Function | GO:0043565 | sequence-specific DNA binding | CUX1 | IDA | Human | PMID:15656993 | |
| Molecular Function | GO:0043565 | sequence-specific DNA binding | Cux1 | IDA | Mouse | PMID:1363085 | |
| Molecular Function | GO:1990837 | sequence-specific double-stranded DNA binding | CUX1 | IDA | Human | PMID:28473536 | |
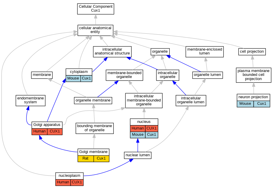
| Cellular Component | GO:0005737 | cytoplasm | Cux1 | IDA | Mouse | PMID:20473291 | |
| Cellular Component | GO:0005794 | Golgi apparatus | CUX1 | IDA | Human | GO_REF:0000052 | |
| Cellular Component | GO:0000139 | Golgi membrane | Cux1 | IDA | Rat | PMID:15718469|RGD:1599272 | |
| Cellular Component | GO:0043005 | neuron projection | Cux1 | IDA | Mouse | PMID:25100583 | |
| Cellular Component | GO:0005654 | nucleoplasm | CUX1 | IDA | Human | GO_REF:0000052 | |
| Cellular Component | GO:0005634 | nucleus | CUX1 | IDA | Human | PMID:15656993 | |
| Cellular Component | GO:0005634 | nucleus | Cux1 | IDA | Mouse | PMID:11839809 | |
| Cellular Component | GO:0005634 | nucleus | Cux1 | IDA | Mouse | PMID:20473291 | |
| Cellular Component | GO:0005634 | nucleus | Cux1 | IDA | Mouse | PMID:11544187 | |
| Cellular Component | GO:0005634 | nucleus | Cux1 | IDA | Mouse | PMID:1363085 | |
| Biological Process | GO:0042491 | inner ear auditory receptor cell differentiation | Cux1 | IMP | MGI:MGI:2388352 | Mouse | PMID:11544187 |
| Biological Process | GO:0001822 | kidney development | Cux1 | IGI | MGI:MGI:2177632 | Mouse | PMID:18829740 |
| Biological Process | GO:0030324 | lung development | Cux1 | IMP | MGI:MGI:2388352 | Mouse | PMID:11544187 |
| Biological Process | GO:0000122 | negative regulation of transcription by RNA polymerase II | Cux1 | IDA | Mouse | PMID:11544187 | |
| Biological Process | GO:0000122 | negative regulation of transcription by RNA polymerase II | Cux1 | IDA | Mouse | PMID:1363085 | |
| Biological Process | GO:0050775 | positive regulation of dendrite morphogenesis | Cux1 | IMP | Mouse | MGI:MGI:4836115|PMID:20510857 | |
| Biological Process | GO:0000301 | retrograde transport, vesicle recycling within Golgi | Cux1 | IMP | Rat | PMID:15718469|RGD:1599272 |
| EXP Inferred from experiment |
| IDA Inferred from direct assay |
| IEP Inferred from expression pattern |
| IGI Inferred from genetic interaction |
| IMP Inferred from mutant phenotype |
| IPI Inferred from physical interaction |
| HTP Inferred from High Throughput Experiment |
| HDA Inferred from High Throughput Direct Assay |
| HMP Inferred from High Throughput Mutant Phenotype |
| HGI Inferred from High Throughput Genetic Interaction |
| HEP Inferred from High Throughput Expression Pattern |
Mouse Genome Database (MGD), Gene Expression Database (GXD), Mouse Models of Human Cancer database (MMHCdb) (formerly Mouse Tumor Biology (MTB)), Gene Ontology (GO) |
||
|
Citing These Resources Funding Information Warranty Disclaimer, Privacy Notice, Licensing, & Copyright Send questions and comments to User Support. |
last database update 12/30/2025 MGI 6.24 |
|
|
|
||