|
Source |
Alliance of Genome Resources |



| Category | ID | Classification term | Gene | Evidence | Inferred from | Organism | Reference |
|---|---|---|---|---|---|---|---|
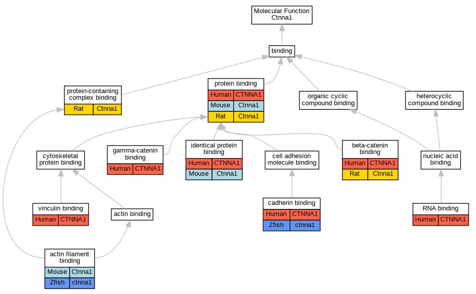
| Molecular Function | GO:0051015 | actin filament binding | Ctnna1 | IDA | Mouse | PMID:11795944 | |
| Molecular Function | GO:0051015 | actin filament binding | ctnna1 | IDA | Zfish | PMID:23788645 | |
| Molecular Function | GO:0008013 | beta-catenin binding | CTNNA1 | IPI | UniProtKB:P35222 | Human | PMID:7650039 |
| Molecular Function | GO:0008013 | beta-catenin binding | CTNNA1 | IPI | UniProtKB:P35222 | Human | PMID:7890674 |
| Molecular Function | GO:0008013 | beta-catenin binding | Ctnna1 | IPI | RGD:70487 | Rat | PMID:12960056|RGD:150530287 |
| Molecular Function | GO:0045296 | cadherin binding | CTNNA1 | IPI | UniProtKB:Q86UP0-1 | Human | PMID:12734196 |
| Molecular Function | GO:0045296 | cadherin binding | CTNNA1 | IPI | UniProtKB:Q86UP0-2 | Human | PMID:12734196 |
| Molecular Function | GO:0045296 | cadherin binding | CTNNA1 | HDA | Human | PMID:25468996 | |
| Molecular Function | GO:0045296 | cadherin binding | CTNNA1 | IPI | UniProtKB:P19022 | Human | PMID:7650039 |
| Molecular Function | GO:0045296 | cadherin binding | ctnna1 | IDA | Zfish | PMID:10456847 | |
| Molecular Function | GO:0045295 | gamma-catenin binding | CTNNA1 | IPI | UniProtKB:P14923 | Human | PMID:7650039 |
| Molecular Function | GO:0045295 | gamma-catenin binding | CTNNA1 | IPI | UniProtKB:P14923 | Human | PMID:7890674 |
| Molecular Function | GO:0042802 | identical protein binding | CTNNA1 | IPI | UniProtKB:P35221 | Human | PMID:23292143 |
| Molecular Function | GO:0042802 | identical protein binding | Ctnna1 | IPI | UniProtKB:P26231 | Mouse | MGI:MGI:5476862|PMID:23417122 |
| Molecular Function | GO:0005515 | protein binding | CTNNA1 | IPI | UniProtKB:Q96KN1 | Human | PMID:12477722 |
| Molecular Function | GO:0005515 | protein binding | CTNNA1 | IPI | UniProtKB:P12830 | Human | PMID:16212417 |
| Molecular Function | GO:0005515 | protein binding | CTNNA1 | IPI | UniProtKB:P35222 | Human | PMID:17052462 |
| Molecular Function | GO:0005515 | protein binding | CTNNA1 | IPI | UniProtKB:P35222 | Human | PMID:17098867 |
| Molecular Function | GO:0005515 | protein binding | CTNNA1 | IPI | UniProtKB:Q9ERG0-2 | Human | PMID:18093941 |
| Molecular Function | GO:0005515 | protein binding | CTNNA1 | IPI | UniProtKB:Q9UHB6 | Human | PMID:18093941 |
| Molecular Function | GO:0005515 | protein binding | CTNNA1 | IPI | UniProtKB:P12830 | Human | PMID:19016843 |
| Molecular Function | GO:0005515 | protein binding | CTNNA1 | IPI | UniProtKB:P25054 | Human | PMID:20936779 |
| Molecular Function | GO:0005515 | protein binding | CTNNA1 | IPI | UniProtKB:P12830 | Human | PMID:22750944 |
| Molecular Function | GO:0005515 | protein binding | CTNNA1 | IPI | UniProtKB:Q9H0H5 | Human | PMID:22750944 |
| Molecular Function | GO:0005515 | protein binding | CTNNA1 | IPI | UniProtKB:Q9H8V3 | Human | PMID:22750944 |
| Molecular Function | GO:0005515 | protein binding | CTNNA1 | IPI | UniProtKB:P18206-2 | Human | PMID:23292143 |
| Molecular Function | GO:0005515 | protein binding | CTNNA1 | IPI | UniProtKB:P25963 | Human | PMID:24509793 |
| Molecular Function | GO:0005515 | protein binding | CTNNA1 | IPI | UniProtKB:P35222 | Human | PMID:24509793 |
| Molecular Function | GO:0005515 | protein binding | CTNNA1 | IPI | UniProtKB:P25054 | Human | PMID:25241761 |
| Molecular Function | GO:0005515 | protein binding | CTNNA1 | IPI | UniProtKB:Q5VT06 | Human | PMID:25764135 |
| Molecular Function | GO:0005515 | protein binding | CTNNA1 | IPI | UniProtKB:P25054 | Human | PMID:26496610 |
| Molecular Function | GO:0005515 | protein binding | CTNNA1 | IPI | UniProtKB:P35222 | Human | PMID:26496610 |
| Molecular Function | GO:0005515 | protein binding | CTNNA1 | IPI | UniProtKB:O60716,UniProtKB:P35222,UniProtKB:Q8IXH8 | Human | PMID:28051089 |
| Molecular Function | GO:0005515 | protein binding | CTNNA1 | IPI | UniProtKB:P12830 | Human | PMID:34591612 |
| Molecular Function | GO:0005515 | protein binding | Ctnna1 | IPI | UniProtKB:Q02248 | Mouse | MGI:MGI:1355058|PMID:10882138 |
| Molecular Function | GO:0005515 | protein binding | Ctnna1 | IPI | UniProtKB:P35222|UniProtKB:Q02248 | Mouse | MGI:MGI:5318039|PMID:9264463 |
| Molecular Function | GO:0005515 | protein binding | Ctnna1 | IPI | UniProtKB:O35889 | Mouse | MGI:MGI:5532921|PMID:10974003 |
| Molecular Function | GO:0005515 | protein binding | Ctnna1 | IPI | PR:Q05860 | Mouse | PMID:14647292 |
| Molecular Function | GO:0005515 | protein binding | Ctnna1 | IPI | PR:Q02257 | Mouse | PMID:14579029 |
| Molecular Function | GO:0005515 | protein binding | Ctnna1 | IPI | PR:Q02248 | Mouse | PMID:8853988 |
| Molecular Function | GO:0005515 | protein binding | Ctnna1 | IPI | RGD:70487 | Rat | PMID:12640114|RGD:2289806 |
| Molecular Function | GO:0044877 | protein-containing complex binding | Ctnna1 | IPI | RGD:69280|RGD:620412 | Rat | PMID:8834786|RGD:2291902 |
| Molecular Function | GO:0044877 | protein-containing complex binding | Ctnna1 | IPI | RGD:69280|RGD:70487 | Rat | PMID:8834786|RGD:2291902 |
| Molecular Function | GO:0003723 | RNA binding | CTNNA1 | HDA | Human | PMID:22658674 | |
| Molecular Function | GO:0017166 | vinculin binding | CTNNA1 | IPI | UniProtKB:P18206 | Human | PMID:9700171 |
| Cellular Component | GO:0001669 | acrosomal vesicle | Ctnna1 | IDA | Rat | PMID:16755864|RGD:2289801 | |
| Cellular Component | GO:0005912 | adherens junction | Ctnna1 | IDA | Mouse | PMID:12695331 | |
| Cellular Component | GO:0005912 | adherens junction | Ctnna1 | IDA | Mouse | PMID:19129494 | |
| Cellular Component | GO:0005912 | adherens junction | Ctnna1 | IDA | Mouse | PMID:15775979 | |
| Cellular Component | GO:0005912 | adherens junction | Ctnna1 | IDA | Rat | PMID:8834786|RGD:2291902 | |
| Cellular Component | GO:0005912 | adherens junction | ctnna1 | IDA | Zfish | PMID:10456847 | |
| Cellular Component | GO:0016342 | catenin complex | CTNNA1 | IDA | Human | PMID:28051089 | |
| Cellular Component | GO:0016342 | catenin complex | CTNNA1 | IDA | Human | PMID:7650039 | |
| Cellular Component | GO:0016342 | catenin complex | ctnna1 | IDA | Zfish | PMID:10456847 | |
| Cellular Component | GO:0005938 | cell cortex | ctnna1 | IDA | Zfish | PMID:10456847 | |
| Cellular Component | GO:0030054 | cell junction | CTNNA1 | IDA | Human | GO_REF:0000052 | |
| Cellular Component | GO:0005911 | cell-cell junction | CTNNA1 | IDA | Human | PMID:10460003 | |
| Cellular Component | GO:0005911 | cell-cell junction | CTNNA1 | IDA | Human | PMID:7650039 | |
| Cellular Component | GO:0005911 | cell-cell junction | Ctnna1 | IDA | Rat | PMID:15197645|RGD:2289803 | |
| Cellular Component | GO:0005737 | cytoplasm | Ctnna1 | IDA | Rat | PMID:16755864|RGD:2289801 | |
| Cellular Component | GO:0016600 | flotillin complex | Ctnna1 | IDA | Mouse | MGI:MGI:5634880|PMID:24046456 | |
| Cellular Component | GO:0005925 | focal adhesion | CTNNA1 | HDA | Human | PMID:21423176 | |
| Cellular Component | GO:0014704 | intercalated disc | Ctnna1 | IDA | Mouse | PMID:17535849 | |
| Cellular Component | GO:0043231 | intracellular membrane-bounded organelle | CTNNA1 | IDA | Human | GO_REF:0000052 | |
| Cellular Component | GO:0030027 | lamellipodium | Ctnna1 | IDA | Mouse | PMID:14657280 | |
| Cellular Component | GO:0005902 | microvillus | ctnna1 | IDA | Zfish | PMID:10456847 | |
| Cellular Component | GO:0005886 | plasma membrane | CTNNA1 | IDA | Human | GO_REF:0000052 | |
| Cellular Component | GO:0005886 | plasma membrane | Ctnna1 | IDA | Mouse | PMID:8853988 | |
| Cellular Component | GO:0005886 | plasma membrane | Ctnna1 | IDA | Rat | PMID:17899156|RGD:2289800 | |
| Cellular Component | GO:0005915 | zonula adherens | Ctnna1 | IDA | Mouse | PMID:11025210 | |
| Biological Process | GO:0007568 | aging | Ctnna1 | IEP | Rat | PMID:15178134|RGD:2289805 | |
| Biological Process | GO:0043297 | apical junction assembly | Ctnna1 | IMP | MGI:MGI:2176173,MGI:MGI:2677796 | Mouse | PMID:16543460 |
| Biological Process | GO:0043297 | apical junction assembly | Ctnna1 | IMP | MGI:MGI:2677796 | Mouse | PMID:22411810 |
| Biological Process | GO:0006915 | apoptotic process | Ctnna1 | IMP | MGI:MGI:2176173,MGI:MGI:2677796 | Mouse | PMID:16543460 |
| Biological Process | GO:0031103 | axon regeneration | Ctnna1 | IEP | Rat | PMID:12387456|RGD:632464 | |
| Biological Process | GO:0048870 | cell motility | Ctnna1 | IMP | MGI:MGI:2677796 | Mouse | PMID:22411810 |
| Biological Process | GO:0071681 | cellular response to indole-3-methanol | CTNNA1 | IDA | Human | PMID:10868478 | |
| Biological Process | GO:0090136 | epithelial cell-cell adhesion | Ctnna1 | IMP | MGI:MGI:2677796 | Mouse | PMID:22411810 |
| Biological Process | GO:0007163 | establishment or maintenance of cell polarity | Ctnna1 | IMP | MGI:MGI:2176173,MGI:MGI:2677796 | Mouse | PMID:16543460 |
| Biological Process | GO:0097192 | extrinsic apoptotic signaling pathway in absence of ligand | Ctnna1 | IMP | MGI:MGI:2677796 | Mouse | PMID:22411810 |
| Biological Process | GO:0016264 | gap junction assembly | Ctnna1 | IMP | Rat | PMID:12577316|RGD:2289808 | |
| Biological Process | GO:0007229 | integrin-mediated signaling pathway | Ctnna1 | IMP | MGI:MGI:2677796 | Mouse | PMID:22411810 |
| Biological Process | GO:0008584 | male gonad development | Ctnna1 | IEP | Rat | PMID:7507830|RGD:2289812 | |
| Biological Process | GO:0043066 | negative regulation of apoptotic process | Ctnna1 | IMP | MGI:MGI:2176173,MGI:MGI:2677796 | Mouse | PMID:16543460 |
| Biological Process | GO:2000146 | negative regulation of cell motility | Ctnna1 | IMP | MGI:MGI:2677796 | Mouse | PMID:22411810 |
| Biological Process | GO:2001240 | negative regulation of extrinsic apoptotic signaling pathway in absence of ligand | Ctnna1 | IMP | MGI:MGI:2677796 | Mouse | PMID:22411810 |
| Biological Process | GO:2001045 | negative regulation of integrin-mediated signaling pathway | Ctnna1 | IMP | MGI:MGI:2677796 | Mouse | PMID:22411810 |
| Biological Process | GO:0007406 | negative regulation of neuroblast proliferation | Ctnna1 | IMP | MGI:MGI:2176173,MGI:MGI:2677796 | Mouse | PMID:16543460 |
| Biological Process | GO:0007406 | negative regulation of neuroblast proliferation | Ctnna1 | IGI | MGI:MGI:108075 | Mouse | PMID:16543460 |
| Biological Process | GO:1900181 | negative regulation of protein localization to nucleus | Ctnna1 | IMP | Mouse | MGI:MGI:4939579|PMID:21145499 | |
| Biological Process | GO:0007405 | neuroblast proliferation | Ctnna1 | IMP | MGI:MGI:2176173,MGI:MGI:2677796 | Mouse | PMID:16543460 |
| Biological Process | GO:0007405 | neuroblast proliferation | Ctnna1 | IGI | MGI:MGI:108075 | Mouse | PMID:16543460 |
| Biological Process | GO:0042475 | odontogenesis of dentin-containing tooth | Ctnna1 | IEP | Rat | PMID:10681393|RGD:2289810 | |
| Biological Process | GO:0001541 | ovarian follicle development | Ctnna1 | IEP | Rat | PMID:10864803|RGD:2289809 | |
| Biological Process | GO:2001241 | positive regulation of extrinsic apoptotic signaling pathway in absence of ligand | Ctnna1 | IMP | MGI:MGI:2677796 | Mouse | PMID:22411810 |
| Biological Process | GO:0045880 | positive regulation of smoothened signaling pathway | Ctnna1 | IGI | MGI:MGI:108075 | Mouse | PMID:16543460 |
| Biological Process | GO:0008104 | protein localization | Ctnna1 | IMP | MGI:MGI:2677796 | Mouse | PMID:22411810 |
| Biological Process | GO:0042127 | regulation of cell population proliferation | Ctnna1 | IGI | MGI:MGI:88039 | Mouse | PMID:17989230 |
| Biological Process | GO:0043627 | response to estrogen | Ctnna1 | IEP | Rat | PMID:10864803|RGD:2289809 | |
| Biological Process | GO:0014070 | response to organic cyclic compound | Ctnna1 | IEP | Rat | PMID:16678996|RGD:2289802 | |
| Biological Process | GO:0007224 | smoothened signaling pathway | Ctnna1 | IGI | MGI:MGI:108075 | Mouse | PMID:16543460 |
| Biological Process | GO:0001894 | tissue homeostasis | ctnna1 | IMP | ZFIN:ZDB-GENO-170124-1 | Zfish | PMID:27612508 |
| EXP Inferred from experiment |
| IDA Inferred from direct assay |
| IEP Inferred from expression pattern |
| IGI Inferred from genetic interaction |
| IMP Inferred from mutant phenotype |
| IPI Inferred from physical interaction |
| HTP Inferred from High Throughput Experiment |
| HDA Inferred from High Throughput Direct Assay |
| HMP Inferred from High Throughput Mutant Phenotype |
| HGI Inferred from High Throughput Genetic Interaction |
| HEP Inferred from High Throughput Expression Pattern |
Mouse Genome Database (MGD), Gene Expression Database (GXD), Mouse Models of Human Cancer database (MMHCdb) (formerly Mouse Tumor Biology (MTB)), Gene Ontology (GO) |
||
|
Citing These Resources Funding Information Warranty Disclaimer, Privacy Notice, Licensing, & Copyright Send questions and comments to User Support. |
last database update 12/30/2025 MGI 6.24 |
|
|
|
||