|
Source |
Alliance of Genome Resources |



| Category | ID | Classification term | Gene | Evidence | Inferred from | Organism | Reference |
|---|---|---|---|---|---|---|---|
| Molecular Function | GO:0005201 | extracellular matrix structural constituent | Col5a1 | IDA | Mouse | PMID:15383546 | |
| Molecular Function | GO:0030020 | extracellular matrix structural constituent conferring tensile strength | COL5A1 | HDA | Human | PMID:28344315 | |
| Molecular Function | GO:0008201 | heparin binding | COL5A1 | IDA | Human | PMID:2203476 | |
| Molecular Function | GO:0008201 | heparin binding | Col5a1 | IDA | Rat | PMID:10852920|RGD:70693 | |
| Molecular Function | GO:0048407 | platelet-derived growth factor binding | COL5A1 | IDA | Human | PMID:8900172 | |
| Molecular Function | GO:0005515 | protein binding | COL5A1 | IPI | UniProtKB:P01033 | Human | PMID:20979576 |
| Molecular Function | GO:0005515 | protein binding | COL5A1 | IPI | UniProtKB:P02751-1 | Human | PMID:20979576 |
| Molecular Function | GO:0005515 | protein binding | COL5A1 | IPI | UniProtKB:P08253 | Human | PMID:20979576 |
| Molecular Function | GO:0005515 | protein binding | COL5A1 | IPI | UniProtKB:P13497 | Human | PMID:20979576 |
| Molecular Function | GO:0005515 | protein binding | COL5A1 | IPI | UniProtKB:P24821 | Human | PMID:20979576 |
| Molecular Function | GO:0005515 | protein binding | COL5A1 | IPI | UniProtKB:Q15113 | Human | PMID:20979576 |
| Molecular Function | GO:0005515 | protein binding | COL5A1 | IPI | UniProtKB:P08253 | Human | PMID:28514442 |
| Molecular Function | GO:0005515 | protein binding | Col5a1 | IPI | PR:Q2QI47 | Mouse | PMID:14676276 |
| Molecular Function | GO:0043394 | proteoglycan binding | COL5A1 | IPI | UniProtKB:Q00657 | Human | PMID:9099729 |
| Cellular Component | GO:0005604 | basement membrane | Col5a1 | IDA | Mouse | PMID:14676276 | |
| Cellular Component | GO:0005581 | collagen trimer | Col5a1 | IMP | MGI:MGI:3664598 | Mouse | PMID:16492673 |
| Cellular Component | GO:0005581 | collagen trimer | Col5a1 | IDA | Mouse | PMID:17683922 | |
| Cellular Component | GO:0005581 | collagen trimer | Col5a1 | IDA | Mouse | PMID:15383546 | |
| Cellular Component | GO:0005588 | collagen type V trimer | COL5A1 | IMP | Human | PMID:9683580 | |
| Cellular Component | GO:0062023 | collagen-containing extracellular matrix | COL5A1 | HDA | Human | PMID:20551380 | |
| Cellular Component | GO:0062023 | collagen-containing extracellular matrix | COL5A1 | IMP | Human | PMID:14970208 | |
| Cellular Component | GO:0062023 | collagen-containing extracellular matrix | COL5A1 | HDA | Human | PMID:27559042 | |
| Cellular Component | GO:0062023 | collagen-containing extracellular matrix | COL5A1 | HDA | Human | PMID:28327460 | |
| Cellular Component | GO:0062023 | collagen-containing extracellular matrix | COL5A1 | HDA | Human | PMID:28344315 | |
| Cellular Component | GO:0062023 | collagen-containing extracellular matrix | COL5A1 | HDA | Human | PMID:25037231 | |
| Cellular Component | GO:0062023 | collagen-containing extracellular matrix | COL5A1 | HDA | Human | PMID:28675934 | |
| Cellular Component | GO:0062023 | collagen-containing extracellular matrix | Col5a1 | HDA | Mouse | MGI:MGI:6201834|PMID:22159717 | |
| Cellular Component | GO:0062023 | collagen-containing extracellular matrix | Col5a1 | HDA | Mouse | MGI:MGI:5582867|PMID:23658023 | |
| Cellular Component | GO:0062023 | collagen-containing extracellular matrix | Col5a1 | HDA | Mouse | MGI:MGI:6201853|PMID:28071719 | |
| Cellular Component | GO:0031012 | extracellular matrix | Col5a1 | IDA | Mouse | PMID:17029294 | |
| Cellular Component | GO:0005576 | extracellular region | COL5A1 | HDA | Human | PMID:27068509 | |
| Cellular Component | GO:0005615 | extracellular space | Col5a1 | HDA | Mouse | MGI:MGI:5640941|PMID:24006456 | |
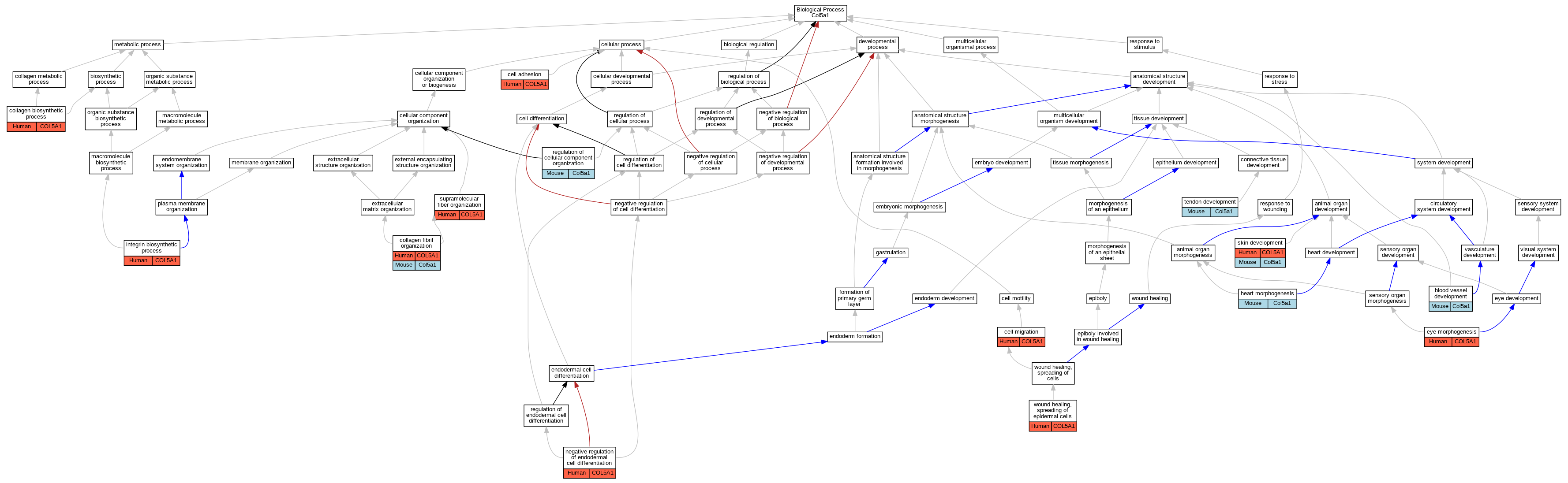
| Biological Process | GO:0001568 | blood vessel development | Col5a1 | IMP | MGI:MGI:3664598 | Mouse | PMID:16492673 |
| Biological Process | GO:0007155 | cell adhesion | COL5A1 | IMP | Human | PMID:18305566 | |
| Biological Process | GO:0016477 | cell migration | COL5A1 | IMP | Human | PMID:18305566 | |
| Biological Process | GO:0032964 | collagen biosynthetic process | COL5A1 | IMP | Human | PMID:11278977 | |
| Biological Process | GO:0032964 | collagen biosynthetic process | COL5A1 | IMP | Human | PMID:15095409 | |
| Biological Process | GO:0030199 | collagen fibril organization | COL5A1 | IMP | Human | PMID:11278977 | |
| Biological Process | GO:0030199 | collagen fibril organization | COL5A1 | IMP | Human | PMID:15095409 | |
| Biological Process | GO:0030199 | collagen fibril organization | COL5A1 | IMP | Human | PMID:9683580 | |
| Biological Process | GO:0030199 | collagen fibril organization | Col5a1 | IMP | MGI:MGI:3664598 | Mouse | PMID:16492673 |
| Biological Process | GO:0030199 | collagen fibril organization | Col5a1 | IGI | MGI:MGI:88446 | Mouse | PMID:17029294 |
| Biological Process | GO:0030199 | collagen fibril organization | Col5a1 | IMP | MGI:MGI:3664598 | Mouse | PMID:17029294 |
| Biological Process | GO:0030199 | collagen fibril organization | Col5a1 | IMP | MGI:MGI:3664598 | Mouse | PMID:15383546 |
| Biological Process | GO:0030199 | collagen fibril organization | Col5a1 | IGI | MGI:MGI:88446 | Mouse | PMID:21467034 |
| Biological Process | GO:0048592 | eye morphogenesis | COL5A1 | IMP | Human | PMID:16431952 | |
| Biological Process | GO:0003007 | heart morphogenesis | Col5a1 | IGI | MGI:MGI:88446 | Mouse | PMID:17029294 |
| Biological Process | GO:0045112 | integrin biosynthetic process | COL5A1 | IMP | Human | PMID:18305566 | |
| Biological Process | GO:1903225 | negative regulation of endodermal cell differentiation | COL5A1 | IDA | Human | PMID:23154389 | |
| Biological Process | GO:0051128 | regulation of cellular component organization | Col5a1 | IMP | MGI:MGI:3664598 | Mouse | PMID:15383546 |
| Biological Process | GO:0043588 | skin development | COL5A1 | IMP | Human | PMID:9683580 | |
| Biological Process | GO:0043588 | skin development | Col5a1 | IMP | MGI:MGI:3664598 | Mouse | PMID:15383546 |
| Biological Process | GO:0043588 | skin development | Col5a1 | IMP | MGI:MGI:3664598 | Mouse | PMID:16492673 |
| Biological Process | GO:0097435 | supramolecular fiber organization | COL5A1 | IMP | Human | PMID:14970208 | |
| Biological Process | GO:0035989 | tendon development | Col5a1 | IMP | MGI:MGI:3664598 | Mouse | PMID:21467034 |
| Biological Process | GO:0035989 | tendon development | Col5a1 | IGI | MGI:MGI:88446 | Mouse | PMID:21467034 |
| Biological Process | GO:0035313 | wound healing, spreading of epidermal cells | COL5A1 | IMP | Human | PMID:18305566 |
| EXP Inferred from experiment |
| IDA Inferred from direct assay |
| IEP Inferred from expression pattern |
| IGI Inferred from genetic interaction |
| IMP Inferred from mutant phenotype |
| IPI Inferred from physical interaction |
| HTP Inferred from High Throughput Experiment |
| HDA Inferred from High Throughput Direct Assay |
| HMP Inferred from High Throughput Mutant Phenotype |
| HGI Inferred from High Throughput Genetic Interaction |
| HEP Inferred from High Throughput Expression Pattern |
Mouse Genome Database (MGD), Gene Expression Database (GXD), Mouse Models of Human Cancer database (MMHCdb) (formerly Mouse Tumor Biology (MTB)), Gene Ontology (GO) |
||
|
Citing These Resources Funding Information Warranty Disclaimer, Privacy Notice, Licensing, & Copyright Send questions and comments to User Support. |
last database update 12/30/2025 MGI 6.24 |
|
|
|
||