|
Source |
Alliance of Genome Resources |



| Category | ID | Classification term | Gene | Evidence | Inferred from | Organism | Reference |
|---|---|---|---|---|---|---|---|
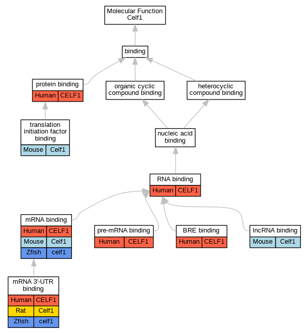
| Molecular Function | GO:0042835 | BRE binding | CELF1 | IDA | Human | PMID:10893231 | |
| Molecular Function | GO:0106222 | lncRNA binding | Celf1 | IPI | MGI:MGI:3045386 | Mouse | PMID:28763438 |
| Molecular Function | GO:0003730 | mRNA 3'-UTR binding | CELF1 | IDA | Human | PMID:30508596 | |
| Molecular Function | GO:0003730 | mRNA 3'-UTR binding | Celf1 | IDA | Rat | PMID:30508596|RGD:38501076 | |
| Molecular Function | GO:0003730 | mRNA 3'-UTR binding | celf1 | IDA | Zfish | PMID:31227602 | |
| Molecular Function | GO:0003730 | mRNA 3'-UTR binding | celf1 | IPI | ZFIN:ZDB-GENE-990621-7 | Zfish | PMID:22899848 |
| Molecular Function | GO:0003729 | mRNA binding | CELF1 | IDA | Human | PMID:14726956 | |
| Molecular Function | GO:0003729 | mRNA binding | Celf1 | IPI | MGI:MGI:1342774 | Mouse | PMID:28763438 |
| Molecular Function | GO:0003729 | mRNA binding | Celf1 | IDA | Mouse | PMID:32245946 | |
| Molecular Function | GO:0003729 | mRNA binding | celf1 | IPI | ZFIN:ZDB-GENE-031117-1 | Zfish | PMID:22899848 |
| Molecular Function | GO:0003729 | mRNA binding | celf1 | IPI | ZFIN:ZDB-GENE-070319-1 | Zfish | PMID:22899848 |
| Molecular Function | GO:0003729 | mRNA binding | celf1 | IPI | ZFIN:ZDB-GENE-980526-561 | Zfish | PMID:22899848 |
| Molecular Function | GO:0003729 | mRNA binding | celf1 | IPI | ZFIN:ZDB-GENE-990621-7 | Zfish | PMID:22899848 |
| Molecular Function | GO:0003729 | mRNA binding | celf1 | IDA | Zfish | PMID:24005864 | |
| Molecular Function | GO:0036002 | pre-mRNA binding | CELF1 | IDA | Human | PMID:11158314 | |
| Molecular Function | GO:0005515 | protein binding | CELF1 | IPI | UniProtKB:P31943 | Human | PMID:16946708 |
| Molecular Function | GO:0005515 | protein binding | CELF1 | IPI | UniProtKB:P31483 | Human | PMID:18164289 |
| Molecular Function | GO:0003723 | RNA binding | CELF1 | IDA | Human | PMID:16946708 | |
| Molecular Function | GO:0003723 | RNA binding | CELF1 | HDA | Human | PMID:22658674 | |
| Molecular Function | GO:0003723 | RNA binding | CELF1 | HDA | Human | PMID:22681889 | |
| Molecular Function | GO:0031369 | translation initiation factor binding | Celf1 | IDA | Mouse | PMID:16931514 | |
| Cellular Component | GO:0005737 | cytoplasm | Celf1 | IDA | Mouse | MGI:MGI:6479802|PMID:28350193 | |
| Cellular Component | GO:0005737 | cytoplasm | Celf1 | IDA | Mouse | PMID:17130239 | |
| Cellular Component | GO:0005737 | cytoplasm | Celf1 | IDA | Mouse | PMID:19075228 | |
| Cellular Component | GO:0005737 | cytoplasm | Celf1 | IDA | Rat | PMID:21737690|RGD:151893503 | |
| Cellular Component | GO:0005737 | cytoplasm | celf1 | IDA | Zfish | PMID:16168720 | |
| Cellular Component | GO:0010494 | cytoplasmic stress granule | CELF1 | IDA | Human | PMID:18164289 | |
| Cellular Component | GO:0001673 | male germ cell nucleus | Celf1 | IDA | Mouse | PMID:17130239 | |
| Cellular Component | GO:0016020 | membrane | CELF1 | HDA | Human | PMID:19946888 | |
| Cellular Component | GO:0005654 | nucleoplasm | CELF1 | IDA | Human | GO_REF:0000052 | |
| Cellular Component | GO:0005634 | nucleus | CELF1 | IDA | Human | PMID:11158314 | |
| Cellular Component | GO:0005634 | nucleus | CELF1 | IDA | Human | PMID:26366374 | |
| Cellular Component | GO:0005634 | nucleus | Celf1 | IDA | Mouse | MGI:MGI:6479802|PMID:28350193 | |
| Cellular Component | GO:0005634 | nucleus | Celf1 | IDA | Mouse | PMID:19075228 | |
| Cellular Component | GO:0005634 | nucleus | Celf1 | IDA | Mouse | PMID:15830352 | |
| Cellular Component | GO:0005634 | nucleus | Celf1 | IDA | Rat | PMID:21737690|RGD:151893503 | |
| Cellular Component | GO:0097356 | perinucleolar compartment | CELF1 | IDA | Human | PMID:18164289 | |
| Cellular Component | GO:0045495 | pole plasm | celf1 | IDA | Zfish | PMID:16168720 | |
| Biological Process | GO:0016477 | cell migration | celf1 | IMP | Zfish | PMID:24005864|ZFIN:ZDB-PUB-130906-3 | |
| Biological Process | GO:1904584 | cellular response to polyamine macromolecule | Celf1 | IEP | Rat | PMID:21737690|RGD:151893503 | |
| Biological Process | GO:0021987 | cerebral cortex development | Celf1 | IMP | Mouse | PMID:32245946 | |
| Biological Process | GO:0007368 | determination of left/right symmetry | celf1 | IMP | ZFIN:ZDB-MRPHLNO-121102-2,ZFIN:ZDB-MRPHLNO-121102-3 | Zfish | PMID:22899848 |
| Biological Process | GO:0048588 | developmental cell growth | celf1 | IMP | Zfish | PMID:24005864|ZFIN:ZDB-PUB-130906-3 | |
| Biological Process | GO:0048565 | digestive tract development | celf1 | IMP | ZFIN:ZDB-MRPHLNO-121102-2,ZFIN:ZDB-MRPHLNO-121102-3 | Zfish | PMID:24005864 |
| Biological Process | GO:1990402 | embryonic liver development | celf1 | IMP | ZFIN:ZDB-MRPHLNO-121102-2,ZFIN:ZDB-MRPHLNO-121102-3 | Zfish | PMID:24005864 |
| Biological Process | GO:0061031 | endodermal digestive tract morphogenesis | celf1 | IMP | ZFIN:ZDB-MRPHLNO-121102-2,ZFIN:ZDB-MRPHLNO-121102-3 | Zfish | PMID:24005864 |
| Biological Process | GO:0070306 | lens fiber cell differentiation | celf1 | IMP | ZFIN:ZDB-MRPHLNO-180827-1 | Zfish | PMID:29565969 |
| Biological Process | GO:0001889 | liver development | celf1 | IMP | Zfish | PMID:24005864|ZFIN:ZDB-PUB-130906-3 | |
| Biological Process | GO:0061157 | mRNA destabilization | Celf1 | IDA | Rat | PMID:30508596|RGD:38501076 | |
| Biological Process | GO:0006376 | mRNA splice site selection | CELF1 | IDA | Human | PMID:11158314 | |
| Biological Process | GO:0006376 | mRNA splice site selection | Celf1 | IDA | Mouse | PMID:11158314 | |
| Biological Process | GO:0008285 | negative regulation of cell population proliferation | Celf1 | IDA | Rat | PMID:30514107|RGD:40902969 | |
| Biological Process | GO:0050680 | negative regulation of epithelial cell proliferation | Celf1 | IMP | Rat | PMID:21737690|RGD:151893503 | |
| Biological Process | GO:0010629 | negative regulation of gene expression | CELF1 | IMP | Human | PMID:27230130 | |
| Biological Process | GO:0031016 | pancreas development | celf1 | IMP | ZFIN:ZDB-MRPHLNO-121102-2,ZFIN:ZDB-MRPHLNO-121102-3 | Zfish | PMID:24005864 |
| Biological Process | GO:0061113 | pancreas morphogenesis | celf1 | IMP | Zfish | PMID:24005864|ZFIN:ZDB-PUB-130906-3 | |
| Biological Process | GO:0010942 | positive regulation of cell death | CELF1 | IMP | Human | PMID:26366374 | |
| Biological Process | GO:0010628 | positive regulation of gene expression | CELF1 | IMP | Human | PMID:26366374 | |
| Biological Process | GO:0010628 | positive regulation of gene expression | Celf1 | IDA | Rat | PMID:30514107|RGD:40902969 | |
| Biological Process | GO:0061014 | positive regulation of mRNA catabolic process | celf1 | IMP | Zfish | PMID:22899848 | |
| Biological Process | GO:0061014 | positive regulation of mRNA catabolic process | celf1 | IMP | ZFIN:ZDB-MRPHLNO-121102-2,ZFIN:ZDB-MRPHLNO-121102-3 | Zfish | PMID:22899848 |
| Biological Process | GO:0040018 | positive regulation of multicellular organism growth | Celf1 | IMP | MGI:MGI:3700209 | Mouse | PMID:17130239 |
| Biological Process | GO:0016441 | post-transcriptional gene silencing | CELF1 | IDA | Human | PMID:30508596 | |
| Biological Process | GO:0016441 | post-transcriptional gene silencing | Celf1 | IMP | Rat | PMID:30508596|RGD:38501076 | |
| Biological Process | GO:0000381 | regulation of alternative mRNA splicing, via spliceosome | Celf1 | IDA | Mouse | PMID:32109384 | |
| Biological Process | GO:0000381 | regulation of alternative mRNA splicing, via spliceosome | Celf1 | IMP | Mouse | PMID:32109384 | |
| Biological Process | GO:0051726 | regulation of cell cycle | Celf1 | IDA | Rat | PMID:30514107|RGD:40902969 | |
| Biological Process | GO:0050727 | regulation of inflammatory response | CELF1 | IMP | Human | PMID:27230130 | |
| Biological Process | GO:0043484 | regulation of RNA splicing | CELF1 | IDA | Human | PMID:16946708 | |
| Biological Process | GO:0007286 | spermatid development | Celf1 | IMP | MGI:MGI:3700209 | Mouse | PMID:17130239 |
| EXP Inferred from experiment |
| IDA Inferred from direct assay |
| IEP Inferred from expression pattern |
| IGI Inferred from genetic interaction |
| IMP Inferred from mutant phenotype |
| IPI Inferred from physical interaction |
| HTP Inferred from High Throughput Experiment |
| HDA Inferred from High Throughput Direct Assay |
| HMP Inferred from High Throughput Mutant Phenotype |
| HGI Inferred from High Throughput Genetic Interaction |
| HEP Inferred from High Throughput Expression Pattern |
Mouse Genome Database (MGD), Gene Expression Database (GXD), Mouse Models of Human Cancer database (MMHCdb) (formerly Mouse Tumor Biology (MTB)), Gene Ontology (GO) |
||
|
Citing These Resources Funding Information Warranty Disclaimer, Privacy Notice, Licensing, & Copyright Send questions and comments to User Support. |
last database update 09/30/2025 MGI 6.24 |
|
|
|
||