|
Source |
Alliance of Genome Resources |



| Category | ID | Classification term | Gene | Evidence | Inferred from | Organism | Reference |
|---|---|---|---|---|---|---|---|
| Molecular Function | GO:0043027 | cysteine-type endopeptidase inhibitor activity involved in apoptotic process | AVP | IDA | Human | PMID:18402937 | |
| Molecular Function | GO:0005184 | neuropeptide hormone activity | AVP | IDA | Human | PMID:18402937 | |
| Molecular Function | GO:0005184 | neuropeptide hormone activity | Avp | IDA | Rat | PMID:19560475|RGD:2312653 | |
| Molecular Function | GO:0005515 | protein binding | AVP | IPI | UniProtKB:O43741 | Human | PMID:32296183 |
| Molecular Function | GO:0005515 | protein binding | AVP | IPI | UniProtKB:P0DTC2,UniProtKB:Q9BYF1 | Human | PMID:33713620 |
| Molecular Function | GO:0005515 | protein binding | Avp | IPI | RGD:3671 | Rat | PMID:15927785|RGD:1625246 |
| Molecular Function | GO:0004672 | protein kinase activity | AVP | IDA | Human | PMID:18402937 | |
| Molecular Function | GO:0031894 | V1A vasopressin receptor binding | AVP | IPI | UniProtKB:P37288 | Human | PMID:18402937 |
| Molecular Function | GO:0031894 | V1A vasopressin receptor binding | Avp | IMP | Rat | PMID:12942143|RGD:1358326 | |
| Molecular Function | GO:0031894 | V1A vasopressin receptor binding | Avp | IDA | Rat | PMID:19560475|RGD:2312653 | |
| Molecular Function | GO:0031895 | V1B vasopressin receptor binding | Avp | IMP | Rat | PMID:7624319|RGD:61542 | |
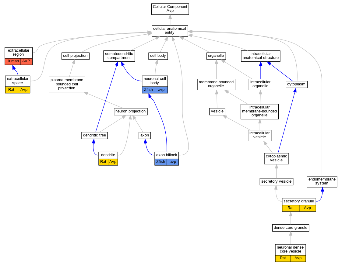
| Cellular Component | GO:0043203 | axon hillock | avp | IDA | Zfish | PMID:18330923 | |
| Cellular Component | GO:0030425 | dendrite | Avp | IDA | Rat | PMID:12829321|RGD:2312643 | |
| Cellular Component | GO:0030425 | dendrite | Avp | IDA | Rat | PMID:18483147|RGD:2301932 | |
| Cellular Component | GO:0005576 | extracellular region | AVP | IDA | Human | PMID:33713620 | |
| Cellular Component | GO:0005615 | extracellular space | Avp | IDA | Rat | PMID:18596120|RGD:2301931 | |
| Cellular Component | GO:0043025 | neuronal cell body | avp | IDA | Zfish | PMID:18330923 | |
| Cellular Component | GO:0098992 | neuronal dense core vesicle | Avp | IDA | Rat | PMID:30519837|RGD:155230768 | |
| Cellular Component | GO:0030141 | secretory granule | Avp | IDA | Rat | PMID:18483147|RGD:2301932 | |
| Biological Process | GO:0070371 | ERK1 and ERK2 cascade | AVP | IDA | Human | PMID:18402937 | |
| Biological Process | GO:0007625 | grooming behavior | Avp | IMP | Rat | PMID:18640147|RGD:2300335 | |
| Biological Process | GO:0042538 | hyperosmotic salinity response | Avp | IEP | Rat | PMID:18088359|RGD:2304116 | |
| Biological Process | GO:0007626 | locomotory behavior | Avp | IMP | Rat | PMID:18786571|RGD:2301929 | |
| Biological Process | GO:0002125 | maternal aggressive behavior | Avp | IMP | Rat | PMID:18640147|RGD:2300335 | |
| Biological Process | GO:0042711 | maternal behavior | Avp | IMP | Rat | PMID:18955705|RGD:2301926 | |
| Biological Process | GO:0050801 | monoatomic ion homeostasis | oxt | IMP | ZFIN:ZDB-MRPHLNO-110802-5 | Zfish | PMID:21104292 |
| Biological Process | GO:0050891 | multicellular organismal-level water homeostasis | Avp | IMP | Rat | PMID:15231996|RGD:1304346 | |
| Biological Process | GO:0043066 | negative regulation of apoptotic process | AVP | IDA | Human | PMID:18402937 | |
| Biological Process | GO:0043154 | negative regulation of cysteine-type endopeptidase activity involved in apoptotic process | AVP | IDA | Human | PMID:18402937 | |
| Biological Process | GO:0007621 | negative regulation of female receptivity | Avp | IMP | Rat | PMID:16488546|RGD:1579755 | |
| Biological Process | GO:0090201 | negative regulation of release of cytochrome c from mitochondria | AVP | IDA | Human | PMID:18402937 | |
| Biological Process | GO:0051970 | negative regulation of transmission of nerve impulse | Avp | IMP | Rat | PMID:16304841|RGD:2300377 | |
| Biological Process | GO:0043084 | penile erection | Avp | IMP | Rat | PMID:2300336|RGD:2301935 | |
| Biological Process | GO:0030307 | positive regulation of cell growth | Avp | IMP | Rat | PMID:17395547|RGD:2300346 | |
| Biological Process | GO:0008284 | positive regulation of cell population proliferation | Avp | IMP | Rat | PMID:18787031|RGD:2301928 | |
| Biological Process | GO:0032849 | positive regulation of cellular pH reduction | Avp | IMP | Rat | PMID:17762181|RGD:2300343 | |
| Biological Process | GO:0007204 | positive regulation of cytosolic calcium ion concentration | Avp | IMP | Rat | PMID:17877638|RGD:2300342 | |
| Biological Process | GO:0010628 | positive regulation of gene expression | AVP | IDA | Human | PMID:18538351 | |
| Biological Process | GO:0014049 | positive regulation of glutamate secretion | Avp | IMP | Rat | PMID:17877638|RGD:2300342 | |
| Biological Process | GO:0033138 | positive regulation of peptidyl-serine phosphorylation | AVP | IDA | Human | PMID:18402937 | |
| Biological Process | GO:0031394 | positive regulation of prostaglandin biosynthetic process | Avp | IMP | Rat | PMID:17254553|RGD:2300349 | |
| Biological Process | GO:0003084 | positive regulation of systemic arterial blood pressure | Avp | IDA | Rat | PMID:18957383|RGD:2301925 | |
| Biological Process | GO:0045907 | positive regulation of vasoconstriction | Avp | IMP | Rat | PMID:18483147|RGD:2301932 | |
| Biological Process | GO:0070528 | protein kinase C signaling | AVP | IDA | Human | PMID:18402937 | |
| Biological Process | GO:0035813 | regulation of renal sodium excretion | Avp | IMP | Rat | PMID:18596120|RGD:2301931 | |
| Biological Process | GO:0045471 | response to ethanol | Avp | IEP | Rat | PMID:18464746|RGD:2301940 | |
| Biological Process | GO:0035094 | response to nicotine | Avp | IEP | Rat | PMID:18337407|RGD:2301941 | |
| Biological Process | GO:0014070 | response to organic cyclic compound | Avp | IEP | Rat | PMID:18824019|RGD:2301927 | |
| Biological Process | GO:0033574 | response to testosterone | Avp | IEP | Rat | PMID:18685071|RGD:2301930 | |
| Biological Process | GO:0007165 | signal transduction | AVP | IDA | Human | PMID:18402937 | |
| Biological Process | GO:0035176 | social behavior | Avp | IMP | Rat | PMID:18786571|RGD:2301929 | |
| Biological Process | GO:0036269 | swimming behavior | oxt | IMP | ZFIN:ZDB-GENO-220125-1 | Zfish | PMID:31358991 |
| Biological Process | GO:0046718 | viral entry into host cell | AVP | IDA | Human | PMID:33713620 |
| EXP Inferred from experiment |
| IDA Inferred from direct assay |
| IEP Inferred from expression pattern |
| IGI Inferred from genetic interaction |
| IMP Inferred from mutant phenotype |
| IPI Inferred from physical interaction |
| HTP Inferred from High Throughput Experiment |
| HDA Inferred from High Throughput Direct Assay |
| HMP Inferred from High Throughput Mutant Phenotype |
| HGI Inferred from High Throughput Genetic Interaction |
| HEP Inferred from High Throughput Expression Pattern |
Mouse Genome Database (MGD), Gene Expression Database (GXD), Mouse Models of Human Cancer database (MMHCdb) (formerly Mouse Tumor Biology (MTB)), Gene Ontology (GO) |
||
|
Citing These Resources Funding Information Warranty Disclaimer, Privacy Notice, Licensing, & Copyright Send questions and comments to User Support. |
last database update 09/30/2025 MGI 6.24 |
|
|
|
||