|
Source |
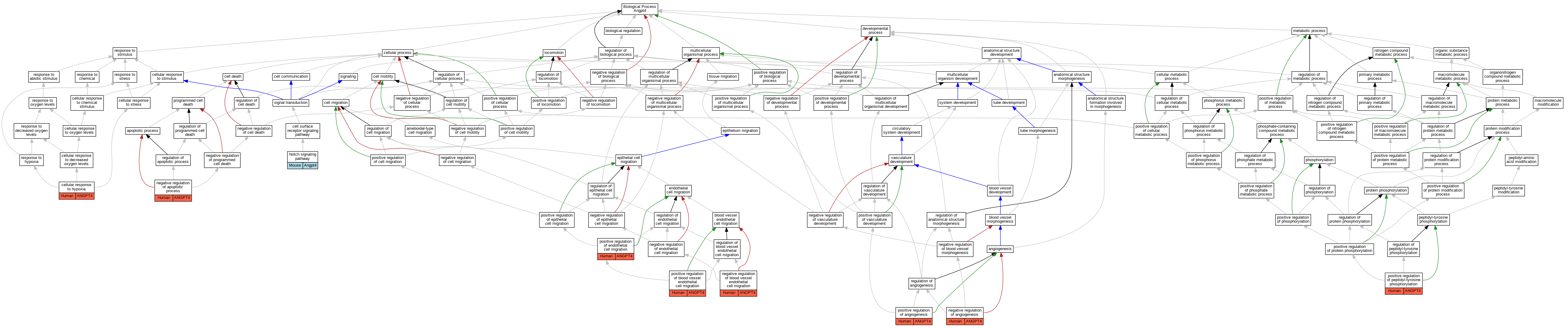
Alliance of Genome Resources |



| Category | ID | Classification term | Gene | Evidence | Inferred from | Organism | Reference |
|---|---|---|---|---|---|---|---|
| Molecular Function | GO:0030971 | receptor tyrosine kinase binding | ANGPT4 | IDA | Human | PMID:10051567 | |
| Molecular Function | GO:0030297 | transmembrane receptor protein tyrosine kinase activator activity | ANGPT4 | IDA | Human | PMID:10051567 | |
| Molecular Function | GO:0030297 | transmembrane receptor protein tyrosine kinase activator activity | ANGPT4 | IDA | Human | PMID:15851516 | |
| Cellular Component | GO:0005615 | extracellular space | ANGPT4 | IDA | Human | PMID:10025962 | |
| Biological Process | GO:0071456 | cellular response to hypoxia | ANGPT4 | IEP | Human | PMID:12958144 | |
| Biological Process | GO:0016525 | negative regulation of angiogenesis | ANGPT4 | IDA | Human | PMID:16790085 | |
| Biological Process | GO:0043066 | negative regulation of apoptotic process | ANGPT4 | IDA | Human | PMID:12958144 | |
| Biological Process | GO:0043066 | negative regulation of apoptotic process | ANGPT4 | IDA | Human | PMID:15284220 | |
| Biological Process | GO:0043537 | negative regulation of blood vessel endothelial cell migration | ANGPT4 | IDA | Human | PMID:16790085 | |
| Biological Process | GO:0007219 | Notch signaling pathway | Angpt4 | IDA | Mouse | PMID:23117660 | |
| Biological Process | GO:0045766 | positive regulation of angiogenesis | ANGPT4 | IDA | Human | PMID:15284220 | |
| Biological Process | GO:0043536 | positive regulation of blood vessel endothelial cell migration | ANGPT4 | IDA | Human | PMID:15284220 | |
| Biological Process | GO:0010595 | positive regulation of endothelial cell migration | ANGPT4 | IDA | Human | PMID:12958144 | |
| Biological Process | GO:0050731 | positive regulation of peptidyl-tyrosine phosphorylation | ANGPT4 | IDA | Human | PMID:15851516 |
| EXP Inferred from experiment |
| IDA Inferred from direct assay |
| IEP Inferred from expression pattern |
| IGI Inferred from genetic interaction |
| IMP Inferred from mutant phenotype |
| IPI Inferred from physical interaction |
| HTP Inferred from High Throughput Experiment |
| HDA Inferred from High Throughput Direct Assay |
| HMP Inferred from High Throughput Mutant Phenotype |
| HGI Inferred from High Throughput Genetic Interaction |
| HEP Inferred from High Throughput Expression Pattern |
Mouse Genome Database (MGD), Gene Expression Database (GXD), Mouse Models of Human Cancer database (MMHCdb) (formerly Mouse Tumor Biology (MTB)), Gene Ontology (GO) |
||
|
Citing These Resources Funding Information Warranty Disclaimer, Privacy Notice, Licensing, & Copyright Send questions and comments to User Support. |
last database update 05/05/2026 MGI 6.24 |
|
|
|
||