|
Source |
Alliance of Genome Resources |



| Category | ID | Classification term | Gene | Evidence | Inferred from | Organism | Reference |
|---|---|---|---|---|---|---|---|
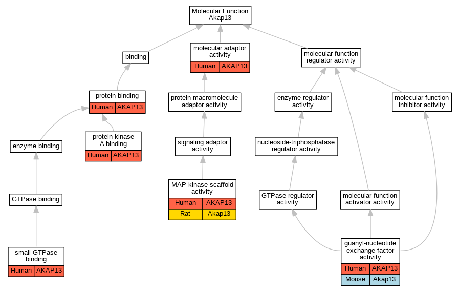
| Molecular Function | GO:0005085 | guanyl-nucleotide exchange factor activity | AKAP13 | IDA | Human | PMID:11546812 | |
| Molecular Function | GO:0005085 | guanyl-nucleotide exchange factor activity | AKAP13 | IDA | Human | PMID:25186459 | |
| Molecular Function | GO:0005085 | guanyl-nucleotide exchange factor activity | Akap13 | IDA | Mouse | MGI:MGI:5770047|PMID:23658642 | |
| Molecular Function | GO:0005078 | MAP-kinase scaffold activity | AKAP13 | IDA | Human | PMID:21224381 | |
| Molecular Function | GO:0005078 | MAP-kinase scaffold activity | Akap13 | IMP | Rat | PMID:23716597|RGD:11059588 | |
| Molecular Function | GO:0060090 | molecular adaptor activity | AKAP13 | IDA | Human | PMID:23090968 | |
| Molecular Function | GO:0005515 | protein binding | AKAP13 | IPI | UniProtKB:P63104 | Human | PMID:15161933 |
| Molecular Function | GO:0005515 | protein binding | AKAP13 | IPI | UniProtKB:P21980 | Human | PMID:16301118 |
| Molecular Function | GO:0005515 | protein binding | AKAP13 | IPI | UniProtKB:P31946 | Human | PMID:21224381 |
| Molecular Function | GO:0005515 | protein binding | AKAP13 | IPI | UniProtKB:P63104 | Human | PMID:28514442 |
| Molecular Function | GO:0005515 | protein binding | AKAP13 | IPI | UniProtKB:Q9H492 | Human | PMID:35044719 |
| Molecular Function | GO:0005515 | protein binding | AKAP13 | IPI | UniProtKB:P03372 | Human | PMID:9627117 |
| Molecular Function | GO:0051018 | protein kinase A binding | AKAP13 | IDA | Human | PMID:11546812 | |
| Molecular Function | GO:0031267 | small GTPase binding | AKAP13 | IPI | UniProtKB:P61586 | Human | PMID:25186459 |
| Cellular Component | GO:0015629 | actin cytoskeleton | Akap13 | IDA | Mouse | MGI:MGI:5308772|PMID:20139090 | |
| Cellular Component | GO:0005884 | actin filament | Akap13 | IDA | Mouse | MGI:MGI:5308772|PMID:20139090 | |
| Cellular Component | GO:0005938 | cell cortex | AKAP13 | IDA | Human | PMID:11546812 | |
| Cellular Component | GO:0030864 | cortical actin cytoskeleton | AKAP13 | IDA | Human | PMID:11546812 | |
| Cellular Component | GO:0005829 | cytosol | AKAP13 | IDA | Human | GO_REF:0000052 | |
| Cellular Component | GO:0005829 | cytosol | AKAP13 | IDA | Human | PMID:11546812 | |
| Cellular Component | GO:0016020 | membrane | AKAP13 | HDA | Human | PMID:19946888 | |
| Cellular Component | GO:0048471 | perinuclear region of cytoplasm | Akap13 | IDA | Rat | PMID:18951085|RGD:2312638 | |
| Biological Process | GO:0086023 | adenylate cyclase-activating adrenergic receptor signaling pathway involved in heart process | Akap13 | IMP | Mouse | MGI:MGI:5770047|PMID:23658642 | |
| Biological Process | GO:0071875 | adrenergic receptor signaling pathway | AKAP13 | IMP | Human | PMID:21224381 | |
| Biological Process | GO:0071875 | adrenergic receptor signaling pathway | AKAP13 | IMP | Human | PMID:23090968 | |
| Biological Process | GO:0071875 | adrenergic receptor signaling pathway | Akap13 | IMP | Rat | PMID:23090968|RGD:11059571 | |
| Biological Process | GO:0060348 | bone development | Akap13 | IMP | Mouse | MGI:MGI:5770225|PMID:25892096 | |
| Biological Process | GO:0055007 | cardiac muscle cell differentiation | Akap13 | IMP | Mouse | MGI:MGI:5308772|PMID:20139090 | |
| Biological Process | GO:0061049 | cell growth involved in cardiac muscle cell development | Akap13 | IMP | Rat | PMID:18951085|RGD:2312638 | |
| Biological Process | GO:0007186 | G protein-coupled receptor signaling pathway | AKAP13 | IDA | Human | PMID:11546812 | |
| Biological Process | GO:0007186 | G protein-coupled receptor signaling pathway | Akap13 | IMP | Rat | PMID:20139090|RGD:11059579 | |
| Biological Process | GO:0007507 | heart development | Akap13 | IMP | Mouse | MGI:MGI:5308772|PMID:20139090 | |
| Biological Process | GO:0051168 | nuclear export | Akap13 | IMP | Rat | PMID:18951085|RGD:2312638 | |
| Biological Process | GO:0043123 | positive regulation of I-kappaB kinase/NF-kappaB signaling | AKAP13 | IMP | Human | PMID:23090968 | |
| Biological Process | GO:0043123 | positive regulation of I-kappaB kinase/NF-kappaB signaling | Akap13 | IMP | Rat | PMID:23090968|RGD:11059571 | |
| Biological Process | GO:0043406 | positive regulation of MAP kinase activity | Akap13 | IMP | Rat | PMID:23716597|RGD:11059588 | |
| Biological Process | GO:0035025 | positive regulation of Rho protein signal transduction | AKAP13 | IDA | Human | PMID:11546812 | |
| Biological Process | GO:0035025 | positive regulation of Rho protein signal transduction | AKAP13 | IMP | Human | PMID:21224381 | |
| Biological Process | GO:1900169 | regulation of glucocorticoid mediated signaling pathway | Akap13 | IMP | MGI:MGI:5308769 | Mouse | PMID:16469733 |
| Biological Process | GO:0060297 | regulation of sarcomere organization | Akap13 | IMP | Mouse | MGI:MGI:5308772|PMID:20139090 |
| EXP Inferred from experiment |
| IDA Inferred from direct assay |
| IEP Inferred from expression pattern |
| IGI Inferred from genetic interaction |
| IMP Inferred from mutant phenotype |
| IPI Inferred from physical interaction |
| HTP Inferred from High Throughput Experiment |
| HDA Inferred from High Throughput Direct Assay |
| HMP Inferred from High Throughput Mutant Phenotype |
| HGI Inferred from High Throughput Genetic Interaction |
| HEP Inferred from High Throughput Expression Pattern |
Mouse Genome Database (MGD), Gene Expression Database (GXD), Mouse Models of Human Cancer database (MMHCdb) (formerly Mouse Tumor Biology (MTB)), Gene Ontology (GO) |
||
|
Citing These Resources Funding Information Warranty Disclaimer, Privacy Notice, Licensing, & Copyright Send questions and comments to User Support. |
last database update 04/14/2026 MGI 6.24 |
|
|
|
||