|
Source |
Alliance of Genome Resources |



| Category | ID | Classification term | Gene | Evidence | Inferred from | Organism | Reference |
|---|---|---|---|---|---|---|---|
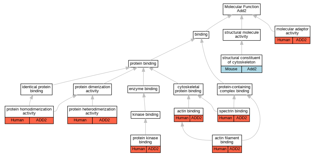
| Molecular Function | GO:0003779 | actin binding | ADD2 | IMP | Human | PMID:25425738 | |
| Molecular Function | GO:0051015 | actin filament binding | ADD2 | IDA | Human | PMID:7642559 | |
| Molecular Function | GO:0060090 | molecular adaptor activity | ADD2 | EXP | Human | PMID:7642559 | |
| Molecular Function | GO:0060090 | molecular adaptor activity | ADD2 | IDA | Human | PMID:7642559 | |
| Molecular Function | GO:0046982 | protein heterodimerization activity | ADD2 | IPI | UniProtKB:P35611 | Human | PMID:7642559 |
| Molecular Function | GO:0042803 | protein homodimerization activity | ADD2 | IPI | UniProtKB:P35612 | Human | PMID:7642559 |
| Molecular Function | GO:0019901 | protein kinase binding | ADD2 | IPI | UniProtKB:P12931 | Human | PMID:25425738 |
| Molecular Function | GO:0030507 | spectrin binding | ADD2 | IDA | Human | PMID:7642559 | |
| Molecular Function | GO:0005200 | structural constituent of cytoskeleton | Add2 | IDA | Mouse | PMID:10485892 | |
| Cellular Component | GO:0031410 | cytoplasmic vesicle | ADD2 | IDA | Human | PMID:18347014 | |
| Cellular Component | GO:0008290 | F-actin capping protein complex | ADD2 | IDA | Human | PMID:8626479 | |
| Cellular Component | GO:0098978 | glutamatergic synapse | Add2 | IDA | Rat | PMID:9679146|RGD:13702217 | |
| Cellular Component | GO:0016020 | membrane | Add2 | IDA | Mouse | PMID:10485892 | |
| Cellular Component | GO:0044853 | plasma membrane raft | ADD2 | IMP | Human | PMID:25425738 | |
| Cellular Component | GO:0098794 | postsynapse | Add2 | IDA | Rat | PMID:9679146|RGD:13702217 | |
| Cellular Component | GO:0014069 | postsynaptic density | Add2 | IDA | Mouse | PMID:17114649 | |
| Biological Process | GO:0051017 | actin filament bundle assembly | ADD2 | IDA | Human | PMID:3693401 | |
| Biological Process | GO:0051016 | barbed-end actin filament capping | ADD2 | IDA | Human | PMID:8626479 | |
| Biological Process | GO:0030097 | hemopoiesis | Add2 | IMP | MGI:MGI:2149065 | Mouse | PMID:10485892 |
| Biological Process | GO:0050900 | leukocyte migration | ADD2 | IMP | Human | PMID:25425738 | |
| Biological Process | GO:0050901 | leukocyte tethering or rolling | ADD2 | IMP | Human | PMID:25425738 | |
| Biological Process | GO:0006811 | monoatomic ion transport | Add2 | IMP | Rat | PMID:2059221|RGD:631712 | |
| Biological Process | GO:0032092 | positive regulation of protein binding | ADD2 | IDA | Human | PMID:3693401 | |
| Biological Process | GO:0032092 | positive regulation of protein binding | ADD2 | IDA | Human | PMID:7642559 | |
| Biological Process | GO:0065003 | protein-containing complex assembly | ADD2 | IDA | Human | PMID:18347014 | |
| Biological Process | GO:0007416 | synapse assembly | Add2 | IMP | Mouse | PMID:21435558 | |
| Biological Process | GO:0007416 | synapse assembly | Add2 | IDA | Mouse | PMID:21435558 | |
| Biological Process | GO:0007416 | synapse assembly | Add2 | IEP | Mouse | PMID:21435558 |
| EXP Inferred from experiment |
| IDA Inferred from direct assay |
| IEP Inferred from expression pattern |
| IGI Inferred from genetic interaction |
| IMP Inferred from mutant phenotype |
| IPI Inferred from physical interaction |
| HTP Inferred from High Throughput Experiment |
| HDA Inferred from High Throughput Direct Assay |
| HMP Inferred from High Throughput Mutant Phenotype |
| HGI Inferred from High Throughput Genetic Interaction |
| HEP Inferred from High Throughput Expression Pattern |
Mouse Genome Database (MGD), Gene Expression Database (GXD), Mouse Models of Human Cancer database (MMHCdb) (formerly Mouse Tumor Biology (MTB)), Gene Ontology (GO) |
||
|
Citing These Resources Funding Information Warranty Disclaimer, Privacy Notice, Licensing, & Copyright Send questions and comments to User Support. |
last database update 10/07/2025 MGI 6.24 |
|
|
|
||