|
Source |
Alliance of Genome Resources |



| Category | ID | Classification term | Gene | Evidence | Inferred from | Organism | Reference |
|---|---|---|---|---|---|---|---|
| Molecular Function | GO:0005096 | GTPase activator activity | ABR | IDA | Human | PMID:7479768 | |
| Molecular Function | GO:0005096 | GTPase activator activity | Abr | IDA | Mouse | PMID:17116687 | |
| Molecular Function | GO:0005096 | GTPase activator activity | Abr | IGI | MGI:MGI:88141 | Mouse | PMID:19703997 |
| Molecular Function | GO:0005085 | guanyl-nucleotide exchange factor activity | ABR | IDA | Human | PMID:7479768 | |
| Molecular Function | GO:0005515 | protein binding | ABR | IPI | UniProtKB:P78352 | Human | PMID:20962234 |
| Molecular Function | GO:0005515 | protein binding | Abr | IPI | UniProtKB:P31016 | Rat | PMID:20962234|RGD:13702252 |
| Cellular Component | GO:0005829 | cytosol | Abr | IDA | Mouse | PMID:17116687 | |
| Cellular Component | GO:0098978 | glutamatergic synapse | Abr | IDA | Mouse | PMID:20962234 | |
| Cellular Component | GO:0098978 | glutamatergic synapse | Abr | IMP | Mouse | PMID:20962234 | |
| Cellular Component | GO:0098978 | glutamatergic synapse | Abr | IDA | Rat | PMID:20962234|RGD:13702252 | |
| Cellular Component | GO:0016020 | membrane | ABR | HDA | Human | PMID:19946888 | |
| Cellular Component | GO:0005886 | plasma membrane | Abr | IDA | Mouse | PMID:17116687 | |
| Cellular Component | GO:0099092 | postsynaptic density, intracellular component | Abr | IDA | Rat | PMID:20962234|RGD:13702252 | |
| Cellular Component | GO:0098685 | Schaffer collateral - CA1 synapse | Abr | IDA | Mouse | PMID:20962234 | |
| Cellular Component | GO:0098685 | Schaffer collateral - CA1 synapse | Abr | IMP | Mouse | PMID:20962234 | |
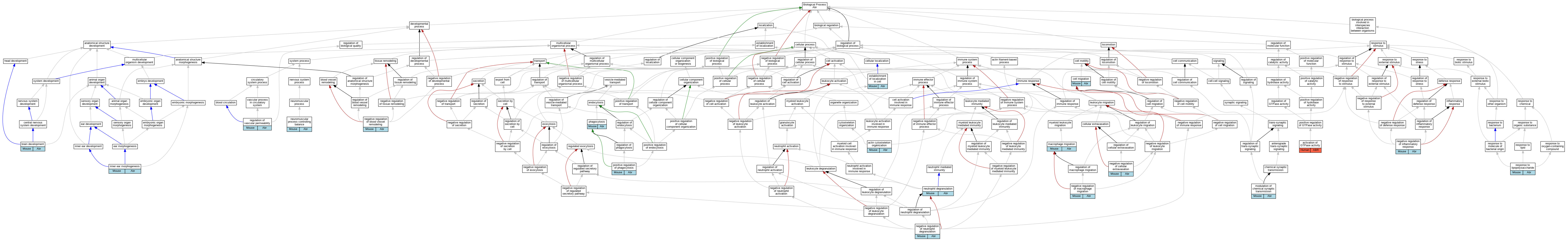
| Biological Process | GO:0030036 | actin cytoskeleton organization | Abr | IGI | MGI:MGI:88141 | Mouse | PMID:17116687 |
| Biological Process | GO:0090630 | activation of GTPase activity | ABR | IDA | Human | PMID:7479768 | |
| Biological Process | GO:0007420 | brain development | Abr | IGI | MGI:MGI:88141 | Mouse | PMID:11684658 |
| Biological Process | GO:0016477 | cell migration | Abr | IGI | MGI:MGI:88141 | Mouse | PMID:17116687 |
| Biological Process | GO:0051649 | establishment of localization in cell | Abr | IGI | MGI:MGI:88141 | Mouse | PMID:17116687 |
| Biological Process | GO:0042472 | inner ear morphogenesis | Abr | IGI | MGI:MGI:88141 | Mouse | PMID:11921339 |
| Biological Process | GO:1905517 | macrophage migration | Abr | IGI | MGI:MGI:88141 | Mouse | PMID:17116687 |
| Biological Process | GO:0050804 | modulation of chemical synaptic transmission | Abr | IDA | Mouse | PMID:20962234 | |
| Biological Process | GO:0050804 | modulation of chemical synaptic transmission | Abr | IMP | Mouse | PMID:20962234 | |
| Biological Process | GO:0060313 | negative regulation of blood vessel remodeling | Abr | IMP | Mouse | MGI:MGI:5475443|PMID:23152932 | |
| Biological Process | GO:0002692 | negative regulation of cellular extravasation | Abr | IMP | Mouse | MGI:MGI:5475443|PMID:23152932 | |
| Biological Process | GO:0050728 | negative regulation of inflammatory response | Abr | IMP | MGI:MGI:2388713 | Mouse | PMID:19703997 |
| Biological Process | GO:1905522 | negative regulation of macrophage migration | Abr | IGI | MGI:MGI:88141 | Mouse | PMID:17116687 |
| Biological Process | GO:0043314 | negative regulation of neutrophil degranulation | Abr | IGI | MGI:MGI:88141 | Mouse | PMID:19703997 |
| Biological Process | GO:0050885 | neuromuscular process controlling balance | Abr | IGI | MGI:MGI:88141 | Mouse | PMID:11921339 |
| Biological Process | GO:0043312 | neutrophil degranulation | Abr | IGI | MGI:MGI:88141 | Mouse | PMID:19703997 |
| Biological Process | GO:0006909 | phagocytosis | Abr | IGI | MGI:MGI:88141 | Mouse | PMID:17116687 |
| Biological Process | GO:0050766 | positive regulation of phagocytosis | Abr | IGI | MGI:MGI:88141 | Mouse | PMID:17116687 |
| Biological Process | GO:0043114 | regulation of vascular permeability | Abr | IMP | Mouse | MGI:MGI:5475443|PMID:23152932 | |
| Biological Process | GO:0032496 | response to lipopolysaccharide | Abr | IMP | MGI:MGI:2388713 | Mouse | PMID:19703997 |
| EXP Inferred from experiment |
| IDA Inferred from direct assay |
| IEP Inferred from expression pattern |
| IGI Inferred from genetic interaction |
| IMP Inferred from mutant phenotype |
| IPI Inferred from physical interaction |
| HTP Inferred from High Throughput Experiment |
| HDA Inferred from High Throughput Direct Assay |
| HMP Inferred from High Throughput Mutant Phenotype |
| HGI Inferred from High Throughput Genetic Interaction |
| HEP Inferred from High Throughput Expression Pattern |
Mouse Genome Database (MGD), Gene Expression Database (GXD), Mouse Models of Human Cancer database (MMHCdb) (formerly Mouse Tumor Biology (MTB)), Gene Ontology (GO) |
||
|
Citing These Resources Funding Information Warranty Disclaimer, Privacy Notice, Licensing, & Copyright Send questions and comments to User Support. |
last database update 05/05/2026 MGI 6.24 |
|
|
|
||