About   Help   FAQ
GO Annotations Graph
Symbol
Name
ID
Xab2
XPA binding protein 2
MGI:1914689

GO annotations  (Text View)    (Tabular View)

A table of the annotations represented in this image is provided below.


Gene Ontology Evidence Code Abbreviations:

Experimental:
EXP
Inferred from experiment
HMP
Inferred from high throughput mutant phenotype
HGI
Inferred from high throughput genetic interaction
HDA
Inferred from high throughput direct assay
HEP
Inferred from high throughput expression pattern
IDA
Inferred from direct assay
IEP
Inferred from expression pattern
IGI
Inferred from genetic interaction
IMP
Inferred from mutant phenotype
IPI
Inferred from physical interaction
Homology:
IAS
Inferred from ancestral sequence
IBA
Inferred from biological aspect of ancestor
IBD
Inferred from biological aspect of descendant
IKR
Inferred from key residues
IMR
Inferred from missing residues
IRD
Inferred from rapid divergence
ISA
Inferred from sequence alignment
ISM
Inferred from sequence model
ISO
Inferred from sequence orthology
ISS
Inferred from sequence or structural similarity
Automated:
IEA
Inferred from electronic annotation
RCA
Reviewed computational analysis
Other:
IC
Inferred by curator
NAS
Non-traceable author statement
ND
No biological data available
TAS
Traceable author statement

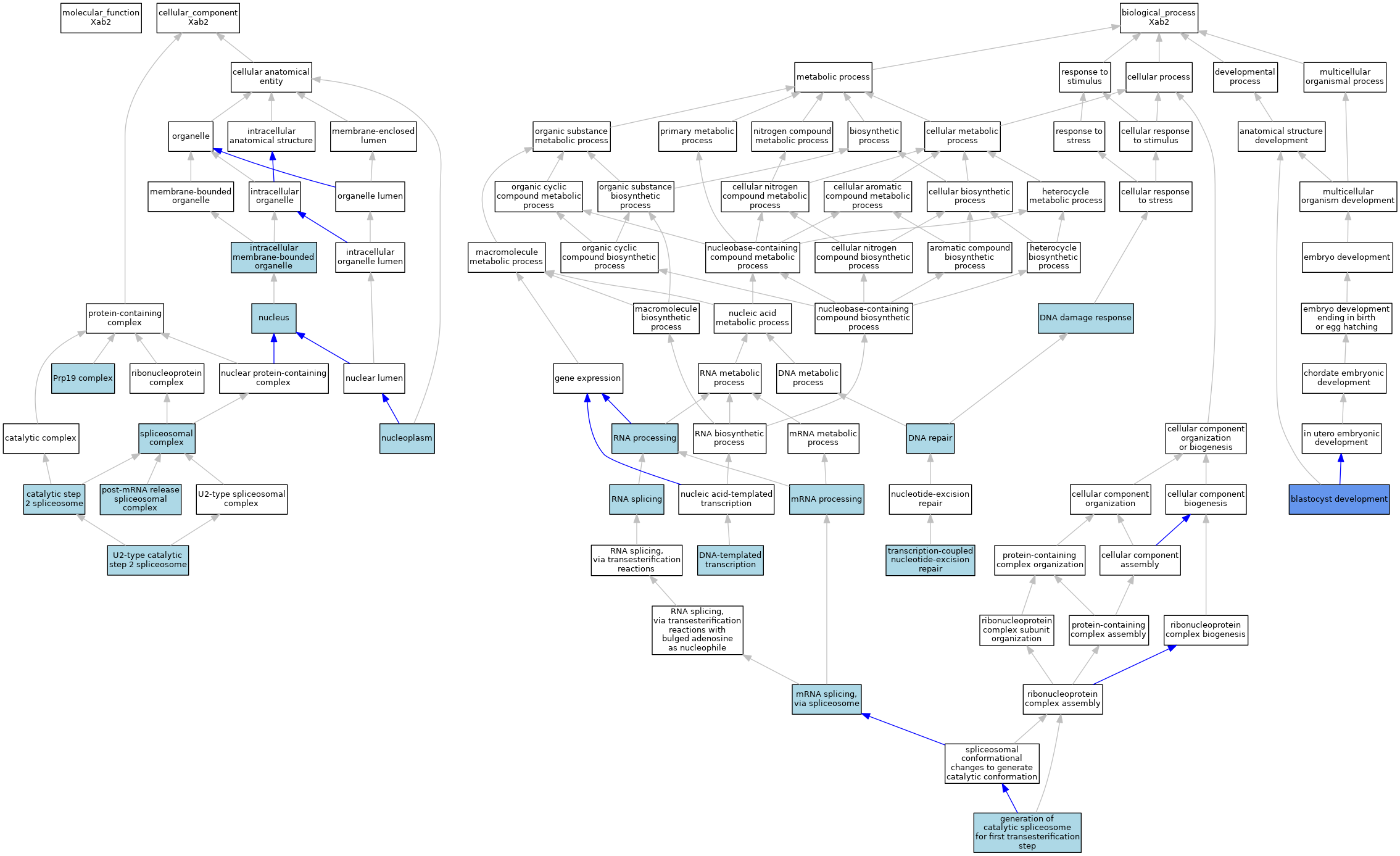
CategoryGO IDClassification TermEvidenceReference
Cellular ComponentGO:0071013catalytic step 2 spliceosomeISOJ:164563
Cellular ComponentGO:0043231intracellular membrane-bounded organelleISOJ:164563
Cellular ComponentGO:0005654nucleoplasmISOJ:164563
Cellular ComponentGO:0005634nucleusISOJ:164563
Cellular ComponentGO:0071014post-mRNA release spliceosomal complexIBAJ:265628
Cellular ComponentGO:0000974Prp19 complexIBAJ:265628
Cellular ComponentGO:0005681spliceosomal complexIEAJ:60000
Cellular ComponentGO:0071007U2-type catalytic step 2 spliceosomeISOJ:164563
Cellular ComponentGO:0071007U2-type catalytic step 2 spliceosomeIBAJ:265628
Biological ProcessGO:0001824blastocyst developmentIMPJ:96962
Biological ProcessGO:0006974DNA damage responseIEAJ:60000
Biological ProcessGO:0006281DNA repairIEAJ:60000
Biological ProcessGO:0006351DNA-templated transcriptionISOJ:164563
Biological ProcessGO:0000349generation of catalytic spliceosome for first transesterification stepIBAJ:265628
Biological ProcessGO:0006397mRNA processingIEAJ:60000
Biological ProcessGO:0000398mRNA splicing, via spliceosomeISOJ:164563
Biological ProcessGO:0000398mRNA splicing, via spliceosomeIBAJ:265628
Biological ProcessGO:0006396RNA processingIEAJ:72247
Biological ProcessGO:0008380RNA splicingIEAJ:60000
Biological ProcessGO:0006283transcription-coupled nucleotide-excision repairISOJ:164563

Contributing Projects:
Mouse Genome Database (MGD), Gene Expression Database (GXD), Mouse Models of Human Cancer database (MMHCdb) (formerly Mouse Tumor Biology (MTB)), Gene Ontology (GO)
Citing These Resources
Funding Information
Warranty Disclaimer, Privacy Notice, Licensing, & Copyright
Send questions and comments to User Support.
last database update
12/30/2025
MGI 6.24
The Jackson Laboratory