About   Help   FAQ
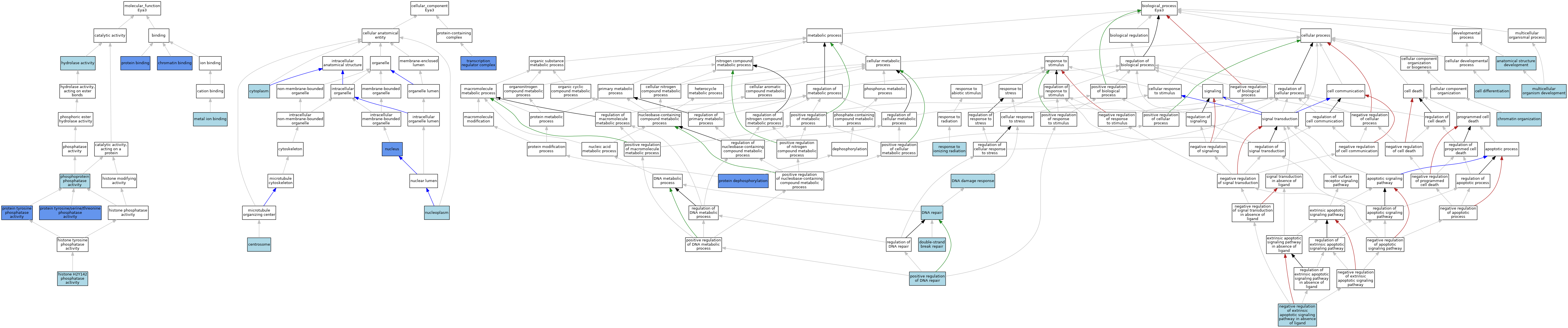
GO Annotations Graph
Symbol
Name
ID
Eya3
EYA transcriptional coactivator and phosphatase 3
MGI:109339

GO annotations  (Text View)    (Tabular View)

A table of the annotations represented in this image is provided below.


Gene Ontology Evidence Code Abbreviations:

Experimental:
EXP
Inferred from experiment
HMP
Inferred from high throughput mutant phenotype
HGI
Inferred from high throughput genetic interaction
HDA
Inferred from high throughput direct assay
HEP
Inferred from high throughput expression pattern
IDA
Inferred from direct assay
IEP
Inferred from expression pattern
IGI
Inferred from genetic interaction
IMP
Inferred from mutant phenotype
IPI
Inferred from physical interaction
Homology:
IAS
Inferred from ancestral sequence
IBA
Inferred from biological aspect of ancestor
IBD
Inferred from biological aspect of descendant
IKR
Inferred from key residues
IMR
Inferred from missing residues
IRD
Inferred from rapid divergence
ISA
Inferred from sequence alignment
ISM
Inferred from sequence model
ISO
Inferred from sequence orthology
ISS
Inferred from sequence or structural similarity
Automated:
IEA
Inferred from electronic annotation
RCA
Reviewed computational analysis
Other:
IC
Inferred by curator
NAS
Non-traceable author statement
ND
No biological data available
TAS
Traceable author statement

CategoryGO IDClassification TermEvidenceReference
Molecular FunctionGO:0003682chromatin bindingIGIJ:147237
Molecular FunctionGO:0003682chromatin bindingIGIJ:147237
Molecular FunctionGO:0140793histone H2Y142 phosphatase activityISOJ:164563
Molecular FunctionGO:0016787hydrolase activityIEAJ:60000
Molecular FunctionGO:0046872metal ion bindingIEAJ:60000
Molecular FunctionGO:0004721phosphoprotein phosphatase activityIEAJ:60000
Molecular FunctionGO:0005515protein bindingIPIJ:212814
Molecular FunctionGO:0005515protein bindingIPIJ:212814
Molecular FunctionGO:0005515protein bindingIPIJ:147286
Molecular FunctionGO:0005515protein bindingIPIJ:147237
Molecular FunctionGO:0004725protein tyrosine phosphatase activityISOJ:164563
Molecular FunctionGO:0004725protein tyrosine phosphatase activityIBAJ:265628
Molecular FunctionGO:0004725protein tyrosine phosphatase activityIDAJ:86608
Molecular FunctionGO:0008138protein tyrosine/serine/threonine phosphatase activityIDAJ:86619
Cellular ComponentGO:0005813centrosomeISOJ:164563
Cellular ComponentGO:0005737cytoplasmIEAJ:60000
Cellular ComponentGO:0005654nucleoplasmISOJ:164563
Cellular ComponentGO:0005634nucleusISOJ:155856
Cellular ComponentGO:0005634nucleusISOJ:164563
Cellular ComponentGO:0005634nucleusIBAJ:265628
Cellular ComponentGO:0005634nucleusIDAJ:86619
Cellular ComponentGO:0005667transcription regulator complexIPIJ:147237
Cellular ComponentGO:0005667transcription regulator complexIPIJ:147237
Biological ProcessGO:0048856anatomical structure developmentIBAJ:265628
Biological ProcessGO:0030154cell differentiationIBAJ:265628
Biological ProcessGO:0006325chromatin organizationIEAJ:60000
Biological ProcessGO:0006974DNA damage responseIEAJ:60000
Biological ProcessGO:0006281DNA repairIEAJ:60000
Biological ProcessGO:0006302double-strand break repairISOJ:164563
Biological ProcessGO:0007275multicellular organism developmentIEAJ:60000
Biological ProcessGO:0007275multicellular organism developmentIEAJ:72247
Biological ProcessGO:2001240negative regulation of extrinsic apoptotic signaling pathway in absence of ligandIBAJ:265628
Biological ProcessGO:0045739positive regulation of DNA repairISOJ:164563
Biological ProcessGO:0045739positive regulation of DNA repairIBAJ:265628
Biological ProcessGO:0006470protein dephosphorylationIDAJ:86608
Biological ProcessGO:0010212response to ionizing radiationISOJ:164563

Contributing Projects:
Mouse Genome Database (MGD), Gene Expression Database (GXD), Mouse Models of Human Cancer database (MMHCdb) (formerly Mouse Tumor Biology (MTB)), Gene Ontology (GO)
Citing These Resources
Funding Information
Warranty Disclaimer, Privacy Notice, Licensing, & Copyright
Send questions and comments to User Support.
last database update
12/30/2025
MGI 6.24
The Jackson Laboratory