About   Help   FAQ
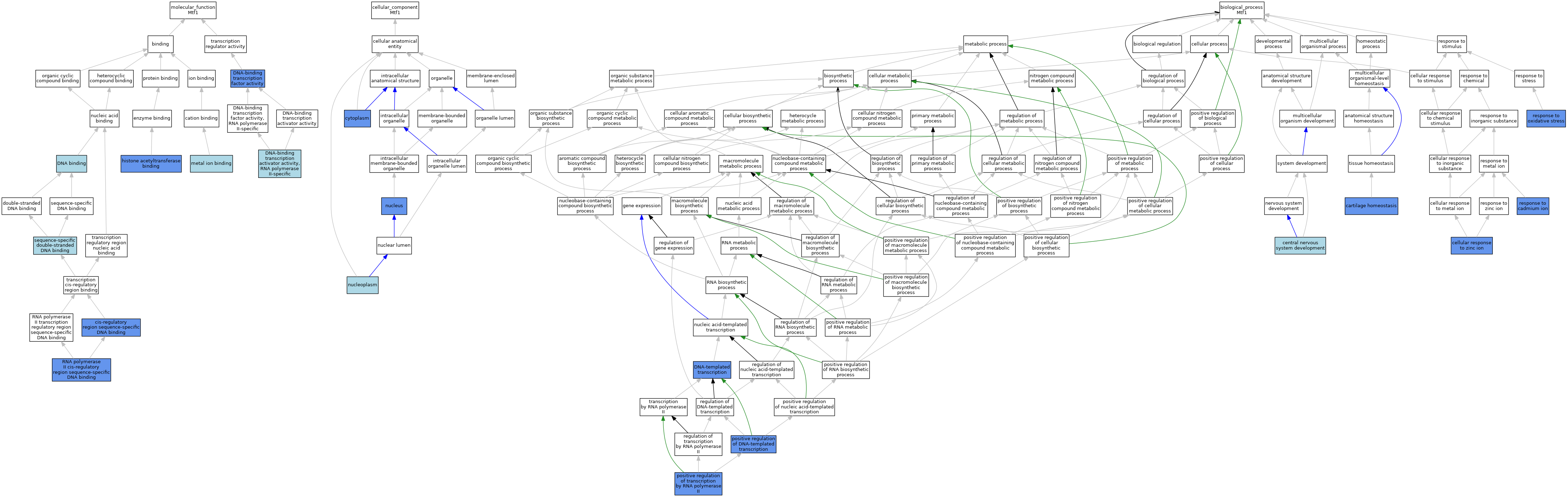
GO Annotations Graph
Symbol
Name
ID
Mtf1
metal response element binding transcription factor 1
MGI:101786

GO annotations  (Text View)    (Tabular View)

A table of the annotations represented in this image is provided below.


Gene Ontology Evidence Code Abbreviations:

Experimental:
EXP
Inferred from experiment
HMP
Inferred from high throughput mutant phenotype
HGI
Inferred from high throughput genetic interaction
HDA
Inferred from high throughput direct assay
HEP
Inferred from high throughput expression pattern
IDA
Inferred from direct assay
IEP
Inferred from expression pattern
IGI
Inferred from genetic interaction
IMP
Inferred from mutant phenotype
IPI
Inferred from physical interaction
Homology:
IAS
Inferred from ancestral sequence
IBA
Inferred from biological aspect of ancestor
IBD
Inferred from biological aspect of descendant
IKR
Inferred from key residues
IMR
Inferred from missing residues
IRD
Inferred from rapid divergence
ISA
Inferred from sequence alignment
ISM
Inferred from sequence model
ISO
Inferred from sequence orthology
ISS
Inferred from sequence or structural similarity
Automated:
IEA
Inferred from electronic annotation
RCA
Reviewed computational analysis
Other:
IC
Inferred by curator
NAS
Non-traceable author statement
ND
No biological data available
TAS
Traceable author statement

CategoryGO IDClassification TermEvidenceReference
Molecular FunctionGO:0000987cis-regulatory region sequence-specific DNA bindingISOJ:164563
Molecular FunctionGO:0000987cis-regulatory region sequence-specific DNA bindingIDAJ:65477
Molecular FunctionGO:0000987cis-regulatory region sequence-specific DNA bindingIDAJ:116529
Molecular FunctionGO:0000987cis-regulatory region sequence-specific DNA bindingIDAJ:48216
Molecular FunctionGO:0000987cis-regulatory region sequence-specific DNA bindingIDAJ:65478
Molecular FunctionGO:0003677DNA bindingIEAJ:60000
Molecular FunctionGO:0001228DNA-binding transcription activator activity, RNA polymerase II-specificISOJ:164563
Molecular FunctionGO:0001228DNA-binding transcription activator activity, RNA polymerase II-specificIBAJ:265628
Molecular FunctionGO:0003700DNA-binding transcription factor activityIDAJ:65477
Molecular FunctionGO:0035035histone acetyltransferase bindingIPIJ:142329
Molecular FunctionGO:0046872metal ion bindingIEAJ:60000
Molecular FunctionGO:0000978RNA polymerase II cis-regulatory region sequence-specific DNA bindingISOJ:164563
Molecular FunctionGO:0000978RNA polymerase II cis-regulatory region sequence-specific DNA bindingIBAJ:265628
Molecular FunctionGO:0000978RNA polymerase II cis-regulatory region sequence-specific DNA bindingIDAJ:142329
Molecular FunctionGO:1990837sequence-specific double-stranded DNA bindingISOJ:164563
Cellular ComponentGO:0005737cytoplasmIDAJ:212038
Cellular ComponentGO:0005654nucleoplasmISOJ:164563
Cellular ComponentGO:0005654nucleoplasmTASReactome:R-MMU-5660470
Cellular ComponentGO:0005634nucleusIDAJ:212038
Cellular ComponentGO:0005634nucleusIBAJ:265628
Cellular ComponentGO:0005634nucleusICJ:65477
Biological ProcessGO:1990079cartilage homeostasisIMPJ:212038
Biological ProcessGO:0071294cellular response to zinc ionIDAJ:212038
Biological ProcessGO:0007417central nervous system developmentIBAJ:265628
Biological ProcessGO:0006351DNA-templated transcriptionIDAJ:212038
Biological ProcessGO:0045893positive regulation of DNA-templated transcriptionIMPJ:65477
Biological ProcessGO:0045944positive regulation of transcription by RNA polymerase IIISOJ:164563
Biological ProcessGO:0045944positive regulation of transcription by RNA polymerase IIIBAJ:265628
Biological ProcessGO:0045944positive regulation of transcription by RNA polymerase IIIDAJ:48216
Biological ProcessGO:0045944positive regulation of transcription by RNA polymerase IIIDAJ:65478
Biological ProcessGO:0045944positive regulation of transcription by RNA polymerase IIISOJ:197394
Biological ProcessGO:0046686response to cadmium ionIMPJ:48216
Biological ProcessGO:0006979response to oxidative stressIMPJ:48216

Contributing Projects:
Mouse Genome Database (MGD), Gene Expression Database (GXD), Mouse Models of Human Cancer database (MMHCdb) (formerly Mouse Tumor Biology (MTB)), Gene Ontology (GO)
Citing These Resources
Funding Information
Warranty Disclaimer, Privacy Notice, Licensing, & Copyright
Send questions and comments to User Support.
last database update
12/30/2025
MGI 6.24
The Jackson Laboratory