|
Source |
Alliance of Genome Resources |



| Category | ID | Classification term | Gene | Evidence | Inferred from | Organism | Reference |
|---|---|---|---|---|---|---|---|
| Molecular Function | GO:0005515 | protein binding | ZFPM2 | IPI | UniProtKB:P56546 | Human | PMID:10438528 |
| Molecular Function | GO:0005515 | protein binding | ZFPM2 | IPI | UniProtKB:P23771 | Human | PMID:19723756 |
| Molecular Function | GO:0005515 | protein binding | ZFPM2 | IPI | UniProtKB:P23769 | Human | PMID:20705609 |
| Molecular Function | GO:0005515 | protein binding | ZFPM2 | IPI | UniProtKB:P43694 | Human | PMID:21220346 |
| Molecular Function | GO:0005515 | protein binding | ZFPM2 | IPI | UniProtKB:O43395 | Human | PMID:32296183 |
| Molecular Function | GO:0005515 | protein binding | ZFPM2 | IPI | UniProtKB:G5E9A7 | Human | PMID:32814053 |
| Molecular Function | GO:0005515 | protein binding | ZFPM2 | IPI | UniProtKB:P02545 | Human | PMID:32814053 |
| Molecular Function | GO:0005515 | protein binding | ZFPM2 | IPI | UniProtKB:P14136 | Human | PMID:32814053 |
| Molecular Function | GO:0005515 | protein binding | ZFPM2 | IPI | UniProtKB:Q7Z699 | Human | PMID:32814053 |
| Molecular Function | GO:0005515 | protein binding | Zfpm2 | IPI | UniProtKB:Q99NA2 | Mouse | MGI:MGI:5527043|PMID:23836893 |
| Molecular Function | GO:0005515 | protein binding | Zfpm2 | IPI | UniProtKB:P56546 | Mouse | MGI:MGI:5009348|PMID:20705609 |
| Molecular Function | GO:0005515 | protein binding | Zfpm2 | IPI | RGD:1306743 | Rat | PMID:18067919|RGD:2326010 |
| Molecular Function | GO:0005515 | protein binding | Zfpm2 | IPI | RGD:621018 | Rat | PMID:18067919|RGD:2326010 |
| Molecular Function | GO:0005515 | protein binding | Zfpm2 | IPI | RGD:69305 | Rat | PMID:25687237|RGD:10401852 |
| Molecular Function | GO:0005515 | protein binding | zfpm2a | IPI | RefSeq:NP_032118 | Zfish | PMID:16316643 |
| Molecular Function | GO:0005515 | protein binding | zfpm2b | IPI | RefSeq:NP_032118 | Zfish | PMID:16316643 |
| Molecular Function | GO:0061629 | RNA polymerase II-specific DNA-binding transcription factor binding | ZFPM2 | IPI | UniProtKB:P17679 | Human | PMID:10438528 |
| Molecular Function | GO:0003713 | transcription coactivator activity | ZFPM2 | IDA | Human | PMID:10438528 | |
| Molecular Function | GO:0003714 | transcription corepressor activity | ZFPM2 | IDA | Human | PMID:10438528 | |
| Molecular Function | GO:0003714 | transcription corepressor activity | Zfpm2 | IDA | Mouse | PMID:9927675 | |
| Molecular Function | GO:0003714 | transcription corepressor activity | Zfpm2 | IDA | Mouse | PMID:12606418 | |
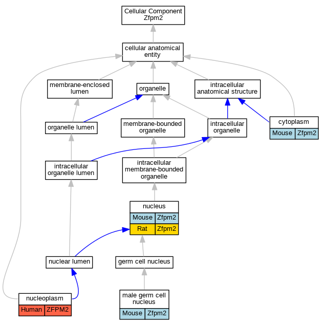
| Cellular Component | GO:0005737 | cytoplasm | Zfpm2 | IDA | Mouse | PMID:12213678 | |
| Cellular Component | GO:0001673 | male germ cell nucleus | Zfpm2 | IDA | Mouse | PMID:12213678 | |
| Cellular Component | GO:0005654 | nucleoplasm | ZFPM2 | IDA | Human | GO_REF:0000052 | |
| Cellular Component | GO:0005634 | nucleus | Zfpm2 | IDA | Mouse | MGI:MGI:5009348|PMID:20705609 | |
| Cellular Component | GO:0005634 | nucleus | Zfpm2 | IDA | Mouse | PMID:9927675 | |
| Cellular Component | GO:0005634 | nucleus | Zfpm2 | IDA | Mouse | PMID:12606418 | |
| Cellular Component | GO:0005634 | nucleus | Zfpm2 | IDA | Rat | PMID:18067919|RGD:2326010 | |
| Biological Process | GO:0048738 | cardiac muscle tissue development | Zfpm2 | IMP | MGI:MGI:3587413 | Mouse | PMID:16103912 |
| Biological Process | GO:0048568 | embryonic organ development | Zfpm2 | IMP | MGI:MGI:3587413 | Mouse | PMID:16103912 |
| Biological Process | GO:0007507 | heart development | Zfpm2 | IMP | MGI:MGI:2182616 | Mouse | PMID:10888889 |
| Biological Process | GO:0007507 | heart development | Zfpm2 | IDA | Mouse | PMID:10892744 | |
| Biological Process | GO:0007507 | heart development | Zfpm2 | IMP | MGI:MGI:3587413 | Mouse | PMID:16103912 |
| Biological Process | GO:0001701 | in utero embryonic development | Zfpm2 | IMP | MGI:MGI:3587413 | Mouse | PMID:16103912 |
| Biological Process | GO:0030324 | lung development | Zfpm2 | IMP | MGI:MGI:3587413 | Mouse | PMID:16103912 |
| Biological Process | GO:0060548 | negative regulation of cell death | Zfpm2 | IMP | Mouse | MGI:MGI:5009348|PMID:20705609 | |
| Biological Process | GO:0045892 | negative regulation of DNA-templated transcription | ZFPM2 | IDA | Human | PMID:20206639 | |
| Biological Process | GO:0045599 | negative regulation of fat cell differentiation | ZFPM2 | IMP | Human | PMID:20705609 | |
| Biological Process | GO:0045599 | negative regulation of fat cell differentiation | Zfpm2 | IMP | Mouse | MGI:MGI:5009348|PMID:20705609 | |
| Biological Process | GO:2000195 | negative regulation of female gonad development | Zfpm2 | IMP | Mouse | MGI:MGI:3839158|PMID:19301398 | |
| Biological Process | GO:0000122 | negative regulation of transcription by RNA polymerase II | ZFPM2 | IDA | Human | PMID:10438528 | |
| Biological Process | GO:0000122 | negative regulation of transcription by RNA polymerase II | Zfpm2 | IDA | Mouse | PMID:12606418 | |
| Biological Process | GO:0000122 | negative regulation of transcription by RNA polymerase II | Zfpm2 | IDA | Mouse | PMID:9927675 | |
| Biological Process | GO:0003148 | outflow tract septum morphogenesis | ZFPM2 | IMP | Human | PMID:20807224 | |
| Biological Process | GO:0060045 | positive regulation of cardiac muscle cell proliferation | Zfpm2 | IGI | RNAcentral:URS000075EEC2_10090 | Mouse | MGI:MGI:5770062|PMID:22267003 |
| Biological Process | GO:0045893 | positive regulation of DNA-templated transcription | Zfpm2 | IMP | Mouse | MGI:MGI:3839158|PMID:19301398 | |
| Biological Process | GO:2000020 | positive regulation of male gonad development | Zfpm2 | IMP | Mouse | MGI:MGI:3839158|PMID:19301398 | |
| Biological Process | GO:0045944 | positive regulation of transcription by RNA polymerase II | ZFPM2 | IDA | Human | PMID:10438528 | |
| Biological Process | GO:0045944 | positive regulation of transcription by RNA polymerase II | Zfpm2 | IGI | MGI:MGI:95664 | Mouse | PMID:15766748 |
| Biological Process | GO:0045944 | positive regulation of transcription by RNA polymerase II | Zfpm2 | IGI | MGI:MGI:98214 | Mouse | PMID:15766748 |
| Biological Process | GO:0003221 | right ventricular cardiac muscle tissue morphogenesis | ZFPM2 | IMP | Human | PMID:20807224 | |
| Biological Process | GO:0001570 | vasculogenesis | Zfpm2 | IDA | Mouse | PMID:10892744 | |
| Biological Process | GO:0001570 | vasculogenesis | Zfpm2 | IMP | MGI:MGI:3587413 | Mouse | PMID:16103912 |
| Biological Process | GO:0060412 | ventricular septum morphogenesis | ZFPM2 | IMP | Human | PMID:20807224 |
| EXP Inferred from experiment |
| IDA Inferred from direct assay |
| IEP Inferred from expression pattern |
| IGI Inferred from genetic interaction |
| IMP Inferred from mutant phenotype |
| IPI Inferred from physical interaction |
| HTP Inferred from High Throughput Experiment |
| HDA Inferred from High Throughput Direct Assay |
| HMP Inferred from High Throughput Mutant Phenotype |
| HGI Inferred from High Throughput Genetic Interaction |
| HEP Inferred from High Throughput Expression Pattern |
Mouse Genome Database (MGD), Gene Expression Database (GXD), Mouse Models of Human Cancer database (MMHCdb) (formerly Mouse Tumor Biology (MTB)), Gene Ontology (GO) |
||
|
Citing These Resources Funding Information Warranty Disclaimer, Privacy Notice, Licensing, & Copyright Send questions and comments to User Support. |
last database update 05/05/2026 MGI 6.24 |
|
|
|
||